Mindmap-Galerie Tischfussball Shop: Strukturierte Übersicht der Geschäftsprozesse

Tischfussball Shop: Strukturierte Übersicht der Geschäftsprozesse

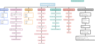
Diese Mind Map bietet eine klare und strukturierte Übersicht über die Geschäftsprozesse eines Tischfussball Shops. Sie umfasst die Bereiche Team, Shop, Aufgaben und Lieferanten. Im Team-Bereich sind der Leiter und die Teilnehmer aufgeführt. Der Shop-Bereich beinhaltet Produkte und Bezahlung. Die Aufgaben sind in Bestellungen, Lieferungen und Buchhaltung unterteilt. Lieferanten werden mit Gruber, GC Import und Lieferung erwähnt. Diese Grafik hilft, alle Aspekte des Geschäfts zu organisieren und zu verwalten.

Bearbeitet um 2025-04-15 14:29:21
  • Für Sie empfohlen
  • Gliederung
  • Mindmap für den Online-Shop 'The Africans'

    Mindmap für den Online-Shop 'The Africans'

    • 35
  • Holding Struktur

    Holding Struktur

    • 23
    • 1
  • Der gesamte Prozess der Supply Chain Services

    Der gesamte Prozess der Supply Chain Services

    • 27
  • Amazon-Betrieb

    Amazon-Betrieb

    • 31
    • 1
  • 8 klassische SOP-Modelle zur Verbesserung der Arbeitseffizienz

    8 klassische SOP-Modelle zur Verbesserung der Arbeitseffizienz

    • 132
    • 4
  • Recherche von Hintergrundinformationen zum Markenbetrieb

    Recherche von Hintergrundinformationen zum Markenbetrieb

    • 26
  • Leistungsmanagementsystem basierend auf SOD -Geschäftszielen Control Closed Loop

    Leistungsmanagementsystem basierend auf SOD -Geschäftszielen Control Closed Loop

    • 12
  • Trends und Marktmöglichkeiten für die Entwicklung Passworts in den nächsten 5 Jahren

    Trends und Marktmöglichkeiten für die Entwicklung Passworts in den nächsten 5 Jahren

    • 14
  • Der Unterschied und der Zusammenhang zwischen Innovationsaktivitäten, wissenschaftlichen und technologischen Aktivitäten, wissenschaftlichen Forschungsaktivitäten sowie Forschungs- und Entwicklungsakt

    Der Unterschied und der Zusammenhang zwischen Innovationsaktivitäten, wissenschaftlichen und technologischen Aktivitäten, wissenschaftlichen Forschungsaktivitäten sowie Forschungs- und Entwicklungsakt

    • 13
  • In-House Agency Organizational Structure

    In-House Agency Organizational Structure

    • 6