Mindmap-Galerie Monatlich Schulungskurs Implementierungskalender

Monatlich Schulungskurs Implementierungskalender

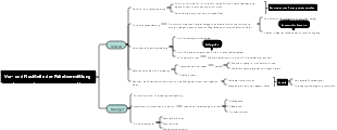
Monatlich Schulungskurs Implementierungskalender – ein professionelles Visualisierungstool, das speziell für Personalabteilungen, Schulungsmanagementteams und Unternehmensausbildungsabteilungen entwickelt wurde. Diese Vorlage hilft Unternehmen, monatliche Schulungskurse systematisch zu planen und zu verwalten, um die Effizienz und Qualität der Mitarbeiterausbildung sicherzustellen. Die Vorlage baut auf drei zentralen Kernmodulen auf: In-house Schulungen, Externe Schulungen und Kurskoordination. Sie integriert den vollständigen Zyklus der Schulungsimplementierung: Kursplanung, Ressourcenzuweisung und Koordination, wodurch ein umfassender Rahmen für das monatliche Schulungsmanagement entsteht. Diese Vorlage eignet sich für alle Branchenunternehmen, Bildungsinstitute, Personalabteilungen und Schulungsanbieter und unterstützt die Planung von Mitarbeiterschulungen, Kursverwaltung, Ressourcenzuweisung und Ausbildungsoptimierung. Durch strukturierte Mindmap-Diagramme visualisiert sie klar alle Schlüsselelemente wie Kursname, Lehrer, Teilnehmer, Veranstaltungsort, Zeit, Partnerinstitution, Ressourcenzuweisung, Kommunikation und Notfallbereitschaft, sodass Unternehmen ein geschlossenes Management von der Schulungsplanung bis zur Durchführung realisieren können. Häufige Anwendungsszenarien umfassen monatliche Schulungsplanmeetings, Mitarbeiterausbildungsorganisation, Kursverwaltung und Ausbildungsressourcenmanagement. Mit den leistungsstarken Funktionen zur Erstellung von Mindmaps und Visualisierung von EdrawMind können Nutzer schnell die Modulstruktur, Farbschemata und Inhaltsebenen individuell anpassen, um einen professionellen Implementierungskalender für Schulungskurse zu erstellen, die Schulungseffizienz zu steigern und die Mitarbeiterentwicklung zu fördern.

Bearbeitet um 2026-04-09 07:05:43
PlotWizard
PlotWizard

Monatlich Schulungskurs Implementierungskalender

PlotWizard
PlotWizard
  • Für Sie empfohlen
  • Gliederung
  • Vor- und Nachteile der Paketvermittlung

    Vor- und Nachteile der Paketvermittlung

  • effektive Manager

    effektive Manager

    • 8
  • Strukturdiagramm der Krankenhausabteilung

    Strukturdiagramm der Krankenhausabteilung

    • 41
  • Strukturdiagramm der Abteilung eines Pharmaunternehmens

    Strukturdiagramm der Abteilung eines Pharmaunternehmens

    • 55
  • Management

    Management

    • 1
  • Workflow für die Projektabrechnungsprüfung

    Workflow für die Projektabrechnungsprüfung

    • 1
  • Diagramm der Produktinformationsarchitektur der Rezept-App

    Diagramm der Produktinformationsarchitektur der Rezept-App

  • 5S-Verwaltungsmethode vor Ort Das grundlegende Instrument für wissenschaftliches Management vor Ort

    5S-Verwaltungsmethode vor Ort Das grundlegende Instrument für wissenschaftliches Management vor Ort

    • 9
  • Umfassendes Produktionsmanagement Eines der wichtigsten Werkzeuge im Produktionsverbesserungsprozess

    Umfassendes Produktionsmanagement Eines der wichtigsten Werkzeuge im Produktionsverbesserungsprozess

    • 12
  • Gesamtqualitätsmanagement Ein effektives Managementsystem für kontinuierliche Veränderungen

    Gesamtqualitätsmanagement Ein effektives Managementsystem für kontinuierliche Veränderungen

    • 9