Галерея диаграмм связей целенаправленная практика

целенаправленная практика

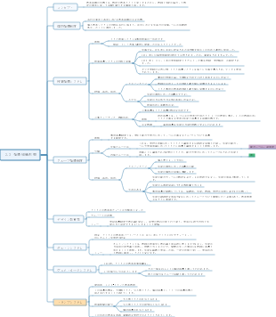
Резюме: В ежедневном обучении вы всегда должны размышлять о своих собственных методах, о том, поставили ли вы более высокие цели, установили ли вы качественную обратную связь и практиковались ли вы в ситуациях. Если нет, отрегулируйте как можно скорее.

Отредактировано в 2024-01-03 20:12:59
  • Рекомендовано вам
  • Структура
  • Заметки к чтению «Решающие 20 часов»

    Заметки к чтению «Решающие 20 часов»

    • 13
  • Глава 2. Адаптивность мозга

    Глава 2. Адаптивность мозга

    • 6
  • Оригинальные ноты Оливера Твиста

    Оригинальные ноты Оливера Твиста

    • 6
  • «Интимность – мост к душе»

    «Интимность – мост к душе»

    • 6
  • Шаги и методы подготовки вопросов для чтения на вступительном экзамене в аспирантуру (разделены на типы вопросов)

    Шаги и методы подготовки вопросов для чтения на вступительном экзамене в аспирантуру (разделены на типы вопросов)

    • 6
  • Узнайте о модели MECE

    Узнайте о модели MECE

    • 15
  • Навыки целостного обучения

    Навыки целостного обучения

    • 3
  • Эффективные методы обучения целостные стратегии обучения

    Эффективные методы обучения целостные стратегии обучения

    • 4
  • Как учиться эффективно и долго

    Как учиться эффективно и долго

    • 3
  • Навыки изучения интеллект-карт

    Навыки изучения интеллект-карт

    • 5