Galerie de cartes mentales immobilisations
Il s'agit d'une carte mentale sur les immobilisations, y compris la confirmation des immobilisations, Évaluation initiale des immobilisations, Évaluation ultérieure des immobilisations, etc.
Modifié à 2024-01-19 00:27:31Cent ans de solitude est le chef-d'œuvre de Gabriel Garcia Marquez. La lecture de ce livre commence par l'analyse des relations entre les personnages, qui se concentre sur la famille Buendía et raconte l'histoire de la prospérité et du déclin de la famille, de ses relations internes et de ses luttes politiques, de son métissage et de sa renaissance au cours d'une centaine d'années.
Cent ans de solitude est le chef-d'œuvre de Gabriel Garcia Marquez. La lecture de ce livre commence par l'analyse des relations entre les personnages, qui se concentre sur la famille Buendía et raconte l'histoire de la prospérité et du déclin de la famille, de ses relations internes et de ses luttes politiques, de son métissage et de sa renaissance au cours d'une centaine d'années.
La gestion de projet est le processus qui consiste à appliquer des connaissances, des compétences, des outils et des méthodologies spécialisés aux activités du projet afin que celui-ci puisse atteindre ou dépasser les exigences et les attentes fixées dans le cadre de ressources limitées. Ce diagramme fournit une vue d'ensemble des 8 composantes du processus de gestion de projet et peut être utilisé comme modèle générique.
Cent ans de solitude est le chef-d'œuvre de Gabriel Garcia Marquez. La lecture de ce livre commence par l'analyse des relations entre les personnages, qui se concentre sur la famille Buendía et raconte l'histoire de la prospérité et du déclin de la famille, de ses relations internes et de ses luttes politiques, de son métissage et de sa renaissance au cours d'une centaine d'années.
Cent ans de solitude est le chef-d'œuvre de Gabriel Garcia Marquez. La lecture de ce livre commence par l'analyse des relations entre les personnages, qui se concentre sur la famille Buendía et raconte l'histoire de la prospérité et du déclin de la famille, de ses relations internes et de ses luttes politiques, de son métissage et de sa renaissance au cours d'une centaine d'années.
La gestion de projet est le processus qui consiste à appliquer des connaissances, des compétences, des outils et des méthodologies spécialisés aux activités du projet afin que celui-ci puisse atteindre ou dépasser les exigences et les attentes fixées dans le cadre de ressources limitées. Ce diagramme fournit une vue d'ensemble des 8 composantes du processus de gestion de projet et peut être utilisé comme modèle générique.
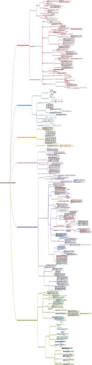
immobilisations
Confirmation des immobilisations
définition
1. Détenu dans le but de produire des biens, de fournir des services, de louer ou d'exploiter et de gérer
2. La durée de vie utile dépasse un exercice
Confirmer les conditions
1. Répondre à la définition des immobilisations
2. Les avantages économiques liés à l'immobilisation sont susceptibles d'affluer dans l'entreprise
3. Le coût de l'immobilisation peut être évalué de manière fiable
Évaluation initiale des immobilisations
Immobilisations achetées
Aucune installation requise
Nécessite une installation
Immobilisations auto-construites
Auto-exploité
externalisation
Immobilisations acquises par d'autres moyens
Contribution des investisseurs
Échange d'actifs non monétaires
réorganisation de la dette
Immobilisations avec frais de cession
Évaluation ultérieure des immobilisations
dépréciation
Facteurs qui influencent
1. Prix d'origine des immobilisations, 2. Durée de vie des immobilisations, 3. Valeur résiduelle nette estimée, 4. Provision pour dépréciation des immobilisations
portée
Immobilisations sans amortissement
1. Immobilisations qui continuent d'être utilisées après un amortissement complet.
2. Terrains évalués et enregistrés séparément.
3. Immobilisations hors d'usage pendant le processus de rénovation.
4. Immobilisations mises au rebut à l'avance.
Circonstances particulières pour le calcul de l'amortissement
1. Les immobilisations non utilisées et inutilisées sont amorties comme d'habitude.
2. Les immobilisations hors service de façon saisonnière ou pour des réparations majeures continueront à être amorties.
Temps d'amortissement
S'il y a une augmentation dans le mois en cours, elle sera accumulée le mois suivant ; s'il y a une diminution dans le mois en cours, elle sera accumulée dans le mois en cours.
méthode
Méthode de la moyenne annuelle (méthode linéaire)
Amortissement annuel = (prix d'origine - valeur résiduelle nette estimée) ÷ durée d'utilité estimée Taux de dépréciation mensuel = taux de dépréciation annuel ÷12 Montant de l'amortissement mensuel = prix initial des immobilisations × taux d'amortissement mensuel
méthode de charge de travail
Montant de l'amortissement par unité de charge de travail = [Prix initial des immobilisations × (1-Taux de la valeur résiduelle nette estimée)] ÷ Charge de travail totale estimée Le montant de l'amortissement mensuel d'une certaine immobilisation = la charge de travail mensuelle de l'immobilisation × le montant de l'amortissement par unité de charge de travail
méthode du double solde dégressif
Taux d'amortissement annuel = 2/durée d'utilité estimée × 100 % Amortissement annuel = valeur comptable nette des immobilisations × taux d'amortissement annuel [Conseil : les deux dernières années doivent être remplacées par la méthode annuelle moyenne]
méthode des chiffres de la somme des années
Taux d'amortissement annuel = années d'utilité restantes/somme des années de durée d'utilité attendue Montant de l'amortissement = (valeur d'origine - valeur résiduelle nette estimée) × taux d'amortissement annuel
Comptabilité
Dépenses de suivi
dépense capitalisée
Finalement inclus dans le coût de l'actif
Dépense
Frais finaux inclus
Cession d'immobilisations