マインドマップギャラリー 化学反応の速度と制限
これは、化学反応の速度と限界に関するマインドマップであり、その主なコンテンツには、定義と影響要因が含まれます。試験のレビューとプレビュー、学習効率の向上に適しています。急いで集めて一緒に勉強してください!
2025-02-06 13:08:55 に編集されましたRumi: 10 dimensions of spiritual awakening. When you stop looking for yourself, you will find the entire universe because what you are looking for is also looking for you. Anything you do persevere every day can open a door to the depths of your spirit. In silence, I slipped into the secret realm, and I enjoyed everything to observe the magic around me, and didn't make any noise. Why do you like to crawl when you are born with wings? The soul has its own ears and can hear things that the mind cannot understand. Seek inward for the answer to everything, everything in the universe is in you. Lovers do not end up meeting somewhere, and there is no parting in this world. A wound is where light enters your heart.
Chronic heart failure is not just a problem of the speed of heart rate! It is caused by the decrease in myocardial contraction and diastolic function, which leads to insufficient cardiac output, which in turn causes congestion in the pulmonary circulation and congestion in the systemic circulation. From causes, inducement to compensation mechanisms, the pathophysiological processes of heart failure are complex and diverse. By controlling edema, reducing the heart's front and afterload, improving cardiac comfort function, and preventing and treating basic causes, we can effectively respond to this challenge. Only by understanding the mechanisms and clinical manifestations of heart failure and mastering prevention and treatment strategies can we better protect heart health.
Ischemia-reperfusion injury is a phenomenon that cellular function and metabolic disorders and structural damage will worsen after organs or tissues restore blood supply. Its main mechanisms include increased free radical generation, calcium overload, and the role of microvascular and leukocytes. The heart and brain are common damaged organs, manifested as changes in myocardial metabolism and ultrastructural changes, decreased cardiac function, etc. Prevention and control measures include removing free radicals, reducing calcium overload, improving metabolism and controlling reperfusion conditions, such as low sodium, low temperature, low pressure, etc. Understanding these mechanisms can help develop effective treatment options and alleviate ischemic injury.
Rumi: 10 dimensions of spiritual awakening. When you stop looking for yourself, you will find the entire universe because what you are looking for is also looking for you. Anything you do persevere every day can open a door to the depths of your spirit. In silence, I slipped into the secret realm, and I enjoyed everything to observe the magic around me, and didn't make any noise. Why do you like to crawl when you are born with wings? The soul has its own ears and can hear things that the mind cannot understand. Seek inward for the answer to everything, everything in the universe is in you. Lovers do not end up meeting somewhere, and there is no parting in this world. A wound is where light enters your heart.
Chronic heart failure is not just a problem of the speed of heart rate! It is caused by the decrease in myocardial contraction and diastolic function, which leads to insufficient cardiac output, which in turn causes congestion in the pulmonary circulation and congestion in the systemic circulation. From causes, inducement to compensation mechanisms, the pathophysiological processes of heart failure are complex and diverse. By controlling edema, reducing the heart's front and afterload, improving cardiac comfort function, and preventing and treating basic causes, we can effectively respond to this challenge. Only by understanding the mechanisms and clinical manifestations of heart failure and mastering prevention and treatment strategies can we better protect heart health.
Ischemia-reperfusion injury is a phenomenon that cellular function and metabolic disorders and structural damage will worsen after organs or tissues restore blood supply. Its main mechanisms include increased free radical generation, calcium overload, and the role of microvascular and leukocytes. The heart and brain are common damaged organs, manifested as changes in myocardial metabolism and ultrastructural changes, decreased cardiac function, etc. Prevention and control measures include removing free radicals, reducing calcium overload, improving metabolism and controlling reperfusion conditions, such as low sodium, low temperature, low pressure, etc. Understanding these mechanisms can help develop effective treatment options and alleviate ischemic injury.
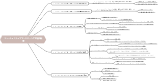
化学反応 レートと制限
意味
化学反応の速度を測定する物理的量
急行
単位時間あたりの反応物濃度の減少 または製品の濃度の増加
式
ユニット:mol/(l`min)またはmol/(l`s)
法
単位時間に、同じ反応、異なる物質 発現する速度の比は、測定数の比に等しくなります
同じ反応の異なる物質 表現率は異なる場合があります
物質を指定します
変形
例として、亜鉛と硫酸の反応を採用すると、 各物質は反応速度を示します
速度は、ΔMやΔPなどの変数で表現することもできます。
知らせ
これは平均レートであり、瞬間的なレートではありません
固体と純粋な液体の間の化学反応速度 Cは変更されていないものとして扱われるため、定数として扱います
影響 要素
内的原因
反応物の特性
Mg、FeおよびH2SO4の反応
外 なぜなら
温度
加熱速度は加速します
強制2P.43探査
強制2p.45の考えと議論:冷蔵庫に食べ物を保存する
触媒
ポジティブ触媒、スピードアップレート
強制2P.43探査
集中
濃度が高いほど、速度が速くなります
強制2P.43探査
ガス用 参加への対応
ボリュームを減らして圧力を上げます 濃度の増加と加速速度
注入します まばらな空気
ヘングロン
応答関連 物質濃度 絶え間ない、 レートは変更されていません
一定の圧力
応答関連 物質濃度 小さくなり、 レートを遅くします
説明します
圧力の本質はレートに影響します 影響濃度
他の
接触エリア
かき混ぜる
プライマリバッテリーなどを形成します。
一般的なルール
触媒>温度>濃度