Galeria de mapas mentais Mapa mental de enfermagem para mulheres com complicações durante a gravidez
Este é um mapa mental sobre como cuidar de mulheres com complicações durante a gravidez. Este mapa mental pode ajudá-la a se familiarizar com os principais pontos do conhecimento e a melhorar sua memória. Os alunos necessitados podem salvá-lo.
Editado em 2024-11-27 14:20:11Find a streamlined guide created using EdrawMind, showcasing the Lemon 8 registration and login flow chart. This visual tool facilitates an effortless journey for American users to switch from TikTok to Lemon 8, making the transition both intuitive and rapid. Ideal for those looking for a user-centric route to Lemon 8's offerings, our flow chart demystifies the registration procedure and emphasizes crucial steps for a hassle-free login.
これは稲盛和夫に関するマインドマップです。私のこれまでの人生のすべての経験は、ビジネスの明確な目的と意味、強い意志、売上の最大化、業務の最小化、そして運営は強い意志に依存することを主な内容としています。
かんばんボードのデザインはシンプルかつ明確で、計画が一目で明確になります。毎日の進捗状況を簡単に記録し、月末に要約を作成して成長と成果を確認することができます。 実用性が高い:読書、早起き、運動など、さまざまなプランをカバーします。 操作簡単:シンプルなデザイン、便利な記録、いつでも進捗状況を確認できます。 明確な概要: 毎月の概要により、成長を明確に確認できます。 小さい まとめ、今月の振り返り掲示板、今月の習慣掲示板、今月のまとめ掲示板。
Find a streamlined guide created using EdrawMind, showcasing the Lemon 8 registration and login flow chart. This visual tool facilitates an effortless journey for American users to switch from TikTok to Lemon 8, making the transition both intuitive and rapid. Ideal for those looking for a user-centric route to Lemon 8's offerings, our flow chart demystifies the registration procedure and emphasizes crucial steps for a hassle-free login.
これは稲盛和夫に関するマインドマップです。私のこれまでの人生のすべての経験は、ビジネスの明確な目的と意味、強い意志、売上の最大化、業務の最小化、そして運営は強い意志に依存することを主な内容としています。
かんばんボードのデザインはシンプルかつ明確で、計画が一目で明確になります。毎日の進捗状況を簡単に記録し、月末に要約を作成して成長と成果を確認することができます。 実用性が高い:読書、早起き、運動など、さまざまなプランをカバーします。 操作簡単:シンプルなデザイン、便利な記録、いつでも進捗状況を確認できます。 明確な概要: 毎月の概要により、成長を明確に確認できます。 小さい まとめ、今月の振り返り掲示板、今月の習慣掲示板、今月のまとめ掲示板。
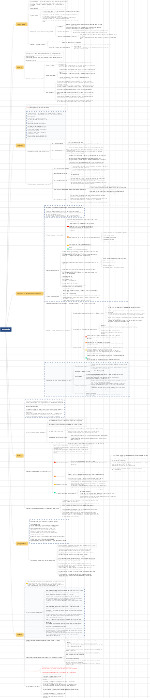
Distúrbios hipertensivos da gravidez
Condições específicas da gravidez, incluindo hipertensão gestacional, pré-eclâmpsia, eclâmpsia, hipertensão crônica complicada por pré-eclâmpsia e gravidez complicada por hipertensão crônica
Causa
Fatores predisponentes
etiologia
teoria imunológica
Reformulação inadequada das arteríolas espirais uterinas
disfunção endotelial
Deficiências nutricionais e outros fatores
Fisiopatologia
A alteração fisiopatológica básica é o espasmo arteriolar sistêmico
Manifestações clínicas e classificação
Hipertensão durante a gravidez
Primeira hipertensão após 20 semanas de gravidez, PA ≥ 140/90mmHg, e retorna ao normal dentro de 12 semanas após o parto, a paciente pode ser acompanhada de desconforto abdominal superior ou trombocitopenia;
pré-eclâmpsia
Leve
PA ≥ 140/90mmHg após 20 semanas de gravidez; proteína urinária ≥ 0,3g/24h ou proteína urinária aleatória () pode ser acompanhada de desconforto abdominal superior, dor de cabeça, visão turva e outros sintomas.
Forte
PA ≥ 160/110mmHg; proteína urinária ≥ 2,0g/24h ou proteína urinária aleatória ≥ ( ); ; dor de cabeça persistente ou outro nervo craniano ou desconforto epigástrico persistente;
Eclampsia
Convulsões convulsivas ou coma podem ocorrer devido à pré-eclâmpsia. A eclâmpsia é dividida em eclâmpsia pré-parto, eclâmpsia intraparto e eclâmpsia pós-parto, sendo a eclâmpsia pré-parto a mais comum.
Hipertensão crônica complicada por pré-eclâmpsia
Mulheres grávidas com pressão alta não apresentam proteinúria antes das 20 semanas de gestação Se a proteína na urina ≥0,3g/24h ou proteína urinária aleatória ≥ ( ) aparecer após 20 semanas de gravidez ou se a proteína na urina aumentar repentinamente após 20 semanas de gravidez; a pressão aumenta ainda mais, ou Trombocitopenia (<100x10^9/L).
Gravidez complicada por hipertensão crônica
Pressão arterial ≥140/90mmHg antes da gravidez ou antes das 20 semanas de gravidez, mas não agravada significativamente durante a gravidez ou hipertensão é diagnosticada pela primeira vez após 20 semanas de gravidez e continua além das 12 semanas pós-parto;
avaliação de enfermagem
histórico de saúde
Perguntar se existem fatores de alto risco para hipertensão durante a gravidez se há história de hipertensão, nefrite crônica, diabetes, etc.; se há hipertensão, proteinúria, edema, dor de cabeça, deficiência visual, desconforto epigástrico, convulsões, etc. durante este sintoma da gravidez.
condição física
Os sintomas típicos incluem hipertensão, proteinúria e edema. Sintomas conscientes, convulsões, coma e outras condições avaliam se há complicações.
condição psicossocial
Pontos de diagnóstico
Exame de urina de rotina
exame de sangue
Teste de função hepática e renal
Exame de fundo de olho
Quando a doença é grave nos estágios iniciais, as pequenas artérias sob os olhos sofrem espasmos e a proporção dos diâmetros arterial e venoso muda do normal 2:3 para 1:2 ou mesmo 1:4.
Pontos de tratamento
Deveria ser hospitalizado. Os princípios do tratamento são antiespasmódico, sedativo, anti-hipertensivo, expansão razoável de volume e diurese e interrupção oportuna da gravidez para prevenir complicações. O sulfato de magnésio é a primeira escolha para tratamento antiespasmódico. Se a pré-eclâmpsia não melhorar significativamente após 24 a 48 horas de tratamento ativo, a gravidez deve ser interrompida a tempo. Pacientes com eclâmpsia devem controlar rapidamente a extração, corrigir a hipóxia e a acidose e interromper a gravidez 2 horas após o controle da extração.
Medidas de enfermagem
cuidados gerais
Reforçar o descanso: descanse pelo menos 10 horas por dia, sendo aconselhável deitar-se sobre o lado esquerdo.
Dieta razoável: Ingestão adequada de proteínas e calorias, sem restrição de sal e líquidos, mas a ingestão de sal deve ser adequadamente limitada para pacientes com edema generalizado.
Uso razoável de sedativos: Administre sedativos apropriados conforme orientação do seu médico.
Inalação intermitente de oxigênio: Inalação intermitente de oxigênio conforme orientação do médico.
Monitore de perto a situação da mãe e do filho: reforce os exames pré-natais, preste atenção aos sintomas subjetivos das gestantes e meça o peso e a pressão arterial todos os dias. Monitore regularmente o desenvolvimento fetal e a função placentária, oriente as mulheres grávidas a contar os movimentos fetais todos os dias e ouça os batimentos cardíacos fetais com frequência.
Cuidados com medicamentos com sulfato de magnésio
Uso: Use infusão intravenosa lenta ou injeção intramuscular profunda e siga as instruções do médico para usar o medicamento corretamente.
Reações tóxicas: Primeiro, o reflexo do joelho enfraquece ou desaparece
Coisas a serem observadas
① Existe reflexo do joelho. ② Respiração ≥16 vezes/minuto. ③Débito urinário ≥17 ml/h ou ≥400ml/24h. ④ Gluconato de cálcio a 10% está disponível. Assim que ocorrer o envenenamento, interrompa imediatamente o medicamento e injete 10 ml de gluconato de cálcio a 10% por via intravenosa.
Cuidados com pacientes com eclâmpsia
Controlar convulsões: sulfato de magnésio é a droga de escolha
Evite estímulos que possam induzir convulsões
Coloque o paciente em um único quarto escuro, mantenha-se quieto e evite estímulos sonoros e luminosos. Todas as operações de enfermagem devem ser relativamente concentradas e suaves para evitar induzir convulsões.
Cuidados especiais por parte de pessoal dedicado para evitar lesões
Mantenha as vias aéreas abertas e inale oxigênio. Pacientes comatosos devem evitar comer e beber e virar a cabeça para o lado para evitar asfixia ou pneumonia por aspiração. Quando ocorrer uma convulsão, adicione um bloco de cama ao lado da cama para evitar lesões por queda. Use um abridor ou abaixador de língua e uma pinça de língua enrolada em gaze para colocar entre os molares superiores e inferiores e fixe a língua para evitar mordidas nos lábios e na língua ou que a língua caia para trás para bloquear as vias aéreas.
Supervisão próxima
Preste muita atenção à pressão arterial, pulso, respiração, temperatura corporal e produção de urina, registre a ingestão e a produção, e detecte precocemente e lide com complicações como hemorragia cerebral, edema pulmonar e insuficiência renal aguda.
Esteja preparado para interromper sua gravidez
A interrupção da gravidez pode ser considerada 2 horas após o controle da eclâmpsia.
Cuidados intraparto e pós-parto
As pacientes com parto vaginal precisam fortalecer os cuidados durante cada fase do trabalho de parto e encurtar ao máximo a segunda fase do trabalho de parto. Para evitar o esforço materno, as mães de primeira viagem podem considerar que o parto vaginal assistido ainda precisa ser monitorado. Pacientes graves ainda apresentam a possibilidade de eclâmpsia pós-parto, e o tratamento com sulfato de magnésio deve ser continuado por 1 a 2 dias. As mães que usam grandes quantidades de sulfato de magnésio são propensas à atonia uterina após o parto e devem observar atentamente a involução do útero para prevenir. hemorragia pós-parto.
atendimento psicológico
educação em saúde
Suplementar 1 a 2g de cálcio diariamente a partir da 20ª semana de gestação; tentar optar por uma segunda gravidez um ano após a pressão arterial normal para prevenir a recorrência da doença.
Diagnósticos/Problemas Comuns de Enfermagem
Muito fluido corporal
Está relacionada à compressão da veia cava inferior pelo útero dilatado, o que bloqueia o retorno sanguíneo, ou está relacionada à desnutrição e hipoalbuminemia.
Risco de lesões para mãe e filho
associada à eclâmpsia
complicações potenciais
descolamento prematuro da placenta