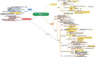
Galería de mapas mentales Capítulo 4 Hidrocarburos aromáticos
Revisión final de "Química orgánica" Capítulo 4 Mapa mental de hidrocarburos aromáticos, con contexto claro y contenido completo, es una buena ayuda para su revisión. Los otros capítulos están en la página de inicio. ¡No es fácil de hacer! 🥰
Editado a las 2023-10-22 21:14:26,This is a mind map about bacteria, and its main contents include: overview, morphology, types, structure, reproduction, distribution, application, and expansion. The summary is comprehensive and meticulous, suitable as review materials.
This is a mind map about plant asexual reproduction, and its main contents include: concept, spore reproduction, vegetative reproduction, tissue culture, and buds. The summary is comprehensive and meticulous, suitable as review materials.
This is a mind map about the reproductive development of animals, and its main contents include: insects, frogs, birds, sexual reproduction, and asexual reproduction. The summary is comprehensive and meticulous, suitable as review materials.
This is a mind map about bacteria, and its main contents include: overview, morphology, types, structure, reproduction, distribution, application, and expansion. The summary is comprehensive and meticulous, suitable as review materials.
This is a mind map about plant asexual reproduction, and its main contents include: concept, spore reproduction, vegetative reproduction, tissue culture, and buds. The summary is comprehensive and meticulous, suitable as review materials.
This is a mind map about the reproductive development of animals, and its main contents include: insects, frogs, birds, sexual reproduction, and asexual reproduction. The summary is comprehensive and meticulous, suitable as review materials.
Capítulo 4 Hidrocarburos aromáticos
hidrocarburos aromáticos de benceno
Clasificación
Hidrocarburos aromáticos monocíclicos
Contiene solo un anillo de benceno.
hidrocarburos aromáticos policíclicos
Que contienen dos o más anillos de benceno independientes (p. ej., bifenilo)
Hidrocarburos aromáticos condensados
naftrina
Son sólidos a temperatura ambiente.
Naftalina
propiedades físicas
Cristales escamosos brillantes incoloros
olor especial
Insoluble en agua, fácilmente soluble en disolventes orgánicos.
Punto de fusión 80 ℃, altamente volátil y fácil de sublimar
Propiedades químicas (más activo que el benceno)
Reacción de sustitución
Las sustituciones electrófilas se encuentran principalmente en la posición α.
reacción de adición
Más fácil que el benceno, más difícil que los alquenos (P73)
Antraceno y fenantreno (P74)
C14H10, isómeros entre sí
fusión lineal de antraceno
Fusión de ángulos filipinos
Compuestos representativos de hidrocarburos aromáticos.
C60
benzopireno
La estructura del benceno.
Las seis C tienen hibridación sp2.
hexágono regular plano
Seis enlaces σ y un enlace π cíclico grande forman un sistema conjugado cerrado, registrado como
"6" superior: el número de electrones en el orbital p Siguiente "6": el número de orbitales p que participan en el enlace
Propiedades del benceno
propiedades físicas
Líquido volátil incoloro
Más denso que el agua
Punto de fusión 5,5, punto de ebullición 80,1
Tiene un olor especial
Difícilmente soluble en agua, fácilmente soluble en disolventes orgánicos (alcohol éter cetonas)
Inflamable y explosivo
propiedades químicas
Características: Generalmente estable, propenso a reacciones electrofílicas.
toxicidad
La exposición prolongada y altamente tóxica puede causar cáncer
reacción
Sustitución electrófila (ver diagrama para el mecanismo)
halogenados
Condiciones: catalizado por polvo de hierro o haluro de hierro, baño de agua 50-60 ℃
Actividad de sustitución de halógenos: F>Cl>Br>I
Producto: Dihalogenación: principalmente posición orto-para
nitración, sulfonación
Condiciones: ácido nítrico concentrado, ácido sulfúrico concentrado, 50-60 ℃
El nitrobenceno y el ácido nítrico fumante pueden producir metadinitrobenceno a 100 ℃
Los alquilbencenos se nitran más fácilmente.
La reacción de sulfonación es reversible.
Reacción de Friedel-Crafts
Bajo la catálisis de AlCl3 anhidro, los hidrocarburos aromáticos reaccionan con hidrocarburos halogenados, haluros de ácido, anhídridos de ácido, etc., y el hidrógeno del anillo se reemplaza por un grupo alquilo o un grupo acilo para formar un alquilbenceno o una cetona aromática.
Alquilación y acilación
Aviso
La diferencia entre acilación y alquilación es que la acilación no sufre isomerización.
Cuando hay grupos aceptores de electrones, como grupos nitro, sulfonato, acilo y ciano unidos al anillo, la reacción de Friedel-Crafts generalmente no ocurre, mientras que los grupos repelentes de electrones en el anillo de benceno facilitan la reacción.
suma
Reducción de hidrógeno
Agregue cloro para obtener (666)
Oxidación
Oxidación de cadena lateral
Para los homólogos que contienen α-H, las cadenas laterales se pueden oxidar a grupos carboxilo mediante permanganato de potasio ácido o dicromato de potasio ácido a temperaturas más altas.
Debe tener α-H
Epoxidación de benceno
El anillo de benceno se convierte en anhídrido butenédico en V2O5 y O2 (400-500 ℃)
Halogenación de cadena lateral
Condiciones: temperatura ligera o alta (160-180 ℃) → mecanismo de reacción de radicales libres
Ocurre principalmente en α-H
hidrocarburos aromáticos distintos del benceno
Regla de Huckel (regla 4n 2)
Los polienos conjugados monocíclicos planos que contienen 4n 2 electrones π formados por átomos híbridos SP2 son aromáticos.
método de cálculo del electrón π
Un doble enlace tiene 2 electrones π.
El número de electrones pi en un carbocatión es 0.
Hay 2 carbaniones
Los radicales libres de un solo electrón tienen 1
Las reglas del posicionamiento por sustitución electrófila del anillo de benceno.
El primer tipo de base de posicionamiento (base de posicionamiento adyacente)
Grupo reactivador (donante de electrones)
Enlace simple o cargado negativamente
Amino>hidroxi>metilo>átomo de halógeno
El segundo tipo de base de posicionamiento (base de metaposicionamiento)
Grupo de embotamiento (retirada de electrones)
Doble enlace o triple enlace o cargado positivamente.
Grupo nitro>Grupo aldehído>Grupo carboxilo
Reglas de posicionamiento
El primer y segundo tipo de contradicciones están dominados por el primer tipo.
Grupos similares, posicionamiento consistente, refuerzo mutuo
Grupos del mismo tipo tienen posiciones encontradas, siendo los más fuertes los principales.
Presta atención a los efectos estéricos.
También se pueden utilizar cloruro férrico, cloruro de zinc, fluoruro de boro, ácido sulfúrico, etc., pero la actividad no es alta.