Galerie de cartes mentales Processus de développement de projets de production d’énergie photovoltaïque
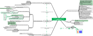
Il s'agit d'une carte mentale sur le processus de développement des projets de production d'énergie photovoltaïque, qui sera présentée à partir de la collecte de données préliminaires, de la signature des accords pertinents, des étapes de conception et de construction, de l'acceptation du réseau de puits et d'autres aspects.
Modifié à 2021-07-09 10:57:09Cent ans de solitude est le chef-d'œuvre de Gabriel Garcia Marquez. La lecture de ce livre commence par l'analyse des relations entre les personnages, qui se concentre sur la famille Buendía et raconte l'histoire de la prospérité et du déclin de la famille, de ses relations internes et de ses luttes politiques, de son métissage et de sa renaissance au cours d'une centaine d'années.
Cent ans de solitude est le chef-d'œuvre de Gabriel Garcia Marquez. La lecture de ce livre commence par l'analyse des relations entre les personnages, qui se concentre sur la famille Buendía et raconte l'histoire de la prospérité et du déclin de la famille, de ses relations internes et de ses luttes politiques, de son métissage et de sa renaissance au cours d'une centaine d'années.
La gestion de projet est le processus qui consiste à appliquer des connaissances, des compétences, des outils et des méthodologies spécialisés aux activités du projet afin que celui-ci puisse atteindre ou dépasser les exigences et les attentes fixées dans le cadre de ressources limitées. Ce diagramme fournit une vue d'ensemble des 8 composantes du processus de gestion de projet et peut être utilisé comme modèle générique.
Cent ans de solitude est le chef-d'œuvre de Gabriel Garcia Marquez. La lecture de ce livre commence par l'analyse des relations entre les personnages, qui se concentre sur la famille Buendía et raconte l'histoire de la prospérité et du déclin de la famille, de ses relations internes et de ses luttes politiques, de son métissage et de sa renaissance au cours d'une centaine d'années.
Cent ans de solitude est le chef-d'œuvre de Gabriel Garcia Marquez. La lecture de ce livre commence par l'analyse des relations entre les personnages, qui se concentre sur la famille Buendía et raconte l'histoire de la prospérité et du déclin de la famille, de ses relations internes et de ses luttes politiques, de son métissage et de sa renaissance au cours d'une centaine d'années.
La gestion de projet est le processus qui consiste à appliquer des connaissances, des compétences, des outils et des méthodologies spécialisés aux activités du projet afin que celui-ci puisse atteindre ou dépasser les exigences et les attentes fixées dans le cadre de ressources limitées. Ce diagramme fournit une vue d'ensemble des 8 composantes du processus de gestion de projet et peut être utilisé comme modèle générique.
Plan de projet
Trouver des ressources de projet
Parc industriel/zone de développement
quartier des affaires
Entreprises, institutions, hôpitaux, écoles, particuliers
Première communication avec le propriétaire
Examiner si les attributs, la solvabilité, les conditions d'exploitation et les revenus de l'entreprise sont stables et s'il n'y a pas de mauvais dossiers
Vérifiez si les droits de propriété de l'immeuble sont indépendants et clairs (certificat immobilier original, certificat foncier, permis de construire) et si les droits de propriété de la maison sont gagés.
Examiner la structure du toit (béton, tuiles en acier de couleur), l'âge et la superficie du toit
Examinez les caractéristiques de la consommation d'électricité, de la consommation d'électricité au moment de l'utilisation, du prix de l'électricité, du niveau de tension et de la capacité du transformateur.
Vérifiez s'il y a des obstacles autour du toit ou s'il existe des projets de construction de grande hauteur et s'il y a des émissions de gaz ou de polluants solides autour du bâtiment.
Enquêter sur les hôpitaux coopératifs du propriétaire et communiquer dans un premier temps sur le modèle de coopération (auto-usage pour auto-usage, surplus d'électricité pour usage en ligne)
Collecte de données préliminaires
Examen du crédit (scan ou photo)
Licence commerciale de propriétaire d'immeuble
Certificat de propriété du bâtiment d'usine photovoltaïque proposé
Certificat foncier pour le projet de construction d'une usine photovoltaïque
Permis de construire pour un projet de construction d'une centrale photovoltaïque
Situation de l'usine (CAO ou copie numérisée du dessin tel que construit)
Plan général de l'usine
Schéma de structure d'usine
Dessin du bâtiment de l'usine
Schéma du système électrique d'usine
état du toit (photo)
type de toit
Tuile béton/acier couleur
Y a-t-il un plafond suspendu ?
Décoration à l'intérieur de l'usine
Âge du toit
Temps de pose des tuiles en acier de couleur
épaisseur
Type (type T, type coin, type couture verticale)
couleur
Statut de production
Temps de construction de l'usine (spécifique à l'année et au mois)
Horaires de travail des travailleurs (distinguer les heures de travail de jour et de nuit)
Statut de production pendant les vacances (déterminer les jours de production annuels)
Statut de production de l'atelier (produits et processus de production clairs)
Visite du site
Vérifier la cohérence des dessins et prendre des photos
toit en béton
charpente du toit
Cadre
Structure en brique
Toit coulé sur place
Panneaux préfabriqués
imperméabilisation du toit
Aucune fuite d'eau
fuite d'eau locale
fuite d'eau importante
Années de construction
Toit en tuiles d'acier de couleur
taper
Type T
type de coin
Type de couture verticale
épaisseur
Corrosion
Années de construction
Y a-t-il une structure de toit ?
Installations existantes sur le toit
Obstacles de toiture : tour aérienne, bande de lumière du jour, parapet, etc.
Obstructions environnantes : Y a-t-il des obstructions ou des projets de construction de grande hauteur autour du toit ?
Meilleur emplacement pour l’installation d’équipements électriques
Les emplacements d'installation des armoires de distribution d'énergie, des entrepôts primaires et secondaires, des transformateurs de type caisson, etc. seront marqués sur le plan général après accord du propriétaire.
Déterminer le chemin de pose du spot wax et marquer l'emplacement sur le plan général
Système d'accès photovoltaïque
Emplacement du point de connexion au réseau, niveau de tension, capacité du transformateur, marque et taille du disjoncteur, marque et modèle de l'armoire électrique d'entrée et de sortie, capacité et situation de compensation de puissance réactive
Autres aspects
Y a-t-il des gaz ou des polluants solides autour de l’usine ?
Types d'articles en usine
Existe-t-il une source d'eau pour nettoyer le système photovoltaïque ?
Acceptation du raccordement au réseau
Le maître d'ouvrage propose à l'entreprise de réseau électrique l'acceptation et la mise en service du raccordement au réseau.
L'entreprise de réseau électrique accepte les demandes d'acceptation et de mise en service du raccordement au réseau.
Signer un contrat de vente et un accord d'expédition connecté au réseau avec le réseau électrique
Installer un dispositif de mesure de l'ordinateur de passerelle
Acceptation et débogage complets de la connexion au réseau
Le projet fonctionne sur le réseau
Phase de conception et de construction
conception initiale
Appel d'offres
Conception de construction
Construction et mise en œuvre
Signer les accords pertinents
Obtention de l'enregistrement du projet auprès des commissions de développement et de réforme des comtés et des districts
Formulaire de demande de projet d'alimentation électrique distribuée
Formulaire d'inscription pour un projet d'investissement d'entreprise
Formulaire d'enregistrement d'économie d'énergie pour un projet d'investissement en immobilisations
Informations sur les investissements du projet
matériaux de toiture
Obtenir l'approbation d'accès auprès des sociétés de réseau électrique du comté et du district
Formulaire de demande de projet d'alimentation électrique distribuée
Information d'entreprise
Informations préliminaires sur les projets de production d'électricité
Documents de dépôt et d'approbation de la Commission nationale du développement et de la réforme
Informations relatives au réseau électrique des utilisateurs et rapport d'accès au système
Le Bureau de l'alimentation électrique accepte les demandes de connexion au réseau
Liste des principaux équipements électriques
Déterminer l’intention de développement
Une fois qu'il a été déterminé que le projet est économiquement et techniquement réalisable et que le modèle de coopération et le prix de transaction ont été convenus, un contrat de vente d'électricité ou un contrat de location de toit est signé et le processus de construction du projet démarre.
Calcul de la solution technique
Mode coopération Autoconsommation spontanée et surplus d’électricité pour une utilisation en ligne
Les propriétaires de l'électricité produite par le photovoltaïque sont prioritaires et peuvent bénéficier de tarifs d'électricité préférentiels.
Les propriétaires ont des exigences plus élevées en matière de consommation d’électricité et de règles d’utilisation de l’électricité, et leur propre situation financière doit être prise en considération.
Signer un contrat de location de toiture ou un contrat de vente d'électricité, stipulant : le cycle de règlement du prix de l'électricité et le mode de règlement
Objectif de l'évaluation du projet
Droits de propriété immobilière et droits d’usage
Zone de production du toit du bâtiment dégagée
Si toutes les parties déléguant le droit d'utiliser les droits approuvent à l'unanimité la construction du projet
Le propriétaire peut-il fournir les commodités correspondantes au projet ?
La propriété et la durée de vie de la toiture du bâtiment sont supérieures à 25 ans
forme de structure architecturale
Confiez au bureau d'étude de la toiture d'origine ou à un organisme tiers le calcul de la charge du toit et délivrez un certificat répondant aux conditions d'installation photovoltaïque.
La structure du bâtiment peut-elle être renforcée ? Évaluer la difficulté et le coût du renforcement.
Imperméabilisation du toit
Forme d'étanchéité du toit et degré de vieillissement
Évaluer la difficulté et le coût des réparations d’étanchéité
autre
Distance d'accès
Difficulté de construction
Évaluation préliminaire du projet
Spécifications du projet (si celui-ci peut être entrepris)
Zone du projet
Échelle de connexion au réseau
Les informations sur le projet sont nécessaires pour l'évaluation (afin d'évaluer plus précisément la faisabilité du projet)
Certificat de droits de propriété de l'entreprise
Factures d'électricité des 12 derniers mois
Dessins d'usine d'entreprise
L’ensemble du cycle du processus d’évaluation après la collecte des données
Les résultats de l’examen préliminaire seront communiqués dans un délai de 2 jours ouvrables.
Les résultats de l’examen et le calcul de la charge seront disponibles d’ici 1 à 2 semaines.