Galeria de mapas mentais Mapa de estratégia de negócios
Este é um mapa mental sobre o mapa de estratégia de negócios, que inclui principalmente: melhoria contínua e inovação, conformidade e gerenciamento de riscos, estratégia de recursos humanos, estratégia financeira, estratégia de operação, estratégia de marketing, estratégia de produtos e análise de mercado.
Editado em 2025-03-08 09:40:35Rumi: 10 dimensões do despertar espiritual. Quando você para de se procurar, encontrará o universo inteiro porque o que está procurando também está procurando por você. Qualquer coisa que você persevera todos os dias pode abrir uma porta para as profundezas do seu espírito. Em silêncio, deslizei para o reino secreto e gostei de tudo para observar a magia ao meu redor e não fiz barulho. Por que você gosta de rastejar quando nasce com asas? A alma tem seus próprios ouvidos e pode ouvir coisas que a mente não pode entender. Procure para dentro para a resposta a tudo, tudo no universo está em você. Os amantes não acabam se encontrando em algum lugar, e não há despedida neste mundo. Uma ferida é onde a luz entra em seu coração.
A insuficiência cardíaca crônica não é apenas um problema da velocidade da freqüência cardíaca! É causada pela diminuição da contração miocárdica e da função diastólica, o que leva a um débito cardíaco insuficiente, o que, por sua vez, causa congestão na circulação e congestão pulmonar na circulação sistêmica. Das causas, o indução aos mecanismos de compensação, os processos fisiopatológicos de insuficiência cardíaca são complexos e diversos. Ao controlar o edema, reduzir a frente e pós -carga do coração, melhorando a função de conforto cardíaco e prevenindo e tratando as causas básicas, podemos efetivamente responder a esse desafio. Somente entendendo os mecanismos e as manifestações clínicas da insuficiência cardíaca e as estratégias de prevenção e tratamento, podemos proteger melhor a saúde do coração.
A lesão de isquemia-reperfusão é um fenômeno que a função celular e os distúrbios metabólicos e os danos estruturais piorarão depois que órgãos ou tecidos restauram o suprimento sanguíneo. Seus principais mecanismos incluem aumento da geração de radicais livres, sobrecarga de cálcio e o papel dos microvasculares e leucócitos. O coração e o cérebro são órgãos danificados comuns, manifestados como mudanças no metabolismo do miocárdio e mudanças ultraestruturais, diminuição da função cardíaca etc. As medidas de prevenção e controle incluem remover os radicais livres, reduzir a sobrecarga de cálcio, melhorar o metabolismo e controlar as condições de reperfusão, como baixo sódio, baixa temperatura, baixa pressão, etc. A compreensão desses mecanismos pode ajudar a desenvolver opções eficazes de tratamento e aliviar lesões isquêmicas.
Rumi: 10 dimensões do despertar espiritual. Quando você para de se procurar, encontrará o universo inteiro porque o que está procurando também está procurando por você. Qualquer coisa que você persevera todos os dias pode abrir uma porta para as profundezas do seu espírito. Em silêncio, deslizei para o reino secreto e gostei de tudo para observar a magia ao meu redor e não fiz barulho. Por que você gosta de rastejar quando nasce com asas? A alma tem seus próprios ouvidos e pode ouvir coisas que a mente não pode entender. Procure para dentro para a resposta a tudo, tudo no universo está em você. Os amantes não acabam se encontrando em algum lugar, e não há despedida neste mundo. Uma ferida é onde a luz entra em seu coração.
A insuficiência cardíaca crônica não é apenas um problema da velocidade da freqüência cardíaca! É causada pela diminuição da contração miocárdica e da função diastólica, o que leva a um débito cardíaco insuficiente, o que, por sua vez, causa congestão na circulação e congestão pulmonar na circulação sistêmica. Das causas, o indução aos mecanismos de compensação, os processos fisiopatológicos de insuficiência cardíaca são complexos e diversos. Ao controlar o edema, reduzir a frente e pós -carga do coração, melhorando a função de conforto cardíaco e prevenindo e tratando as causas básicas, podemos efetivamente responder a esse desafio. Somente entendendo os mecanismos e as manifestações clínicas da insuficiência cardíaca e as estratégias de prevenção e tratamento, podemos proteger melhor a saúde do coração.
A lesão de isquemia-reperfusão é um fenômeno que a função celular e os distúrbios metabólicos e os danos estruturais piorarão depois que órgãos ou tecidos restauram o suprimento sanguíneo. Seus principais mecanismos incluem aumento da geração de radicais livres, sobrecarga de cálcio e o papel dos microvasculares e leucócitos. O coração e o cérebro são órgãos danificados comuns, manifestados como mudanças no metabolismo do miocárdio e mudanças ultraestruturais, diminuição da função cardíaca etc. As medidas de prevenção e controle incluem remover os radicais livres, reduzir a sobrecarga de cálcio, melhorar o metabolismo e controlar as condições de reperfusão, como baixo sódio, baixa temperatura, baixa pressão, etc. A compreensão desses mecanismos pode ajudar a desenvolver opções eficazes de tratamento e aliviar lesões isquêmicas.
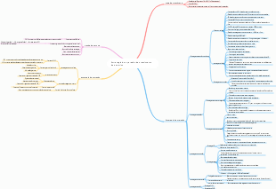
Mapa de estratégia de negócios
Análise de mercado
Tendências da indústria
Mudanças no comportamento do consumidor
Preferências de compras on -line
A conscientização sobre preços aumentou
Cenário competitivo
Nova ameaça de participante
Estratégia de concorrentes existentes
Posicionamento do mercado -alvo
Segmentação de mercado
Por tamanho da empresa
Por localização geográfica
Base de clientes -alvo
Fabricantes/importação e exportação/comércio eletrônico, etc.
Alteração e licitação de clientes direcionados
Estratégia do produto
Desenvolvimento de produtos
Processo inovador
Pesquisa de mercado
Novo desenvolvimento de projeto Introdução
Gerenciamento do ciclo de vida do produto
Estratégia de introdução
Otimização de maturidade
Portfólio de produtos
Produtos principais
Produtos auxiliares
Diferenciação do produto
Posicionamento da marca
Mercado de ponta
Mercado de desempenho de custo
Suporte de serviço
Serviço pós-venda
Consulta do cliente
Estratégia de marketing
Construção de marcas
A lealdade à marca melhora
Sistema antigo de associação ao cliente
Políticas preferenciais antigas e novas
Estratégia de vendas
Vendas e distribuição direta
Plataforma de vendas on -line
Equipe de telemarketing
Estratégia de preços
Preço do canal
Preço do terminal
Promoções
Desconto de tempo limitado
Vendas de pacote
Estratégia de operação
Gestão organizacional
Otimização do processo
Processo de gerenciamento de back -end
Melhorar a eficiência do projeto
Produtividade
Controle de qualidade
Controle estrito da equipe de auditoria
Melhoria pós-venda contínua
Gerenciamento de custos
Cortes de custos
Análise de custo-benefício
Estratégia Financeira
Controle de custo
Gerenciamento de custo fixo
Taxas de gerenciamento de contratos
Reduzir despesas fixas
Estratégia de Recursos Humanos
Recrutamento e configuração
Necessidades de talento
Identificação da posição -chave
Avaliação de lacunas de habilidade
Otimização do canal de recrutamento
Fissão de equipe
Plataforma de recrutamento on -line
Configuração do funcionário
Equipe telefônica
Formação da equipe do projeto
Treinamento e desenvolvimento
Melhoria de habilidade
Novo treinamento de funcionários
Treinamento de habilidades profissionais
Gerenciamento de desempenho
Configuração de destino
Sistema de avaliação de desempenho
Motivação dos funcionários
Salário e benefícios
Análise de competitividade
Diversificação de bem -estar
Aprovação dos funcionários
Sistema de recomendação
Melhor participação dos funcionários
Conformidade e gerenciamento de riscos
Conformidade com leis e regulamentos
Atualizações dos regulamentos do setor
Interpretação de políticas
Treinamento de conformidade
Verificação de conformidade
Auditoria interna
Prevenção de risco legal
Revisão do contrato
Consulta legal
Estratégias de resposta a riscos
Transferência de risco
Otimização dos termos do contrato
Evitação de risco
Diversificação de negócios
Segmentação de mercado
Controle de risco
Processo de controle interno
Sistema de alerta de risco
Melhoria contínua e inovação
Otimização do fluxo de trabalho
Padronização do processo
Desenvolva instruções de lição de casa
Atualize regularmente os fluxogramas de fluxo
Melhorar a eficiência
Desenvolva um modelo de banco de dados de token
Implementação de gerenciamento enxuto
Melhoria da qualidade
Sistema de gerenciamento da qualidade
Mecanismo de melhoria contínua
Cultura de inovação
Mecanismos de incentivo inovadores
Programa de recompensa de inovação
Construção da equipe de inovação
Gestão do conhecimento
Plataforma de compartilhamento de casos de conhecimento
Banco de dados de treinamento interno
Cultive o pensamento inovador
Desenvolvimento de Negócios 1VS1 Treinamento
Cooperação e troca da indústria
Iteração do produto
Gerenciamento do ciclo de vida do produto
Desenvolvimento de novos produtos
Estratégia de substituição do produto
Integração de feedback de mercado
Coleção de feedback do cliente
Adoção de opiniões de melhoria do produto