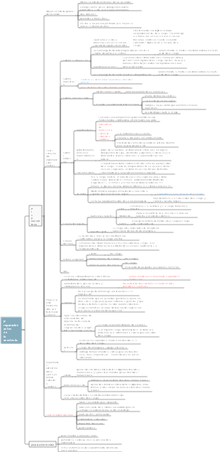
Galería de mapas mentales Ideas de entrega de contenido
La idea de entrega de contenido del conocimiento pago En la acelerada vida moderna, la gestión eficaz del tiempo y la producción eficiente de contenido se han convertido en objetivos importantes que perseguimos. Para ayudarlo a lograr mejor este objetivo, hemos diseñado cuidadosamente esta guía de ideas de entrega de contenido. Esta guía tiene como objetivo guiarlo a través de pasos y estrategias sistemáticos sobre cómo completar de manera eficiente la creación de contenido de alta calidad en un tiempo limitado. ¡Te lo mereces!
Editado a las 2024-11-22 23:25:00,Este es un mapa mental sobre bacterias, y sus principales contenidos incluyen: descripción general, morfología, tipos, estructura, reproducción, distribución, aplicación y expansión. El resumen es integral y meticuloso, adecuado como materiales de revisión.
Este es un mapa mental sobre la reproducción asexual de la planta, y sus principales contenidos incluyen: concepto, reproducción de esporas, reproducción vegetativa, cultivo de tejidos y brotes. El resumen es integral y meticuloso, adecuado como materiales de revisión.
Este es un mapa mental sobre el desarrollo reproductivo de animales, y sus principales contenidos incluyen: insectos, ranas, aves, reproducción sexual y reproducción asexual. El resumen es integral y meticuloso, adecuado como materiales de revisión.
Este es un mapa mental sobre bacterias, y sus principales contenidos incluyen: descripción general, morfología, tipos, estructura, reproducción, distribución, aplicación y expansión. El resumen es integral y meticuloso, adecuado como materiales de revisión.
Este es un mapa mental sobre la reproducción asexual de la planta, y sus principales contenidos incluyen: concepto, reproducción de esporas, reproducción vegetativa, cultivo de tejidos y brotes. El resumen es integral y meticuloso, adecuado como materiales de revisión.
Este es un mapa mental sobre el desarrollo reproductivo de animales, y sus principales contenidos incluyen: insectos, ranas, aves, reproducción sexual y reproducción asexual. El resumen es integral y meticuloso, adecuado como materiales de revisión.
Ideas de entrega de contenido
el tiempo de entrega
30-60 minutos
Contenido entregado
recuento de palabras
Velocidad del habla humana: 200 palabras/min
Se requieren 6000 palabras en 30 minutos.
Secuencia preparatoria
Colección de tarjetas perforadas: copie los artículos de las tarjetas perforadas en documentos.
Grabación diligente: grabe lo que escucha, ve, hace y con lo que se conecta todos los días
Filtrado: decidir qué conservar
Lógica: construir líneas lógicas y construir un marco
Complementar la historia: completar el caso, complementar la historia.
Hermoso lenguaje: optimiza el lenguaje y las oraciones
Contenido específico
introducción
preséntate
Yo soy... (una versión simple de tu autopresentación)
agradecido·
Gracias por su apoyo y por venir a escuchar mi intercambio. Para este intercambio, me quedé en el Campamento de Acción de Ventas de Jiahan durante 6 días, leí 4 libros, escuché 3 intercambios del Jiahan Entrepreneurship Group y escuché a Mao Sr. Shu. 2 sesiones exclusivas de preguntas y respuestas, escribí una reseña, la publiqué cuidadosamente todos los días y la preparé cuidadosamente todos los días.
Gracias por su confianza. Creo que sólo una preparación cuidadosa puede estar a la altura de su confianza.
Caso de información seca
método
Contar historias con ejemplos y razonar con hechos.
Historia=Personajes Dilema Tratando de salir del problema
Registrar sentimientos y precipitar materiales.
ejemplo
Ejemplo 1
Introducción
Es posible que haya puesto una bandera. ¿Quiere mantenerse en forma y hacer ejercicio, pero a menudo no puede cumplirla?
¿Se fija algunas metas pequeñas cada año, pero parece darse cuenta de que no las ha logrado al final del año?
¿Siempre quieres trabajar duro antes de acostarte por la noche, pero te sientes mal al día siguiente?
Conocimiento
Vi "Un año hace diez años" y resumí muchas formas muy útiles para mejorar mi estado y desarrollar buenos hábitos. Hoy quiero compartir contigo las 3 más útiles:
una flexión
Resume con la información práctica que tienes en el libro Descripción del caso (tu historia)
¿Cuáles son tus resultados hoy?
Resume con la información práctica que tienes en el libro Descripción del caso (tu historia)
tu eres el que hace grandes cosas
Resume con la información práctica que tienes en el libro Descripción del caso (tu historia)
Ejemplo 2
Introducción
¿Quieres tener más riqueza?
¿Conoces la diferencia entre el pensamiento de los ricos y el pensamiento de los pobres?
¿Quieres saber qué formas de pensar te acercarán a tu dinero?
Conocimiento
He resumido muchas formas muy útiles para acercarte a la riqueza y hacerte más rico en el futuro. Hoy quiero compartir contigo las 3 más útiles:
Quieren de todo corazón y sinceramente crear riqueza.
Resume con la información práctica que tienes en el libro Descripción del caso (tu historia)
Sal de tu zona de confort y toma decisiones que te incomoden
Resume con la información práctica que tienes en el libro Descripción del caso (tu historia)
Productízate
Resume con la información práctica que tienes en el libro Descripción del caso (tu historia)
Ejemplo 3
Introducción
¿Sabes que las personas que comprenden mejor la naturaleza humana vivirán mejor en este mundo?
¿Quieres saber más sobre ti y los demás para poder vivir una vida mejor?
¿Sabe que muchos de sus comportamientos se verán afectados por la sociedad empresarial actual?
Conocimiento
He resumido muchos métodos muy útiles para ayudarme a comprender mejor la naturaleza humana y dominar cómo vivir más conscientemente en esta sociedad. Hoy quiero compartir contigo los 3 más útiles:
Elogia a alguien todos los días
Resume con la información práctica que tienes en el libro Descripción del caso (tu historia)
inspirar motivos nobles en otros
Resume con la información práctica que tienes en el libro Descripción del caso (tu historia)
La gente comparte cosas por dos razones, una es que son interesantes y la otra es que son útiles.
Resume con la información práctica que tienes en el libro Descripción del caso (tu historia)
Responder preguntas y enviar beneficios
Preguntas y respuestas
Finalmente, reservo 5 minutos para preguntas y respuestas. Si tienes alguna pregunta, puedes hacerla.
Enviar beneficios
Para agradecerles por su apoyo, he recopilado todo el contenido de mi check-in de 12 días en un documento y se lo entregué...
Cierre para promover la acción
final
El tiempo pasó muy rápido. Originalmente planeaba compartir durante 30 minutos, pero pasaron 40 minutos en un instante.
Promover la acción
Gracias por su confianza, apoyo y compañía. Eso es todo para compartir hoy. Le invitamos a revisar los logros de hoy.
[Revisión de aprendizaje de hoy] Apodo
【1】Mis sentimientos
¿Cómo te sientes después de escuchar esta pequeña lección?
【2】Mis ganancias
¿Qué aprendiste de esta lección?
【3】Mis acciones:
Después de escuchar esta pequeña lección, ¿qué acciones tomarás a continuación?
Método de entrega
Compartir texto
Compartir grupo WeChat
Compartir audio y vídeo
Conferencia Tencent
Herramientas de transmisión en vivo
Voz de WeChat