Галерея диаграмм связей Глава 7 Эндокринная система Раздел 9 Ожирение
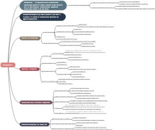
Это интеллектуальная карта ожирения в главе 7, разделе 9 «Эндокринная система». Ожирение — это чрезмерное накопление и ненормальное распределение жира в организме, а также увеличение веса. Это хроническое заболевание, вызванное взаимодействием таких факторов, как генетика. и галлюцинации.
Отредактировано в 2023-11-26 00:13:15Cent ans de solitude est le chef-d'œuvre de Gabriel Garcia Marquez. La lecture de ce livre commence par l'analyse des relations entre les personnages, qui se concentre sur la famille Buendía et raconte l'histoire de la prospérité et du déclin de la famille, de ses relations internes et de ses luttes politiques, de son métissage et de sa renaissance au cours d'une centaine d'années.
Cent ans de solitude est le chef-d'œuvre de Gabriel Garcia Marquez. La lecture de ce livre commence par l'analyse des relations entre les personnages, qui se concentre sur la famille Buendía et raconte l'histoire de la prospérité et du déclin de la famille, de ses relations internes et de ses luttes politiques, de son métissage et de sa renaissance au cours d'une centaine d'années.
La gestion de projet est le processus qui consiste à appliquer des connaissances, des compétences, des outils et des méthodologies spécialisés aux activités du projet afin que celui-ci puisse atteindre ou dépasser les exigences et les attentes fixées dans le cadre de ressources limitées. Ce diagramme fournit une vue d'ensemble des 8 composantes du processus de gestion de projet et peut être utilisé comme modèle générique.
Cent ans de solitude est le chef-d'œuvre de Gabriel Garcia Marquez. La lecture de ce livre commence par l'analyse des relations entre les personnages, qui se concentre sur la famille Buendía et raconte l'histoire de la prospérité et du déclin de la famille, de ses relations internes et de ses luttes politiques, de son métissage et de sa renaissance au cours d'une centaine d'années.
Cent ans de solitude est le chef-d'œuvre de Gabriel Garcia Marquez. La lecture de ce livre commence par l'analyse des relations entre les personnages, qui se concentre sur la famille Buendía et raconte l'histoire de la prospérité et du déclin de la famille, de ses relations internes et de ses luttes politiques, de son métissage et de sa renaissance au cours d'une centaine d'années.
La gestion de projet est le processus qui consiste à appliquer des connaissances, des compétences, des outils et des méthodologies spécialisés aux activités du projet afin que celui-ci puisse atteindre ou dépasser les exigences et les attentes fixées dans le cadre de ressources limitées. Ce diagramme fournit une vue d'ensemble des 8 composantes du processus de gestion de projet et peut être utilisé comme modèle générique.
Раздел 9 Ожирение
Обзор
Ожирение – это чрезмерное накопление и ненормальное распределение жира в организме, а также увеличение веса. Это хроническое заболевание обмена веществ, вызванное взаимодействием генетики, галлюцинаций и других факторов.
Причина и патогенез
генетические факторы
экологический фактор
Диета и физическая активность. Недостаточное питание матери, дефицит белка или низкий вес плода при рождении.
Нейроэндокринные и метаболические нарушения – послеродовой период, постменопауза и длительный прием оральных контрацептивов у женщин.
Другие факторы: Белый жир сохраняет калории, а бурый жир использует энергию. Симпатическая стимуляция действует на бурую жировую ткань.
клинические проявления
симптомы самого ожирения
Центральное ожирение чаще встречается у мужчин. Жир преимущественно распределяется в брюшной полости и на талии. Его еще называют «яблокообразным» и «мужским». Имеет больший риск развития метаболического синдрома.
Периферическое ожирение чаще встречается у женщин, при этом жир в основном распределяется в нижней части живота, ягодицах и бедрах. Его также называют грушевидным и женским.
Симптомы осложнений ожирения – обструктивное апноэ во сне, венозный тромбоз, заболевания желчного пузыря, гиперурикемия, вентиляция легких, остеоартроз, нарушение репродуктивной функции, рак.
Лабораторные и другие анализы
Окружность талии ≥85 см у мужчин и ≥80 см у женщин – абдоминальное ожирение.
Лечебные точки
Поведенческая терапия – образ жизни и пищевые привычки – наиболее важные меры
Лечебная диетотерапия – приведение энергетического обмена в состояние отрицательного баланса
ЛФК
медицинское лечение
Показания: ① Сильный аппетит, невыносимый голод перед едой и употребление большого количества пищи при каждом приеме пищи. ② В сочетании с гипергликемией, гипертонией, дислипидемией и ожирением печени ③ В сочетании с болями в суставах, несущих нагрузку ④ Ожирение вызывает одышку или синдром обструктивного апноэ во сне ⑤ ИМТ ≥ 24 с вышеуказанными осложнениями или ≥ 28 без осложнений после соблюдения диеты и только физических упражнений не может снизить вес на 5% за 3-6 месяцев, а вес может даже иметь тенденцию к увеличению.
Орлистат – замедляет гидролиз жиров в желудочно-кишечном тракте и снижает всасывание жиров.
Хирургическое лечение: липосакция, липосакция и т.д.
Часто используемые сестринские диагнозы
Ожирение и дисбаланс поступления и расхода энергии
Диетический уход - ① Готовьте на пару, варите и избегайте жарки. В основном крупы. Чувствуйте себя хорошо, когда едите меньше. ② Ешьте регулярно и в количестве, используйте посуду небольшой емкости, медленно жуйте и пейте суп или воду перед едой, чтобы усилить чувство сытости. ③Регулярное наблюдение: вес следует продолжать и постепенно снижать, желательно на 1-2 фунта в неделю.
Разумные физические упражнения: аэробные упражнения средней интенсивности, от 8000 до 10 000 шагов в день, упражнения на мышцы с сопротивлением 2–3 раза в неделю, через день, каждый раз по 20 минут.
Лекарственный уход
Орлистат снижает всасывание жирорастворимых витаминов, поэтому его следует принимать в виде соответствующих добавок.
Метформин – желудочно-кишечные эффекты
Психическая и психологическая адаптация
Социальная поддержка
Нарушение образа тела, связанное с влиянием ожирения на внешний вид тела
руководство по здоровью
предотвратить болезнь
болезнь, по крайней мере
Мониторинг состояния – еженедельно контролируйте вес и окружность талии.