心智圖資源庫 成本管理心智圖
這是一篇關於成本管理心智圖,包含成本控制的定義及目的、 飯店主要成本、成本控制方法、成本控制錯誤等。
編輯於2023-12-08 03:35:49Il s'agit d'une carte mentale sur les anévrismes intracrâniens, avec le contenu principal, notamment: le congé, l'évaluation d'admission, les mesures infirmières, les mesures de traitement, les examens auxiliaires, les manifestations cliniques et les définitions.
Il s'agit d'une carte mentale sur l'entretien de comptabilité des coûts, le principal contenu comprend: 5. Liste des questions d'entrevue recommandées, 4. Compétences de base pour améliorer le taux de réussite, 3. Questions professionnelles, 2. Questions et réponses de simulation de scénarios, 1. Questions et réponses de capacité professionnelle.
Il s'agit d'une carte mentale sur les méthodes de recherche de la littérature, et son contenu principal comprend: 5. Méthode complète, 4. Méthode de traçabilité, 3. Méthode de vérification des points, 2. Méthode de recherche inversée, 1. Méthode de recherche durable.
Il s'agit d'une carte mentale sur les anévrismes intracrâniens, avec le contenu principal, notamment: le congé, l'évaluation d'admission, les mesures infirmières, les mesures de traitement, les examens auxiliaires, les manifestations cliniques et les définitions.
Il s'agit d'une carte mentale sur l'entretien de comptabilité des coûts, le principal contenu comprend: 5. Liste des questions d'entrevue recommandées, 4. Compétences de base pour améliorer le taux de réussite, 3. Questions professionnelles, 2. Questions et réponses de simulation de scénarios, 1. Questions et réponses de capacité professionnelle.
Il s'agit d'une carte mentale sur les méthodes de recherche de la littérature, et son contenu principal comprend: 5. Méthode complète, 4. Méthode de traçabilité, 3. Méthode de vérification des points, 2. Méthode de recherche inversée, 1. Méthode de recherche durable.
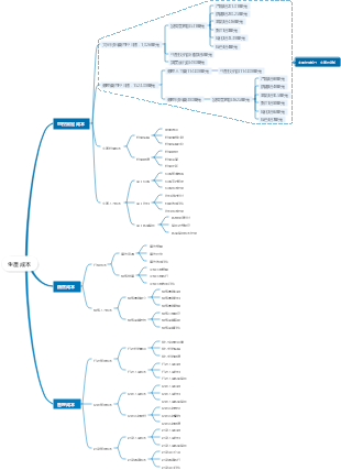
成本管理
成本控制的定義及目的
定義: 成本控制是企業根據某一時期預先建立的成本管理目標,有成本控制人員在其職權範圍內, 在生產消耗發生以前和成本控制過程中,對各種影響成本的因素和調價採取的一系列預防 和調節措施,以確保成本管理目標實現的管理行為。
意義:減少資源浪費、增加飯店利潤、降低管理風險
酒店主要成本
可控成本:
人力成本:人力資源成本可分員為直接成本及間接成本,直接成本是指實際發生的費用,如人員薪資、保險、獎金福利、招募費用、訓練費用等;間接成本指以時間、信譽等形式反映出來的成本,如因決策失誤、工作績效低落或品質控制不當等。
能耗成本:飯店在營運過程中產生的水、電、氣油等主要能源費用
易耗品成本:低值易耗品成本(如牙刷、拖鞋、浴帽、肥皂等)及日常員工清潔工具用品消耗
洗滌成本:飯店客房布草清潔送洗相關費用
餐飲成本:飯店早餐,員工餐相關費用
行銷成本:飯店行銷相關費用,包含品牌退廣費、總部、仲介訂房佣金費、市場推廣費、顧客維護費、其他行銷費用等
消防安保費:飯店外包保全及技術服務費等
維修費:飯店在營運過程中產生維修,保養費用等
其他的可控成本:環保衛生費、業務招待費、差旅費、辦公用品費
非可控成本:
房租、稅金、管理費、其他財務費用
成本控制方法
人力成本管控方法:
1.招募:職位匹配度高,綜合素質高
2.培訓:加強員工技能優化流程,提升工作效率,職涯規劃
3、分配:工作量合理分配靈活
4.考核:可量化明確考核指標,獎優罰劣
5.關懷:關懷員工,降低員工流動率,豐富員工活動,提升員工忠誠度
6.依門市實際狀況制定合理編制,制定合理訓練計劃,提升員工工作效率;
7.嚴格把關員工的績效工資;
8.合理排班,杜絕不必要的加班,尤其是假日;
能耗成本電控制及煤氣控制:
1.空調:維修、依規定設定溫度、房間密封、提高節能意識
2、電梯:輪流關閉、定期保養
3.熱泵:維保工作、依規定設定溫度、管道的保溫、兩個泵輪用、水箱的水位
4.照明燈:養成節能習慣、使用節能燈
5、店招:定時、LED、一次性更換
6.鍋爐:供氧是否充足、內膽除垢、爐頭除碳
7.保溫:合理設定水溫、水箱保溫
客房成本控制:
1、一次性用品:如實填寫清掃報表;依消耗配發;續住房只補不撤
2.低值易耗品:先進先出,不積貨;工具及時修,以舊換新
3、布草:防止二次污染;專人負責,已壞換好
4.廢品:集中收集變賣;二次利用、重污及時清理、乾濕分離
5.員工宿舍:滿足基本生活需求,長流水,空調等常開
成本控制誤區
1.不考慮客人的入住感受: 2、降低設備設施的品質; 3、壓縮正常的營業費用; 4.減少員工的福利待遇,降低員工餐標準; 5.與集團和區域的策略目標背到而馳; 6.歡迎牛奶低廉產品或接近過期; 7.大廳餐廳不開空調半夜起床拉空調閘; 8.員工宿舍極為簡陋; 9.洗滌公司小工坊; 10.早餐不依標準出品、食材不新鮮; 11、布草破爛不堪還用工作服報廢丟在穿;