Galeria de mapas mentais A coragem de ser odiado
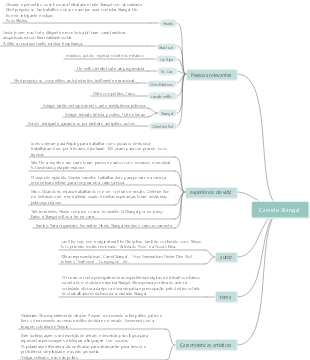
Tudo vem das relações interpessoais, incluindo o conteúdo de que todos os problemas são problemas nas relações interpessoais, que o complexo de inferioridade vem da fabricação subjetiva e que o complexo de inferioridade é apenas uma desculpa.
Editado em 2021-09-13 11:36:26이것은 (III) 저산소증-유도 인자 프롤릴 하이드 록 실라 제 억제제에 대한 마인드 맵이며, 주요 함량은 다음을 포함한다 : 저산소증-유도 인자 프롤릴 하이드 록 실라 제 억제제 (HIF-PHI)는 신장 빈혈의 치료를위한 새로운 소형 분자 경구 약물이다. 1. HIF-PHI 복용량 선택 및 조정. Rosalasstat의 초기 용량, 2. HIF-PHI 사용 중 모니터링, 3. 부작용 및 예방 조치.
이것은 Kuka Industrial Robots의 개발 및 Kuka Industrial Robot의 모션 제어 지침에 대한 마인드 맵입니다. 주요 내용에는 쿠카 산업 로봇의 역사, 쿠카 산업 로봇의 특성, 쿠카 산업 로봇의 응용 분야, 2. 포장 프로세스에서 쿠카 로봇은 빠르고 일관된 포장 작업을 달성하고 포장 효율성을 높이며 인건비를 줄입니다. 2. 인건비 감소 : 자동화는 운영자에 대한 의존성을 줄입니다. 3. 조립 품질 향상 : 정확한 제어는 인간 오류를 줄입니다.
408 컴퓨터 네트워크가 너무 어렵습니까? 두려워하지 마세요! 나는 피를 구토하고 지식 맥락을 명확히하는 데 도움이되는 매우 실용적인 마인드 맵을 분류했습니다. 컨텐츠는 매우 완전합니다. 네트워크 아키텍처에서 응용 프로그램 계층, TCP/IP 프로토콜, 서브넷 디비전 및 기타 핵심 포인트에 이르기까지 원칙을 철저히 이해하는 데 도움이 될 수 있습니다. 📈 명확한 논리 : Mindmas 보물, 당신은 드문 기회가 있습니다. 서둘러! 이 마인드 맵을 사용하여 408 컴퓨터 네트워크의 학습 경로에서 바람과 파도를 타고 성공적으로 해변을 얻으십시오! 도움이 필요한 친구들과 공유해야합니다!
이것은 (III) 저산소증-유도 인자 프롤릴 하이드 록 실라 제 억제제에 대한 마인드 맵이며, 주요 함량은 다음을 포함한다 : 저산소증-유도 인자 프롤릴 하이드 록 실라 제 억제제 (HIF-PHI)는 신장 빈혈의 치료를위한 새로운 소형 분자 경구 약물이다. 1. HIF-PHI 복용량 선택 및 조정. Rosalasstat의 초기 용량, 2. HIF-PHI 사용 중 모니터링, 3. 부작용 및 예방 조치.
이것은 Kuka Industrial Robots의 개발 및 Kuka Industrial Robot의 모션 제어 지침에 대한 마인드 맵입니다. 주요 내용에는 쿠카 산업 로봇의 역사, 쿠카 산업 로봇의 특성, 쿠카 산업 로봇의 응용 분야, 2. 포장 프로세스에서 쿠카 로봇은 빠르고 일관된 포장 작업을 달성하고 포장 효율성을 높이며 인건비를 줄입니다. 2. 인건비 감소 : 자동화는 운영자에 대한 의존성을 줄입니다. 3. 조립 품질 향상 : 정확한 제어는 인간 오류를 줄입니다.
408 컴퓨터 네트워크가 너무 어렵습니까? 두려워하지 마세요! 나는 피를 구토하고 지식 맥락을 명확히하는 데 도움이되는 매우 실용적인 마인드 맵을 분류했습니다. 컨텐츠는 매우 완전합니다. 네트워크 아키텍처에서 응용 프로그램 계층, TCP/IP 프로토콜, 서브넷 디비전 및 기타 핵심 포인트에 이르기까지 원칙을 철저히 이해하는 데 도움이 될 수 있습니다. 📈 명확한 논리 : Mindmas 보물, 당신은 드문 기회가 있습니다. 서둘러! 이 마인드 맵을 사용하여 408 컴퓨터 네트워크의 학습 경로에서 바람과 파도를 타고 성공적으로 해변을 얻으십시오! 도움이 필요한 친구들과 공유해야합니다!
A coragem de ser odiado
Todos podem ser felizes
O mundo é muito simples
As pessoas vivem num mundo criado subjetivamente, porque o papel da subjetividade Se eu for complicado, o mundo será complicado e caótico.
as pessoas precisam mudar
Todos podem mudar
Baseado na teleologia e negando a teoria das causas
Teleológico
ideias centrais
É uma ótima experiência, é uma ótima experiência, é um grande sucesso. Estou criando minha própria vida
teoria das causas
O passado determina o presente e as pessoas são sempre afetadas pelo passado.
Aceite-se, avance com coragem e siga em frente
Serve como fator decisivo para mudar, condição que afeta a qualidade do “não mudar”, condição de conforto e ambiente saudável para alcançar.
Tenha coragem de abandonar o estilo de vida atual e praticá-lo sempre
Todos os problemas decorrem de relacionamentos interpessoais
Trate os relacionamentos com outras pessoas como relacionamentos competitivos Preso em uma luta pelo poder
Existem vencedores e perdedores
Complexo de inferioridade excessivo
complexo de inferioridade
Estado psicológico anormal, usando complexo de inferioridade como desculpa, como porque tenho baixa autoestima e não consigo fazer xxx
complexo de superioridade
O sentimentalismo da superioridade tão grande
Mesmas propriedades
Se alguém é arrogante, deve ser por causa de um sentimento de inferioridade.
É uma coisa boa, é uma coisa boa, é uma coisa boa, é uma coisa boa, é uma coisa boa.
complexo de inferioridade
No final das contas, subjetivo inferior causado pela comparação com os outros.
Por ser subjetivo, você pode escolher novamente e optar por um novo modo de vida.
O que importa não é o que é dado, mas como usar o que é dado
É uma coisa sentimental que é inferior aos outros. É uma coisa natural, é uma coisa boa.
busca pela superioridade
Complexo de inferioridade bom e saudável
O desejo universal de se livrar da impotência e buscar o progresso
Com base na igualdade, todos avançam, ninguém é superior aos outros
Muito, muito, muito O valor está em superar-se constantemente
Embora as pessoas sejam diferentes, elas são iguais
ferir
Preso em uma luta pelo poder, um ciclo de vingança
Você não pode fazer uma escolha certa se limitar a ganhar ou perder.
Todo mundo parceiro
objetivos de vida
autossuficiência
Eu sou capaz
harmonioso
Todo mundo e meu parceiro
Como conseguir?
Três tópicos principais
Relações humanas que precisam ser resolvidas
Tópico de trabalho
Tópicos de amizade
O assunto do amor
Presto atenção e distância e espessura das relações interpessoais Mantenha uma distância adequada e não interfira muito com os outros
É um bom momento, é um bom momento, é como parceiros, é uma procrastinação, é como “mentiras da vida”, é uma felicidade.
livre
A coragem de ser odiado
Querer obter o reconhecimento dos outros, atender às expectativas dos outros e se preocupar com as avaliações dos outros é porque eles não fornecem separadamente os assuntos.
separação de assuntos
Como os outros se avaliam assunto para os outros
Assumir os problemas dos outros tornará sua vida pesada e dolorosa
É um bom lugar para estar no processo interfacial.
Consequências das sepulturas, mas sim não interferência e prestação de ajuda quando necessário.
É a melhor maneira de lidar com isso, é a melhor coisa a fazer, é a melhor coisa a fazer, é a melhor coisa a fazer, é a melhor coisa a fazer, é a melhor coisa a fazer.
Tendência: Sem exterior, muitas coisas para fazer, muitas coisas para fazer, muitas coisas para fazer, muitas coisas para fazer, coisas para fazer, coisas para fazer, coisas para fazer, coisas para fazer, coisas fazer, coisas para fazer.
Cartão de relacionamento interpessoal: querer ser querido pelos outros, pensar que o relacionamento interpessoal está nas mãos dos outros, dominar a separação dos assuntos, e o cartão do relacionamento interpessoal está nas próprias mãos
Uma experiência separatista, a etapa final do processo, a entrada
senso comunitário
objetivo final dos relacionamentos
A coisa mais linda do mundo
Nem todos são o centro do mundo, mas apenas uma parte da comunidade Somos o centro do mapa mundial.
A comunidade limita às escolas, às empresas, às famílias e outras entidades.
relacionamento horizontal
É uma boa ideia, é uma coisa familiar, é uma coisa familiar, é uma família, é uma família, é um bom lugar, é um lugar, é um lugar, é um lugar, é um lugar.
A melhor maneira de lidar com os problemas que surgem no mundo
encorajar
Em vez disso, use o incentivo para estimular a coragem de enfrentar seus próprios problemas e com base em relacionamentos horizontais, sem julgar os outros, como "Obrigado".
Sentir-se contribuiudo = valiosos
Use padrão para existir em sua casa, do padrão de comportamento para julgar o valor, ou seja, existência significa valor, comece a somar a partir de 0
Construaum senso de comunidade
três chaves
automóvel acessível
A questão não é dada, mas como usar o que é dado
Aceite o que você não pode fazer e então trabalhe no que você pode fazer
confie nos outros
Crédito: Confie nos outros condicionalmente
Confiança: Confie nos outros incondicionalmente
Supere o medo da traição
Tópicos separados
Contribuições de outros
Influenciar e contribuir com parceiros
Signature auto-sacrifício, significa ser útil aos outros, participar na comunidade, encontrar valor próprio e ganhar um sentimento de pertença.
falta de harmonia na vida
É uma boa ideia fazer parte da sua vida.
Felicidade e sentimentalismo na contribuição
Para obter uma sensação de felicidade, basta o sentimento subjetivo de ser útil aos outros.
Tenha coragem de ser comum
Vivendo no momento
Tomemos como exemplo o alpinismo.
Vida potencial: chegar ao fim completo
Vida realista: completa agora
A vida não tem sentido universal, o sentido é dado por si mesmo Como encontrar o significado: Estrela Guia: Contribuição dos Outros, Vivendo o Momento