心智圖資源庫 臨床護理常用基礎評估
包含生活自理能力評估、壓力性損傷風險評估、靜脈血栓栓塞風險評估、、術中後天性壓力損傷評估、跌倒風險評估、導管滑脫風險評分等。
編輯於2024-10-16 18:04:33Ceci est le chapitre 5 du livre de l'enseignant "This Is Auth to Read", qui parle principalement de ces aspects: ① L'importance de la capacité d'apprentissage ②Comment ajouter un contexte à l'information ③Comment distinguer les connaissances et les informations Je ne vous précipite pas pour remettre en question et défier ⑤Comment utiliser des notes collantes pour mettre à niveau votre capacité d'apprentissage ⑥Pour pourquoi chasser les "biens secs" un pseudo-apprentissage?
Afin d'aider tout le monde à utiliser Deepseek plus efficacement, une collection de Mind Map Deepseek Guide a été spécialement compilée! Cette carte mentale résume le contenu principal: liens liés à Yitu, analyse de profil DS, comparaison des routes technologiques Deepseek et ChatGpt, Guide de déploiement du modèle Deepseek et Qwen, comment gagner plus d'argent avec Deepseek, comment jouer Deepseek, Deepseek Scientific Research Applications Mows Inside Attendez, vous permettant de saisir rapidement l'essence de l'interaction AI. Qu'il s'agisse de la création de contenu, de la planification du plan, de la génération de code ou de l'amélioration de l'apprentissage, Deepseek peut vous aider à atteindre deux fois le résultat avec la moitié de l'effort!
Il s'agit d'une carte mentale sur les 30 instructions de niveau d'alimentation de Deepseek.
Ceci est le chapitre 5 du livre de l'enseignant "This Is Auth to Read", qui parle principalement de ces aspects: ① L'importance de la capacité d'apprentissage ②Comment ajouter un contexte à l'information ③Comment distinguer les connaissances et les informations Je ne vous précipite pas pour remettre en question et défier ⑤Comment utiliser des notes collantes pour mettre à niveau votre capacité d'apprentissage ⑥Pour pourquoi chasser les "biens secs" un pseudo-apprentissage?
Afin d'aider tout le monde à utiliser Deepseek plus efficacement, une collection de Mind Map Deepseek Guide a été spécialement compilée! Cette carte mentale résume le contenu principal: liens liés à Yitu, analyse de profil DS, comparaison des routes technologiques Deepseek et ChatGpt, Guide de déploiement du modèle Deepseek et Qwen, comment gagner plus d'argent avec Deepseek, comment jouer Deepseek, Deepseek Scientific Research Applications Mows Inside Attendez, vous permettant de saisir rapidement l'essence de l'interaction AI. Qu'il s'agisse de la création de contenu, de la planification du plan, de la génération de code ou de l'amélioration de l'apprentissage, Deepseek peut vous aider à atteindre deux fois le résultat avec la moitié de l'effort!
Il s'agit d'une carte mentale sur les 30 instructions de niveau d'alimentation de Deepseek.
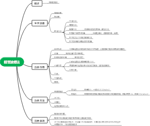
臨床護理常用基礎評估
生活自理能力評估
評估要點
評估患者日常生活能力,反映患者需要照護的程度,以便下一步鑑定決策
評估工具
barthel指數評定量表
評估時機
入院、術後、病情變化時、出院
分級
總分≤40:重度依賴 41~60:中度依賴 61~99:輕度依賴 100:無需依賴
護理措施
無需依賴:三級護理 輕度依賴:二級護理或三級護理 中度依賴:二級護理 重度依賴:一級護理
壓力性損傷風險評估
評估工具
Braden評分
評估要點
潮濕、活動能力、營養、摩擦力和剪切力等因素
評估時機
病人入院後2小時內完成
低危險群患者每週評估一次,中危害高危險者每週兩次,極高危險者每48小時一次
分級
15~18:低度危險
13~14:中度危險
10~12:高度危險
9分及以下:非常危險
護理措施
保持床單位平整乾燥
保持皮膚清潔乾燥
嚴格交接班,每班檢查皮膚狀況
每2小時翻身更換體位,減少受壓,避免摩擦力
做好健康教育,指導家屬相關知識與技能
使用氣墊,防護膜等工具
靜脈血栓栓塞風險評估
評估工具
VTE-Padua評分和VTE—Caprini評估量表
評估要點
活動不便、已知的血栓形成傾向的情況
評估時機
入院24h內、術後6h內、出院前、病患VTE危險因子發生變化時
分級
0~3分:低危險
4分以上:高危險
護理措施
適度補液、飲水,避免脫水
抬高患肢20~30度
控制血糖血脂
儘早下床活動
遵醫囑為患者使用壓力襪、充氣加壓裝置等
疼痛評估
評估工具
疼痛程度視覺模擬評分法及相關內容評估單
評估要點
疼痛部位、疼痛性質、疼痛頻率及對生活的影響等
評估時機
患者入院時及疼痛程度變化時
分級
VAS視覺模擬法:0分(無痛)~10分(最痛)
臉部表情量表法
護理措施
觀察、記錄疼痛的性質、程度及時間等
遵醫囑給予止痛藥,觀察並記錄用藥後的效果
調整好舒適的體位
指導病人和家屬正確使用止痛藥,保護疼痛部位,掌握減輕疼痛的方法
精神安慰與心理疏導
指導病人應用鬆弛療法
營養風險評估
評估工具
住院患者營養風險評估表
評估要點
營養狀況受損評分、疾病嚴重程度評分等
評估時機
病人入院時
分級
總評分≥3分:患者有營養不良的風險
護理措施
鼓勵病人攝取足夠的營養,並進食高蛋白、高維生素、高熱量,容易消化的飲食。
對食慾較差、進食困難者,宜少量多餐,少渣飲食
必要時給予靜脈高營養支持
導管滑脫風險評分
評估工具
導管滑脫風險評分量表
評估要點
病人年齡,意識狀態,情緒狀態,導管風險等級,以及導管數量等
評估時機
病人入院時、術後、高危險導管每班評估一次、中危險導管每天評估、低危險群每週評估兩次
分級
≤8分:輕度風險
9~12分:中度風險
≥13分:高度風險
護理措施
所有管道必須妥善固定,由置管者做好標記
嚴格遵守操作規程,治療和護理中動作輕柔,注意保護導管,防止管道滑脫
加強對高風險病患的觀察,作為重點交接班內容詳細交接
對病人及家屬進行健康指導
跌倒風險評估
評估工具
Morse跌倒風險評估表
評估要點
患者跌倒史、活動幫助情況、醫學診斷、步態及認知狀態等
評估時機
病人入院時,病情變化,出院前,使用高跌倒風險藥物時
分級
<25分:低風險
25~45分:中風險
>45分:高風險
護理措施
定期檢查病房設施,保持設施完好,杜絕安全隱患
病房環境光線充足,地面平坦乾燥,特殊狀況設置防滑警示牌
做好健康宣教,增強病人及家屬的防範意識
服用鎮靜、安眠藥的患者未完全清醒時,不可下床活動;服用降血壓藥等藥物的患者,注意觀察用藥後的反應
對長期臥床,骨折等患者,初次下床行走時,應有人陪護
術中獲得性壓力性損傷評估
評估工具
CORN術中獲得性壓力性損傷風險評估量表
評估要點
體重、手術時間、術中壓力剪切力改變等
評估時機
術前、術中、術後
分級
術前壓力性損傷危險因子評估
>14分:高風險患者
9~14分:中風險患者
<9分:低風險患者
術中壓力性損傷危險因子評估
>12分:高風險患者
8~12分:中風險患者
<8分:低風險患者
術後受壓部位皮膚評估
正常
帶入性壓力性損傷
術中壓力性損傷
壓紅、1~4期、不可分期等
護理措施
子主題
應規範安置手術體位,觀察手術體位受壓部位皮膚狀態,維持病人肢體、軀幹處於功能位,避免過度牽拉增加剪切力
安置俯臥時,應選擇合適的體位墊預防患者眼部、男性生殖器及女性乳房等部位的受壓
體位安置前可在手術床上使用凝膠/流體等材質體位墊
可採用蓋被、肢體包覆、沖洗液加溫、環境溫度調節等綜合保溫措施,維持患者核心體溫在正常範圍內
觀察術中出血量及血壓變化,應遵醫囑選擇輸注液體或血製品類別,維持病人循環穩定
本院手術片手術室阮思琪 指導老師:姚衝