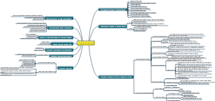
Galerie de cartes mentales Chapitre 8 Carte mentale de la planification des ressources humaines et de la gestion des salaires
Concernant la carte mentale du chapitre 8 Planification des ressources humaines et gestion de la rémunération, Économiste intermédiaire-Administration des affaires, elle comprend la signification et le contenu, les procédures de formulation, la prévision de l'offre et de la demande, etc.
Modifié à 2023-11-10 11:16:20Cent ans de solitude est le chef-d'œuvre de Gabriel Garcia Marquez. La lecture de ce livre commence par l'analyse des relations entre les personnages, qui se concentre sur la famille Buendía et raconte l'histoire de la prospérité et du déclin de la famille, de ses relations internes et de ses luttes politiques, de son métissage et de sa renaissance au cours d'une centaine d'années.
Cent ans de solitude est le chef-d'œuvre de Gabriel Garcia Marquez. La lecture de ce livre commence par l'analyse des relations entre les personnages, qui se concentre sur la famille Buendía et raconte l'histoire de la prospérité et du déclin de la famille, de ses relations internes et de ses luttes politiques, de son métissage et de sa renaissance au cours d'une centaine d'années.
La gestion de projet est le processus qui consiste à appliquer des connaissances, des compétences, des outils et des méthodologies spécialisés aux activités du projet afin que celui-ci puisse atteindre ou dépasser les exigences et les attentes fixées dans le cadre de ressources limitées. Ce diagramme fournit une vue d'ensemble des 8 composantes du processus de gestion de projet et peut être utilisé comme modèle générique.
Cent ans de solitude est le chef-d'œuvre de Gabriel Garcia Marquez. La lecture de ce livre commence par l'analyse des relations entre les personnages, qui se concentre sur la famille Buendía et raconte l'histoire de la prospérité et du déclin de la famille, de ses relations internes et de ses luttes politiques, de son métissage et de sa renaissance au cours d'une centaine d'années.
Cent ans de solitude est le chef-d'œuvre de Gabriel Garcia Marquez. La lecture de ce livre commence par l'analyse des relations entre les personnages, qui se concentre sur la famille Buendía et raconte l'histoire de la prospérité et du déclin de la famille, de ses relations internes et de ses luttes politiques, de son métissage et de sa renaissance au cours d'une centaine d'années.
La gestion de projet est le processus qui consiste à appliquer des connaissances, des compétences, des outils et des méthodologies spécialisés aux activités du projet afin que celui-ci puisse atteindre ou dépasser les exigences et les attentes fixées dans le cadre de ressources limitées. Ce diagramme fournit une vue d'ensemble des 8 composantes du processus de gestion de projet et peut être utilisé comme modèle générique.
chapitre huit planification des ressources humaines et gestion de la paie (environ 13 minutes)
[Analyse de la situation de test dans ce chapitre]
Section 1 Planification des ressources humaines
[Point de test 1] Signification et contenu
[Point de test 2] Développer des procédures
[Point de test 3] Prévision de la demande et de l'offre
Analyse de cas
Section 2 Évaluation du rendement
[Point de test 1] Signification et caractéristiques
[Point de test 2] Signification et fonction
[Point de test 3] Contenu et normes
[Point de test 4] Étapes et méthodes
Section 3 Gestion des salaires
[Point de test 1] Concept, composition et fonction
[Point de test 2] Signification et facteurs d'influence
[Point de test 3] Principes et procédures
Point de test 4】Conception salariale de base
[Point de test 5] Conception de la rémunération variable et des avantages sociaux
Analyse des erreurs de chapitre
Je ne maîtrise pas les points de connaissances
Contenu du plan de succession et de promotion du personnel
Contenu de l'évaluation des performances
Système de congés annuels payés
Travailler en continu pendant plus d'un an
La dernière étape de l’évaluation des performances
utiliser
Travaux de planification de la gestion des avantages sociaux
Déterminer les prestations qui doivent être fournies
Budget coût des prestations
Élaborer un plan de mise en œuvre des avantages sociaux
Section 1 Planification des ressources humaines
[Point de test 1] Signification et contenu
catégorie
par heure
(1) court
≤1
(2) dans
1<X<5
(3) longue
≥5
Année
par nature
plan global
promouvoir
Performance de l'entreprise
augmenter ou diminuer
Nombre d'employés
améliorer
Structure et qualité du personnel
Promouvoir
Développement personnel des employés
plan spécifique
personnel
Remplir
quantité
taper
niveau
clair
Optimiser la structure du personnel
utiliser
optimisation
Création du département
Structure du personnel
Améliorer les performances
Configuration raisonnable
Renforcer la rotation des emplois
Succession et promotion
Déterminer le nombre de personnel de secours
Optimiser la structure du personnel
Améliorer les objectifs de performance
formation et DEVELOPPEMENT
Améliorer les connaissances et les compétences du personnel
Clarifier la quantité et le type de formation
Améliorer les performances
améliorer
style de travail
culture d'entreprise
incitations salariales
Augmenter
l'offre de travail
moral amélioré
amélioration des performances
les relations de travail
réduire
Taux de rotation inattendu
améliorer
les relations de travail
réduire
plainte
différend
licenciement à la retraite
réduire
Coût du travail
maintenir
Normes d'entreprise
améliorer
Structure des ressources humaines
[Point de test 2] Développer des procédures
Les informations sur les ressources humaines sont divisées en
Interne à l'entreprise
Stratégie de développement d'entreprise
plan d'affaires.
Statut des ressources humaines
externe
L'entreprise est incontrôlable
[Point de test 3] Prévision de la demande et de l'offre
Prévision de la demande
Facteurs qui influencent
exigences commerciales futures
taux de rotation attendu
Amélioration de la technologie de production
changement de gestion organisationnelle
Décisions pour améliorer la qualité/accéder à de nouveaux marchés
contraintes de ressources financières
méthode
jugement de la direction
Convient aux prévisions à court terme
Delphes
Des experts expérimentés
Analyse du taux de conversion
selon
données historiques
point clé
Découvrez l'augmentation de l'activité et l'augmentation des ressources humaines de l'entreprise et du propriétaire de l'entreprise. Le ratio personnel physique/personnel de soutien
Analyse de régression univariée
Formule : y=a bx
prévisions d'approvisionnement
inclure
interne
Vérification du personnel
Champ d'application
Les méthodes statiques sont utilisées à court terme
Planification de la relève des dirigeants
Affluence de personnel
Peut être amélioré
nouveau recrutement
Sortie de personnel
Formule : Nombre d'employés actuels Nombre de personnes promues à ce poste Nombre de personnes recrutées - personnes promues/rétrogradées à d'autres postes Nombre d'employés - nombre de retraités - nombre de démissions
Champ d'application
gérer
Technologie d'ingénierie
Modèle de Markov
Analyse de cas
L'idée de base :
Trouver des modèles
Spéculer l'avenir
Large gamme d'applications
externe
Facteurs qui influencent
Cette région
taux d'approvisionnement
population totale
ressources humaines
Composition globale
ressources humaines
situation de l'offre et de la demande
marché du travail
situation macroéconomique
Taux de chômage attendu
Offre et demande du marché
main d'oeuvre de l'industrie
conditions du marché du travail
Section 2 Évaluation du rendement
[Point de test 1] Signification et caractéristiques
Les performances sont divisées en
entreprise
département
Salariés individuels
Caractéristiques
polycausalité
multidimensionnalité
variabilité
[Point de test 2] Signification et fonction
Fonction
gérer
récompenses et punitions
promotion
entraînement
excitation
prix
apprentissage et orientation
communiquer
moniteur
Améliorer les performances
[Point de test 3] Contenu et normes
contenu
projet
inclure
Travail
performance
le plus important
capacité
manière
indice
standard
Avis
Utiliser des normes quantitatives
Modéré
avec variabilité
[Point de test 4] Étapes et méthodes
étape
Préparer
mission principale
Faire un plan
Effectuer les préparations techniques
Sélectionner un évaluateur
des normes claires
Méthode de détermination
mettre en œuvre
mission principale
communiquer
tout au long du cycle
évaluer
corps principal
Supérieur
collègue
subalterne
moi-même
client.
provoquer des erreurs ou des erreurs
Mentalité de troupeau
Halo
Priorité et futur proche
raisonnement logique
biais
effet
retour
utiliser
méthode
examen démocratique
définition
Écouter le rapport personnel
avantage
Démocratie forte
facile à utiliser
facile à contrôler
évaluation écrite
définition
en cours d'écriture
Objet (analyse de cas)
tôt
milieu
Ouvrier de compétence professionnelle
responsables fonctionnels
avantage
Clair et flexible
Les commentaires sont concis
les évènements clés
définition
Utilisez des mots descriptifs
avantage
Les résultats de l'évaluation sont basés sur des faits
méthode comparative
Être applicable
petit nombre de personnes
trois méthodes
tri direct
Tri alternatif
Comparez un par un
méthode d'échelle
Deux méthodes
échelle de notation
évaluation ancrée sur le comportement
Prenez le meilleur des deux mondes
échelle de notation
les évènements clés
Section 3 Gestion des salaires
[Point de test 1] Concept, composition et fonction
constituer
Basique
excitation
indirect
universalité
Fonction
aux employés
Assurer
excitation
ajuster
À l'entreprise
valeur ajoutée
améliorer
Efficacité des activités d'emploi
coordination
relation
forme
culture
Promouvoir
changement
développer
à la société
[Point de test 2] Signification et facteurs d'influence
Facteurs qui influencent
entreprise
externe
lois et règlements
niveau de prix
situation de l'offre et de la demande
marché du travail
Statut salarial
D'autres entreprises
interne
stratégie d'entreprise
stade de développement
Statut financier
personnel
Position
Performance
Années de travail
[Point de test 3] Principes et procédures
en principe
équitable
externe
dans le même domaine
même endroit
Même échelle
fondamentalement le même
interne
Salaire conforme à la contribution
Salariés individuels
rémunération
performance
correspondre
rivaliser
excitation
agir selon ses capacités
légitime
processus
Point de test 4】Conception salariale de base
prémisse
mettre en œuvre
Enquête sur les salaires
Établissement des niveaux
formule
Le plus élevé
Médiane d'intervalle × (1 salaire à taux variable)
le plus bas
Médiane d’intervalle × (taux variable pour 1 salaire)
Considérations sur le taux flottant
La capacité de payer
La valeur du niveau lui-même
différence de valeur
taux de chevauchement
Orienté vers le poste
Position
grade
Classification
Compter les points
facteur de compensation
Entreprises concernées
Niveau de gestion supérieur
Comparaison des facteurs
6 liens
axé sur les compétences
Connaissance
Compétence
Base
Le concept, les caractéristiques et les fonctions de la structure salariale du haut débit
Caractéristiques
possibilité
Augmenter le salaire
technologie
capacité
promouvoir
entreprise
Modifications de l'offre et de la demande du marché
effet
opération de soutien
structure organisationnelle plate
guide
Améliorer la capacité
Promouvoir
Rotation et réglage des positions
Niveau de gestion des salaires
bénéfique pour
inversion des rôles
directeur
professionnels des ressources humaines
personnel
marché du travail
[Point de test 5] Conception de la rémunération variable et des avantages sociaux
conception
personnel
système de travail à la pièce
système d'horaires de travail
Rémunération au rendement
augmentation de salaire
prime
Flottant mensuel/trimestriel
Programme spécial de reconnaissance des performances
louer
vacances
plusieurs bonus
groupe
plan d'actionnariat
profit
revenu
système d'actionnariat salarié
Contenu et gestion du bien-être
Caractéristiques
Paiement en nature ou paiement différé
coûts quasi fixes
contenu
Légal national
Assurance sociale obligatoire (cinq assurances)
Fonds de logement
vacances publiques
jours fériés
Congés payés
Autonomie de l'entreprise
gérer
enquête
planification
mettre en œuvre
retour