MindMap Gallery PMBOK 6 Knowledge Areas
10 Knowledge Areas of Project Management (PMBOK 6) With PPT & PDF. Integration Management. Scope Management. Schedule Management.
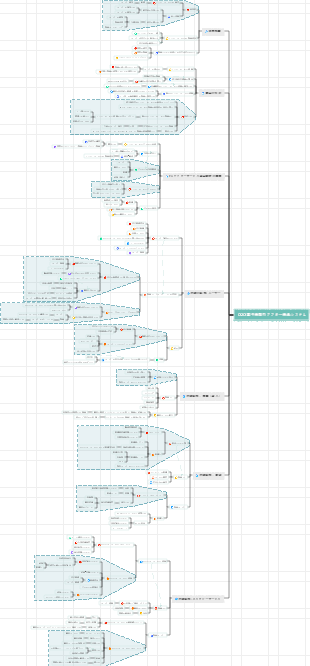
Edited at 2020-10-08 02:08:15Mind maps are a great resource to help you study. A mind map can take complex topics like plant kingdom and illustrate them into simple points, as shown above.
Mind maps are useful in constructing strategies. They provide the flexibility of being creative, along with the structure of a plan.
Vitamins and minerals are essential elements of a well-balanced meal plan. They help in ensuring that the body is properly nourished. A mind map can be used to map out the different vitamins a person requires.
Mind maps are a great resource to help you study. A mind map can take complex topics like plant kingdom and illustrate them into simple points, as shown above.
Mind maps are useful in constructing strategies. They provide the flexibility of being creative, along with the structure of a plan.
Vitamins and minerals are essential elements of a well-balanced meal plan. They help in ensuring that the body is properly nourished. A mind map can be used to map out the different vitamins a person requires.
PMBOK-6-Knowledge-Areas
Project Integration Management
Develop Project Charter
Project Statement of Work(SOW)
Business Case
Contract
Enterprise EnvironmentalFactors
Organizational ProcessAssets
Expert Judgment
Project Charter
Develop Project Management Plan
Project Charter
Outputs from PlanningProcesses
Enterprise EnvironmentalFactors
Organizational ProcessAssets
Expert Judgment
Project ManagementPlan
Direct & Manage Project Execution
Project ManagementPlan
Approved ChangeRequests
Enterprise EnvironmentalFactors
Organizational ProcessAssets
Expert Judgment
Project ManagementInformation System
Deliverables
Work PerformanceInformation
Change Requests
Project Management PlanUpdates
Project DocumentUpdates
Monitor & Control Project Work
Project ManagementPlan
Performance Reports
Enterprise EnvironmentalFactors
Organizational ProcessAssets
Expert Judgment
Change Requests
Project Management PlanUpdates
Project DocumentUpdates
Perform Integrated Change Control
Project ManagementPlan
Work PerformanceInformation
Change Requests
Enterprise EnvironmentalFactors
Organizational ProcessAssets
Expert Judgment
Change Control Meetings
Change Request StatusUpdates
Project Management PlanUpdates
Project DocumentUpdates
Close Project or Phase
Project ManagementPlan
Accepted Deliverables
Organizational ProcessAssets
Expert Judgment
Final Product, Service orResult Transition
Organizational ProcessAssets Updates
Project Risk Management
Plan Risk Management
Identify Risks
Perform Qualitative Risk Analysis
Perform Quantitative Risk Analysis
Plan Risk Responses
Monitor & Control Risks
Project Scope Management
Verify Scope
Control Scope
Collect Requirements
Project Charter
Stakeholder Register
Interviews
Focus Groups
Facilitated Workshops
Group CreativityTechniques
Group Decision MakingTechniques
Questionnaires &Surveys
Observations
Prototypes
RequirementsDocumentation
Requirements ManagementPlan
Requirements TraceabilityMatrix
Define Scope
Project Charter
RequirementsDocumentation
Organizational ProcessAssets
Expert Judgment
Product Analysis
Alternatives Identification
Facilitated Workshops
Project Scope Statement
Project DocumentUpdates
Create WBS
Project ScopeStatement
RequirementsDocumentation
Organizational ProcessAssets
Decomposition
WBS
WBS Dictionary
Scope Baseline
Project DocumentUpdates
Project Cost Management
Estimate Costs
Determine Budget
Control Costs
Project Time Management
Control Schedule
Define Activities
Scope Baseline
Enterprise EnvironmentalFactors
Organizational ProcessAssets
Decomposition
Rolling WavePlanning
Templates
Expert Judgment
Activity List
Activity Attributes
Milestone List
Sequence Activities
Activity List
Activity Attributes
Milestone List
Project ScopeStatement
Organizational ProcessAssets
Precedence DiagrammingMethod (PDM)
DependencyDetermination
Applying Leads &Lags
Schedule NetworkTemplates
Project Schedule NetworkDiagrams
Project DocumentUpdates
Estimate Activity Resources
Activity List
Activity Attributes
Resource Calendars
Enterprise EnvironmentalFactors
Organizational ProcessAssets
Expert Judgment
AlternativesAnalysis
Published EstimatingData
BottomupEstimating
Project ManagementSoftware
Activity ResourceRequirements
Resource BreakdownStructure
Project DocumentUpdates
Estimate Activity Durations
Activity List
Activity Attributes
Activity ResourceRequirements
Resource Calendars
Project ScopeStatement
Enterprise EnvironmentalFactors
Organizational ProcessAssets
Expert Judgment
AnalogousEstimating
ParametricEstimating
ThreePointEstimates
Reserve Analysis
Activity DurationEstimates
Project DocumentUpdates
Develop Schedule
Activity List
Activity Attributes
Project Schedule NetworkDiagrams
Activity ResourceRequirements
Resource Calendars
Activity DurationEstimates
Project ScopeStatement
Enterprise EnvironmentalFactors
Organization ProcessAssets
Schedule NetworkAnalysis
Critical Path Method
Critical ChainMethod
Resource Leveling
WhatIf ScenarioAnalysis
Applying Leads &Lags
ScheduleCompression
Scheduling Tool
Project Schedule
Schedule Baseline
Schedule Data
Project DocumentUpdates
Project Communications Management
Identify Stakeholders
Project Charter
Procurement Documents
Enterprise EnvironmentalFactors
Organizational ProcessAssets
Stakeholder Analysis
Expert Judgment
Stakeholder Register
Stakeholder ManagementStrategy
Plan Communications
Stakeholder Register
Stakeholder ManagementStrategy
Enterprise EnvironmentalFactors
Organizational ProcessAssets
Communication RequirementsAnalysis
CommunicationTechnology
Communication Models
Communication Methods
Communication ManagementPlan
Project DocumentUpdates
Distribute Information
Project ManagementPlan
Performance Reports
Organizational ProcessAssets
Communication Methods
Information DistributionTools
Organizational ProcessAssets Updates
Manage Stakeholder Expectations
Stakeholder Register
Stakeholder ManagementStrategy
Project ManagementPlan
Issue Log
Change Log
Organizational ProcessAssets
Communication Methods
Interpersonal Skills
Management Skills
Organizational ProcessAssets Updates
Change Requests
Project Management PlanUpdates
Project DocumentUpdates
Report Performance
Project ManagementPlan
Work PerformanceInformation
Work PerformanceMeasurements
Budget Forecasts
Organizational ProcessAssets
Variance Analysis
Forecasting Methods
Communication Methods
Reporting Systems
Performance Reports
Organizational ProcessAssets Updates
Change Requests