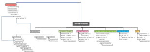
Galería de mapas mentales Cronología del ciclo de 24 rondas El comienzo
Esta línea de tiempo en forma de S es una línea de tiempo de revisión del ciclo del reciente y popular drama nacional de transmisión ilimitada "The Beginning". El contenido es completo y detallado, incluido el contenido clave y los momentos clave de cada ronda para ayudarte a descubrir la línea de tiempo si estás obsesionado con ver dramas.
Editado a las 2022-01-25 15:06:52,Este es un mapa mental sobre una breve historia del tiempo. "Una breve historia del tiempo" es una obra de divulgación científica con una influencia de gran alcance. No sólo presenta los conceptos básicos de cosmología y relatividad, sino que también analiza los agujeros negros y la expansión. del universo. temas científicos de vanguardia como la inflación y la teoría de cuerdas.
¿Cuáles son los métodos de fijación de precios para los subcontratos de proyectos bajo el modelo de contratación general EPC? EPC (Ingeniería, Adquisiciones, Construcción) significa que el contratista general es responsable de todo el proceso de diseño, adquisición, construcción e instalación del proyecto, y es responsable de los servicios de operación de prueba.
Los puntos de conocimiento que los ingenieros de Java deben dominar en cada etapa se presentan en detalle y el conocimiento es completo, espero que pueda ser útil para todos.
Este es un mapa mental sobre una breve historia del tiempo. "Una breve historia del tiempo" es una obra de divulgación científica con una influencia de gran alcance. No sólo presenta los conceptos básicos de cosmología y relatividad, sino que también analiza los agujeros negros y la expansión. del universo. temas científicos de vanguardia como la inflación y la teoría de cuerdas.
¿Cuáles son los métodos de fijación de precios para los subcontratos de proyectos bajo el modelo de contratación general EPC? EPC (Ingeniería, Adquisiciones, Construcción) significa que el contratista general es responsable de todo el proceso de diseño, adquisición, construcción e instalación del proyecto, y es responsable de los servicios de operación de prueba.
Los puntos de conocimiento que los ingenieros de Java deben dominar en cada etapa se presentan en detalle y el conocimiento es completo, espero que pueda ser útil para todos.
"comienzo"
primera ronda
Hora de despertarse: 1:45
Antes de la explosión: Ninguno
Causa de la explosión: explosión de campana.
Tiempo de explosión: 1:45
Lugar de la explosión: puente que cruza el río
Después de la explosión: Muerte
Revisión de experiencia: /
Segunda ronda
Hora de despertarse: 1:44
Antes de la explosión: Ninguno
Causa de la explosión: explosión de campana.
Tiempo de explosión: 1:45
Lugar de la explosión: puente que cruza el río
Después de la explosión: Muerte
Revisión de la experiencia: se confirma que es una explosión
tercera ronda
Hora de despertarse: 1:45
Antes de la explosión: Obligado a bajar del coche
Causa de la explosión: explosión de campana.
Tiempo de explosión:/
Lugar de explosión: /
Después de la explosión: Muerte
Revisión de experiencia: /
cuarta ronda
Hora de despertarse: 1:43
Antes de la explosión: utiliza un martillo para activar la alarma.
Causa de la explosión:/
Tiempo de explosión:/
Lugar de explosión: /
Después de la explosión: Muerte
Revisión de experiencia: /
quinta ronda
Hora de despertarse: 1:41
Antes de la explosión: métodos para las enfermedades cardíacas
Causa de la explosión: colisión con un petrolero
Tiempo de explosión: 1:42
Ubicación de la explosión: Encrucijada
Después de la explosión: Muerte
Revisión de la experiencia: ver chocar un camión cisterna
Sexta ronda
Hora de despertarse: 1:40
Antes de la explosión: Método pervertido, sal del coche.
Causa de la explosión: colisión con un petrolero
Tiempo de explosión: 1:42
Ubicación de la explosión: Encrucijada
Después de la explosión: Li va al hospital y es interrogado
Revisión de experiencia: /
séptima ronda
Hora de despertarse: 1:39
Antes de la explosión: Xiao se une al bucle y Xiao sale a la fuerza del coche.
Causa de la explosión: colisión con un petrolero
Tiempo de explosión: 1:42
Ubicación de la explosión: Encrucijada
Después de la explosión: Muerte
Revisión de experiencia: /
Ronda 8
Hora de despertarse: 1:38
Antes de la explosión: Xiao no logró saltar por la ventana
Causa de la explosión: colisión con un petrolero
Tiempo de explosión: 1:42
Ubicación de la explosión: Encrucijada
Después de la explosión: Muerte
Revisión de experiencia: /
novena ronda
Hora de despertarse: 1:37
Antes de la explosión: cómo detener un accidente automovilístico
Causa de la explosión: explosión de campana.
Tiempo de explosión: 1:45
Lugar de la explosión: puente que cruza el río
Después de la explosión: Muerte
Revisión de la experiencia: confirmado que hay una bomba
décima ronda
Hora de despertarse: 1:36
Antes de la explosión: el pervertido debe bajarse del coche y llamar a la policía
Causa de la explosión: colisión con un petrolero
Tiempo de explosión: 1:42
Ubicación de la explosión: Encrucijada
Después de la explosión: entrada a la comisaría, prueba de drogas.
Revisión de la experiencia: confirmó que la bomba estaba en el auto
Ronda 11
Hora de despertarse: 1:35
Antes de la explosión: gritar hay una bomba
Causa de la explosión: Tirado manual del cable
Tiempo de explosión: 1:43
Lugar de explosión: puente de acceso
Después de la explosión: Muerte
Revisión de experiencia: confirmó que el asesino estaba en el auto
Ronda 12
Hora de despertarse: 1:34
Antes de la explosión: Bájese del autobús en la estación y llame a la policía, la policía detiene el coche.
Causa de la explosión: Tirado manual del cable
Tiempo de explosión: 1:45
Lugar de la explosión: puente que cruza el río
Después de la explosión: Li entra a la comisaría, Xiao bebe
Revisión de experiencia: /
Ronda 13
Hora de despertarse: 1:33
Antes de la explosión: discusión con Lu Di
Causa de la explosión: explosión de campana.
Tiempo de explosión: 1:45
Lugar de la explosión: puente que cruza el río
Después de la explosión: Muerte
Revisión de experiencia: /
Ronda catorce
Hora de despertarse: 1:32
Antes de la explosión: Lu Di tenía asma y se detuvo en el puente
Causa de la explosión: Tirado manual del cable
Tiempo de explosión: 1:45
Lugar de la explosión: puente que cruza el río
Después de la explosión: Muerte
Revisión de experiencia: /
Ronda 15
Hora de despertarse: 1:31
Antes de la explosión: a Lu Di se le impidió salir del auto y los tres subieron al auto.
Causa de la explosión: colisión con un petrolero
Tiempo de explosión: 1:42
Ubicación de la explosión: Encrucijada
Después de la explosión: Ingrese a la comisaría.
Revisión de experiencia: /
Ronda 16
Hora de despertarse: 1:30
Antes de la explosión: excluye al viejo sandía y come sandía.
Causa de la explosión: explosión de campana.
Tiempo de explosión: 1:45
Lugar de la explosión: puente que cruza el río
Después de la explosión: Muerte
Revisión de experiencia: /
Ronda 17
Hora de despertarse: 1:29
Antes de la explosión: Después de sacar la maleta, Xiao fue a agarrar la olla a presión.
Causa de la explosión: Tirado manual del cable
Tiempo de explosión: 1:35
Ubicación de la explosión: estación Yanjiang East Road
Después de la explosión: Muerte
Revisión de la experiencia: confirmado que el asesino es la tía Guo
Ronda 18
Hora de despertarse: 1:29
Antes de la explosión: Li fue asesinado a puñaladas mientras agarraba la olla a presión
Causa de la explosión: Tirado manual del cable
Ubicación de la explosión: estación Yanjiang East Road
Tiempo de explosión: 1:35
Después de la explosión: Muerte
Revisión de la experiencia: la hora de despertar ya no se adelanta
Ronda 19
Hora de despertarse: 1:29
Antes de la explosión: Robar la olla a presión y matar accidentalmente a la tía
Causa de la explosión: Tirado manual del cable
Tiempo de explosión: 1:35
Ubicación de la explosión: estación Yanjiang East Road
Después de la explosión: Ambos escapan, Xiao se rinde
Revisión de experiencia: /
Ronda 20
Hora de despertarse: 1:29
Antes de la explosión: policías disfrazados ordenan a todos que salgan de sus coches
Causa de la explosión: Tirado manual del cable
Tiempo de explosión: 1:35
Ubicación de la explosión: estación Yanjiang East Road
Después de la explosión: Muerte
Revisión de experiencia: /
Ronda 21
Hora de despertarse: 1:29
Antes de la explosión: disfrazada de policía, la tía uniformada le pide al conductor que abra la puerta
Causa de la explosión: explosión de campana.
Tiempo de explosión: 1:45
Lugar de la explosión: puente que cruza el río
Después de la explosión: Muerte
Revisión de experiencia: se descubrió que el conductor también era el asesino
Ronda 22
Hora de despertarse: 1:29
Antes de la explosión: Li interroga al conductor
Causa de la explosión: Tirado manual del cable
Tiempo de explosión: 1:31
Lugar de la explosión: frente a la estación Yanjiang East Road
Después de la explosión: Muerte
Revisión de la experiencia: cuantas más veces Xiao anda en bicicleta, peor se vuelve su salud.
Ronda 23
Hora de despertarse: 1:29
Antes de la explosión: bájese normalmente
Causa de la explosión: explosión de campana.
Tiempo de explosión: 1:45
Lugar de la explosión: puente que cruza el río
Después de la explosión: investigación sobre el conductor y la pareja
Revisión de experiencia: /
Ronda 24
Hora de despertarse: 1:29
Antes de la explosión: contacte a la policía, oficial Zhang.
Causa de la explosión: explosión de campana.
Tiempo de explosión: 1:45
Lugar de la explosión: puente que cruza el río
Después de la explosión: al ingresar al hospital, el oficial Zhang murió
Revisión de experiencia: /