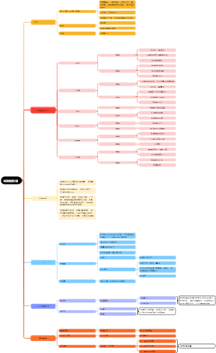
心智圖資源庫 《跨境電商後台框架圖》心智圖
跨境電商乾貨分享!透過《跨境電商後台框架圖》,您可以掌握:1)商品2)訂單3)行銷4)財務管理5)推廣員6)統計分析7)會員管理8)等等。 。讓您更全面了解跨境電商後台,建議馬上收藏起來運用吧!
團隊管理
1.緒論_資料結構演算法
跨國婚姻介紹所
電商營運
短影片自媒體營運流程知識點大全
短影片如何運作內容
銷售總經理勝任力
產品營運中的常見誤區心智圖
產品營運畫布九要素導圖
產品研發價值鏈心智圖
跨境電商後台框架圖
1. 商品
商品管理
商品發布
商品列表
商品回收站
大量上傳商品
批量匯出商品
商品擴展分類
行動端專題
商品分類
分類管理
類型管理
商品品牌
品牌管理
標籤管理
2. 訂單
訂單管理
訂單列表
訂單設定
退換貨
退款申請單
退貨申請單
換貨申請單
單據管理
收款單
退款單
出貨單
退貨單
快遞單管理
快遞單模板
自訂列印項
出貨人資訊管理
3. 行銷
積分商城
積分列表
購物積分設定
商域促銷活動
商品促銷
訂單促銷
捆綁促銷
團購
限時搶購
優惠券
優惠券列表
優惠券活動效果
4. 財務管理
預付款管理
預付款報表
佣金管理
提現申請
提現報表
5. 推廣員
推廣員管理
推廣人員審核
推廣人員列表
分傭規則設置
推廣人員申請設置
結算申請
歷史結算
6. 統計
網站流量統計
統計功能配置
看統計結果
零售業務統計
零售生意報告
訂單統計
商品銷售明細
銷售指標分析
商品銷售排行
會員狀況
7. 會員
會員管理
會員列表
會員等級
客戶回饋
商品諮詢
商品評論
客戶留言
8. APP
首頁配置
輪播圖配置
圖示配置
商品配置
專題配置
版本管理
IOS升級
android升級
付款配置
支付寶
微信
銀聯卡支付
啟動設定
android啟動頁面
ios啟動頁面
9. 微商城
微信配置
基本配置
自訂選單
自訂回复
模板配置
主頁設定
店鋪導航
微信活動
大轉盤
刮刮卡
微報名
砸雞蛋
代金券
支付設定
10. 門市管理
門市管理
門市列表
門市設定
結算管理
結算列表
出貨統計
11. 頁面管理
頁面管理
模板設定
視覺化管理
設定頁頭
內容管理
商城公告
友情連結
熱門關鍵字
文章列表
文章分類
幫助管理
12. 系統設定
基本設定
訊息提醒
網路客服
支付配送
運費模板
物流公司
配送方式
權限安全
管理員管理
操作日誌
資料庫管理
圖庫