MindMap Gallery Potenze Particolari: Regole Fondamentali

Potenze Particolari: Regole Fondamentali

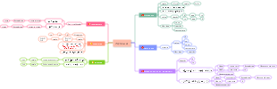
Questa mappa, creata con EdrawMind, illustra le regole delle potenze particolari, un concetto base della matematica: qualsiasi numero elevato a 1 rimane invariato, qualsiasi numero elevato a 0 dà 1, 1 elevato a qualsiasi numero dà sempre 1, 0 elevato a 0 non ha risultato, le potenze di 0 sono sempre 0, e 10 elevato a un numero si calcola aggiungendo tanti zeri quanto l'esponente. Questo template è riutilizzabile per lezioni di matematica, per creare schede didattiche sulle regole delle potenze e facilitare la memorizzazione delle eccezioni e delle regole base.

Edited at 2023-12-11 10:46:52
Massimo
Massimo

Potenze Particolari: Regole Fondamentali

Massimo
Massimo
  • Recommended to you
  • Outline
  • Problemi con i Segmenti: Operazioni e Relazioni Proporzionali

    Problemi con i Segmenti: Operazioni e Relazioni Proporzionali

    • 4
  • Problemi con i Segmenti: Somma, Sottrazione e Prodotto

    Problemi con i Segmenti: Somma, Sottrazione e Prodotto

    • 2
  • Calcolo di M.C.D. e m.c.m. con Scomposizione in Fattori Primi

    Calcolo di M.C.D. e m.c.m. con Scomposizione in Fattori Primi

    • 9
  • Parole Chiave nei Problemi di M.C.D. e m.c.m.

    Parole Chiave nei Problemi di M.C.D. e m.c.m.

    • 10
  • Operazioni con le Frazioni: Addizione, Sottrazione, Moltiplicazione e Divisione

    Operazioni con le Frazioni: Addizione, Sottrazione, Moltiplicazione e Divisione

    • 3
  • Proprietà delle Potenze: Prodotto, Quoziente e Potenza di Potenza

    Proprietà delle Potenze: Prodotto, Quoziente e Potenza di Potenza

    • 2
  • Propriedades Logiche

    Propriedades Logiche

    • 2
  • Probabilità: Concetti Fondamentali e Applicazioni

    Probabilità: Concetti Fondamentali e Applicazioni

    • 2
  • Numeri Naturali: Insieme ℕ

    Numeri Naturali: Insieme ℕ

    • 38
  • Proprietà delle Operazioni

    Proprietà delle Operazioni

    • 8