无数据
Prevention and Intervention of Campus Bullying
Educational research methods and practical applications
Self awareness in kindergarten
Art Education in Kindergarten
Kindergarten sports activities
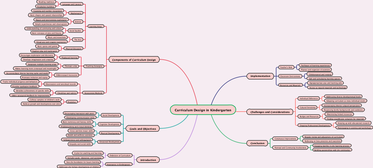
Curriculum Design in Kindergarten
Kindergarten Science Experiment
The selection and use of educational technology tools
Role playing in kindergarten
Healthy diet in kindergarten
Outdoor activities in kindergarten
Junior high school public speaking
After class review strategies for students
Case Study on Educational Innovation
Educational Resource Development of Remote Sensing Technology
Enhancing awareness of environmental education
Exploration of Blended Learning Mode
Improving students' reading comprehension
Inspire learning motivation
Methodology of Student Science Experiments
Middle school interpersonal communication
Middle school mathematical thinking
Stimulating Students' Innovative Thinking
Student Public Speaking Skills
Charity Undertaking in Junior High School
Middle school vocabulary accumulation
School Safety Management System
Case Study of Preschool Science Exploration Activities
Enlightenment education on environmental awareness for young children
Cultivating Gender Equality Awareness in Young Children
Preschool Mental Health Promotion Program
Analysis of the Characteristics of Preschool Psychological Development
Development Path of Social Skills for Young Children
Exploration of Innovative Education Models
Development Path of Leadership for College Students
Chronological organization of college students' history
Emotional regulation methods for college students
Correction of Junior High School Composition
Critical Thinking Training in Family Education
Optimization of Student Experimental Design
Collaboration among student experimental teams
Strategies for cultivating language abilities in young children
Gamified Learning in Early Education
The rise and challenges of online education
High school students' data analysis skills
Integration of learning resources for high school students
Academic Writing Skills for College Students
Long term perspective of school strategic planning
Middle school writing skills
Student classroom participation skills
Student research paper writing
Students' Critical Reading Skills
Appreciation of Middle School Dance
Sharing of Internship Experience for College Students
Introduction to Data Analysis for College Students
Patience cultivation in family education
Techniques for Stimulating Children's Reading Interest
The Selection and Use of Online Learning Tutoring Platforms
undang-undang nomor 3 tahun 2003
Desafíos en la Gestión Educativa