无数据
la pressione
sistema de transporte en la planta
Chương I: Động Học Chất Điểm
Chương III: Cân bằng và chuyển động của vật rắn
Vật Lí Chương 3
Energia okolo nás
Energia okolo nas
Công, năng lượng, công suất
声音的现象
Con Lắc Lò Xo: Phân Tích Lực và Năng Lượng
Chương I - Điện Học
Từ Trường và Ứng Dụng Lực Từ
Peta Minda: Aerospace Engineering
Mind Map of Crossed Velocity Filters and Bethe's Law
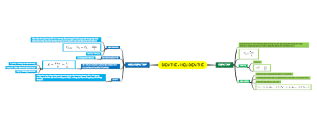
Điện Thế - Hiệu Điện Thế
Giao Thao Sóng
Ứng dụng vật lý vào KHKT và đời sống
Các Khái Niệm Và Ứng Dụng Trong Điện Tích Và Điện Trường
Chương I - Điện Tích, Điện Trường
Modelos atômicos
LASER
Pokok Pokok Metodologi Fisika Kuantum
Chương 1: Điện Dài
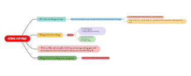
Công Cơ Học
Hệ thống cung cấp nhiên liệu và không khí trong động cơ xăng và động cơ diesel
Lực và chuyển động
Effect of Various Slags on Materials
Dao Động Điều Hoà
ĐIỆN TRỞ TỰ ĐIỆN - CUỘN CẢM
Řešení Problémů s Protekcí Vody v Nádobách
Peta Minda: Lực & Chuyển Động
Con Lắc Lò Xo - Cơ Học Lý Thuyết
สองขั้วและสองแม้: หลักการและการประยุกต์ใช้ในฟิสิกส์
Điện Học
Physical space
قانون پایان کویروپتریک (تواجه دهاتظا المغناطيسیه)
12_Nguyên Minh Đăng_12Đ1 - Chương II: Sóng
Bóng Lực Học Chất Biến
Bài 19: Từ Trường
Chương I: Năng Lượng Cơ Học
Chủ đề 2: Giao thoa sóng cơ
Oglinzi și Aplicațiile Lor
Misure Fisiche (Physical Quantities)
Thermodynamics
Phân Vật Lý
Tác Dụng Sinh Lí Của Dòng Điện