MindMap Gallery Chemical Bonding and Molecular Structure
General chemistry in college, chemical bonding and molecular structure, including ionic bonds and ionic crystals, valence bond theory of covalent bonds, introduction to molecular orbital theory, intermolecular forces and hydrogen bonds, and crystal structure.
Edited at 2023-10-21 17:45:44This is a mind map about bacteria, and its main contents include: overview, morphology, types, structure, reproduction, distribution, application, and expansion. The summary is comprehensive and meticulous, suitable as review materials.
This is a mind map about plant asexual reproduction, and its main contents include: concept, spore reproduction, vegetative reproduction, tissue culture, and buds. The summary is comprehensive and meticulous, suitable as review materials.
This is a mind map about the reproductive development of animals, and its main contents include: insects, frogs, birds, sexual reproduction, and asexual reproduction. The summary is comprehensive and meticulous, suitable as review materials.
This is a mind map about bacteria, and its main contents include: overview, morphology, types, structure, reproduction, distribution, application, and expansion. The summary is comprehensive and meticulous, suitable as review materials.
This is a mind map about plant asexual reproduction, and its main contents include: concept, spore reproduction, vegetative reproduction, tissue culture, and buds. The summary is comprehensive and meticulous, suitable as review materials.
This is a mind map about the reproductive development of animals, and its main contents include: insects, frogs, birds, sexual reproduction, and asexual reproduction. The summary is comprehensive and meticulous, suitable as review materials.
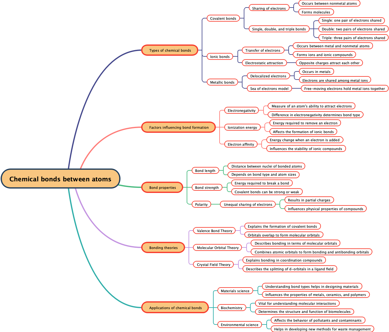
Chemical Bonding and Molecular Structure
Ionic Bonds and Ionic Crystals
ionic bond formation
Atomic transfer occurs between active metal atoms and active non-metal atoms to obtain anions and cations
Active metal atoms: IAⅡA metal atoms, small ionization energy
Active non-metal atoms: VIIA atoms, O, S, larger affinity energy
Anions and cations attract each other by electrostatic attraction, come close, and pack tightly to form ionic bonds and ionic crystals.
lattice energy
The energy released when gaseous positive ions and gaseous negative ions combine to form 1 mol of ionic crystals. U generally uses positive values.
The larger U, the stronger the ionic bond, the more stable the ionic crystal, the higher the melting point, and the greater the hardness.
Conditions for the formation of ionic bonds
The electronegativity difference of elements is relatively large
▲Xp > 1.7: Electron transfer occurs, generating positive and negative ions, forming ionic bonds;
▲Xp < 1.7: No electron transfer occurs and covalent bonds are formed.
Easy to form stable ions
The outermost layer reaches a two-electron or eight-electron stable structure
More energy is released when ionic bonds are formed
Characteristics of ionic bonds
The essence of the force is electrostatic attraction
Ionic bonds have no directionality or saturation
The charge carried by the ions is distributed in a spherical shape, and the electrostatic effect is the same in all directions
As long as space conditions permit, each ion is as much related to the different No. charge bonding
Ionic crystals are composed of positive and negative ions arranged alternately according to chemical composition ratio. "Giant molecules"
The main factor that determines the coordination number in ionic crystals is the half ratio of positive and negative ions. Diameter ratio rpositive/rnegative
Partial covalency of ionic bonds
Even for typical ionic compounds, the interaction between ions is not entirely electrostatic. Used, there are still atomic orbital overlapping components, indicating that there are also covalent components in ionic bonds. Yes, the greater the electronegativity difference, the higher the ionic component of the bond.
There is no clear distinction between ionic bonds and covalent bonds. Ionic bonds can be viewed as is one extreme of polar covalent bonds, while the other extreme is nonpolar covalent bonds.
The electronegativity difference between the two atoms of the bonding element is > 1.7, forming an ionic bond
The electronegativity difference between the two atoms of the bonding element is < 1.7, forming a covalent bond
Characteristics of ions
ionic charge
The charge of a simple ion is the number of electrons gained or lost by the corresponding atom
Ions with different valence states of the same element have different properties
The charge of simple anions and cations does not exceed 4, with valences of 1 and 2 being the majority.
electron configuration of ion
ionic radius
For ionic crystals of the same configuration, the larger the ion charge, the smaller the radius, and the positive and negative ions The greater the mutual attraction, the higher the lattice energy, the higher the melting and boiling point of the compound, and the greater the hardness.
same element
r positive < r atom < r negative
The number of positive charges increases and the ionic radius decreases. r (Fe3 ) < r (Fe2 ) < r (Fe)
Ions of the same main group
When elements have the same number of charges, the ionic radius increases as the atomic number increases.
Ions of the same period
When the electron configuration is the same, as the charge number of the ion increases, the radius of the cation decreases and the radius of the anion increases.
valence bond theory of covalent bonds
covalent bond formation
Unpaired electrons with opposite spins can pair up when they are close to each other. Suborbitals overlap and add to form covalent bonds.
When forming a covalent bond, the more orbital overlap between the bonding atoms, the greater the overlap between the two nuclei. The denser the electron cloud, the stronger the covalent bond formed.
Two atoms always bond in the direction of maximum atomic orbital overlap - the principle of maximum atomic orbital overlap.
Characteristics of covalent bonds
saturation
The number of bonding orbitals provided by atoms of each element and the number of unpaired electrons provided when forming a molecule is certain, so The number of atoms that can form covalent atoms is also certain.
When the number of valence electrons is less than the number of valence orbitals, paired electrons can be excited to the empty Unpaired electrons in the valence orbitals form covalent bonds.
Why is the maximum number of covalent bonds formed by atoms of elements in the second period 4? , and the number of covalent bonds formed by atoms of other elements in the same family can be more than 4. For example, oxygen can only form two covalent bonds, and sulfur can form six. O: 2s, 2p S: 3s, 3p, 3d
Directionality
Take the direction with the most orbital overlap to form a bond.
Except for the s orbital, which is spherically symmetrical, the atomic orbitals such as p, d, and f are in space There is a certain extension direction between them.
Covalent bond type
Are the buttons polarized?
polar covalent bond
Strong polar bonds: such as H-C
Weak polar bond: such as H-I
nonpolar covalent bond
According to the symmetry of the overlap of atomic orbitals
When forming a compound, σ bonds are first formed between atoms, and then as many Form π bonds to make the system most stable.
σ bond
Atomic orbitals are aligned along the internuclear line Number overlap (head to head)
π bond
Two atomic orbitals are perpendicular to the internuclear line and parallel to each other Rows of the same number overlap (side by side).
delta bond
A bond formed by the overlapping of the matching d orbitals of two atoms in a "face-to-face" manner
coordination covalent bond
A covalent bond formed when a shared pair of electrons is unilaterally donated by one atom
key parameters
Bond energy E
The greater the bond energy, the stronger the chemical bond
Bond length L
The shorter the bond length, the greater the bond energy and the stronger the chemical bond.
bond angle θ
Bond polarity
Whether the positive and negative charge centers in chemical bonds overlap. If they overlap, the bond will have no polarity, otherwise it will have polarity.
The ability of two atoms to attract electrons, that is, the greater the difference in the electronegativities of the two elements, the stronger the polarity of the bond.
Introduction to Molecular Orbital Theory
Basic points
During bonding, valence electron orbitals with similar energy levels mix to form a new valence electron orbital - a hybrid orbital.
The number of orbitals remains unchanged before and after hybridization
After hybridization, the orbital extension direction, shape and energy change
Hybrid orbital type
Only orbitals with similar energies can hybridize with each other
sp
One s orbital hybridizes with one p orbital to form two sp hybrid orbitals
Each sp hybrid orbital contains 1/2s orbital component and 1/2p orbital component
The angle between the two sp hybrid orbitals is 180°
The extension direction of the track in space is linear
sp2
1 s orbital and 2 p orbitals hybridize to form 3 equal sp2 hybrid orbitals.
Each sp2 hybrid orbital contains 1/3s orbital and 2/3p orbital components.
The angle between the three hybrid orbitals is 120°, and they are distributed in a planar triangle in space.
sp3
The hybridization of one s orbital and three p orbitals produces four identical sp3 hybrid orbitals.
Each sp3 hybrid orbital contains 1/4 s orbital and 3/4 p orbital components.
The angle between the four hybrid orbitals is 109°28'.
The spatial configuration is a regular tetrahedron.
d2sp3
sp3d2
Hybrid orbitals of coordination compounds
unequal hybridization
Hybridization involving atomic orbitals containing lone pairs of electrons is called unequal hybridization.
Lone pair electrons --- Lone pair electrons > Lone pair electrons --- Bonding electrons > Bonding electrons --- Bonding electrons
Intermolecular forces and hydrogen bonds
polarity of molecules
The polarity of a molecule is not only related to the polarity of the bonds, but also to the spatial configuration of the molecule.
The polarity of diatomic molecular bonds determines the polarity of the molecule, and the polarity of polyatomic molecules is determined simultaneously by the polarity of the bonds and the geometric configuration of the molecule.
非极性键的多原子分子,分子通常为非极性分子(除O3)。
极性键的多原子分子,取决分子的空间构型。
Bond polarity
The polarity of a bond is related to its electronegativity. The greater the difference in electronegativity between the two atoms, the greater the polarity of the bond. Bonds formed by atoms of the same type are nonpolar bonds.
polarity of molecules
Nonpolar molecules: Molecules in which positive and negative charge centers coincide.
Polar molecules: Molecules in which the positive and negative charge centers do not overlap.
Dipole moment (μ)
A physical quantity that measures whether a molecule is polar and how strong its polarity is.
bond moment
In a diatomic molecule, the dipole moment between two atoms is called the bond moment. The difference in electronegativity between atoms determines the bond moment of a diatomic molecule.
For polyatomic molecules, the dipole moment is the vector sum of the bond moments of all the chemical bonds in the molecule.
The relationship between molecular geometry and dipole moment
The configuration of most molecules can be determined by measuring their dipole moment.
μ=0, the molecule is a non-polar molecule with a symmetrical structure
μ≠0, the molecule is a polar molecule with asymmetric structure, and the polarity of the molecule increases with the increase of dipole moment.
intermolecular forces
Types of intermolecular forces
Weaker than chemical bonds, it does not affect chemical properties, but is an important factor in determining physical properties such as melting point, boiling point, heat of vaporization, heat of fusion and solubility.
dispersion force
Dispersion force exists between all molecules and is the most important of the three forces.
The intermolecular force generated by the instantaneous mutual attraction of dipoles is called dispersion force. Dispersion forces exist between various molecules.
Instantaneous dipole: A dipole generated in a molecule at a certain moment due to the movement of electrons and nuclear vibration in the molecule.
inducement
The inherent dipole of polar molecules can deform the electron cloud of non-polar molecules and produce induced dipoles. The attraction between the intrinsic dipole and the induced dipole is called the induced force.
Inductive forces exist both between polar and non-polar molecules and between polar molecules.
Orientation force
The inherent dipoles of polar molecules repel like poles and attract different poles, causing them to be arranged in a certain orientation and deformed at the same time.
Characteristics of intermolecular forces
.Intermolecular forces are much weaker than chemical bonds
No directionality and saturation
Intermolecular forces are mainly dispersion forces
For most molecules, the dispersion force is dominant. Only for very polar molecules, the orientation force accounts for a larger proportion, and the induction force is usually very small. (Except for molecules that are very polar and have hydrogen bonds, such as H2O, which has the largest orientation force)
Factors affecting intermolecular forces
The greater the distance between molecules, the weaker the intermolecular force
The larger the dipole moment, the stronger the orientation and induction forces.
deformation
Induction force: proportional to the deformability of the induced molecule
Dispersion force: mainly related to the deformability of interacting molecules
The higher the temperature, the weaker the orientation force
The relationship between intermolecular forces and material properties
Effect on the melting and boiling points of substances
If the intermolecular force is strong, the melting point and boiling point of the substance will be high, and the heat of fusion and vaporization will be high.
For non-polar or polar molecules with similar composition, the intermolecular force increases with the increase of relative molecular mass, so their melting point and boiling point increase with the increase of molecular weight.
Effect on solubility of substances
The greater the force between the solvent and the solute, the greater the solubility of the solute in the solvent.
hydrogen bond
Conditions for hydrogen bond formation
There must be a highly electronegative X atom in the molecule and form a strong polar covalent bond H–X with the H atom; such as H–N; H–O.
Characteristics of hydrogen bonds
hydrogen bond strength
The essence is electrostatic attraction, which is a special intermolecular force. Hydrogen bonds are much weaker than chemical bonds, but stronger than van der Waals attraction.
The order of hydrogen bond strength is: F—H ···F > O—H ···O > O—H ···N > N—H ···N > O—H ···Cl> O— H···S
hydrogen bond length
X--H···Y, the distance from the X atom to the center of the Y atom. Smaller than the sum of van der Waals radii, but much larger than the sum of covalent radii.
Hydrogen bonds are directional and saturated
Hydrogen bonds occur in liquid, solid, and gaseous substances.
The three atoms in a hydrogen bond are in a straight line to reduce the repulsive effect of the X and Y electron clouds
Due to the small size of hydrogen, it cannot accommodate a third more electronegative atom close to it.
Types of hydrogen bonds
intermolecular hydrogen bonding
intramolecular hydrogen bonding
The effect of hydrogen bonding on material properties
Effect of hydrogen bonding on melting and boiling points
Intermolecular hydrogen bonds can significantly increase the melting and boiling points of substances.
Intramolecular hydrogen bonds often lower the melting and boiling points of substances.
Effect of hydrogen bonding on solubility
In polar solvents, intermolecular hydrogen bonds are formed between solute molecules and solvent molecules, which increases the solubility.
Solutes with intramolecular hydrogen bonds have less solubility in polar solvents and greater solubility in non-polar solvents.
The effect of hydrogen bonding on the acidity of substances
Intramolecular hydrogen bonding The substituent forms a hydrogen bond with the hydroxyl group, making it easier for H to dissociate and increasing the acidity.
Crystal structure
ionic crystal
The melting and boiling point is higher.
Mostly soluble in polar solvents
Is a good conductor of electricity
The ionic crystal layered structure has a strong repulsive force after movement, so it is hard, brittle and non-ductile.
atomic crystal
①High melting point, boiling point, high hardness: Because covalent bond is a very strong force.
Poor electrical conductivity;
Insoluble in most solvents.
molecular crystal
It has low melting and boiling points, low hardness, and is easily volatile.
It does not conduct electricity, but polar molecules conduct electricity when dissolved in water.
Like dissolves.
metal crystal
The melting point and boiling point are not necessarily certain, but they are higher. The hardness is not necessarily certain, but it has plasticity and metallic luster.
Good electrical and thermal conductivity.
mixed crystals
Has a metallic luster.
Very good electrical conductivity in the direction of the layer plane.
Easy to slide and is a good solid lubricant