MindMap Gallery Modelo de mapa mental para palestra TOEFL
Em relação ao mapa mental da aula TOEFL, como pode funcionar: múons passam, material denso, eles perdem energia. espaço vazio, mais múons
Memorize 7.000 palavras do TOEFL em 100 frases
TOEFL Audição TPO (3)
audição toeflTOEFL
TOEFL começando com A
Tarefa de conversação do TOEFL 1 ideias comuns
Audição TOEFL
Modelo de redação abrangente do TOEFL
Notas de leitura do TOEFL
Lógica de operação do acampamento de check-in do TOEFL
Afixos raiz do TOEFL 20000
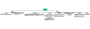
Aula 1 Mapa Mental
equívoco da arqueologia: NÃO apenas cavar
Mas uma série de ferramentas de alta tecnologia
Confie na física de partículas
Detector de montanha (interdisciplinar)
o que é moun:partículas subatômicas/raios cósmicos
raios cósmicos: prótons/espaço sideral na velocidade da luz
quando colidem → pequenas partículas
pequenas partículas são montadas
moun são energizados → passam na superfície da terra → penetram profundamente na superfície → isso é propriedade
use moun para criar imagens
Pirâmide maia na América Central: câmaras/salas enterradas no interior
múon passando pelo espaço menos denso
Seção de perguntas e respostas
Como pode funcionar:
múons passam, material denso, eles perdem energia.
espaço vazio, mais múons
cores mais escuras em espaços vazios
Imagem?→imagem de raios-x
se áreas mais escuras → espaço vazio
ASSIM, podemos minimizar os danos, mesmo um pequeno dano pode resultar na perda de informações cruciais
detectores de múons que eles melhoraram
Em 1967,
não há surpresas nesse experimento, mas a técnica funcionou
problema:
tão grande(duvidei da praticidade)
digitalize apenas o múon diretamente acima dele, mas não dos lados e colocado abaixo
não demorou seis meses para produzir uma imagem
conclusão
Os detectores de múons também podem ser usados em outras áreas da ciência.
por exemplo: o cientista japonês usa múons em formas muito mais diversas