无数据
Personalized marketing new marketing concept
Briefly describe the precision marketing research on marketing concept innovation
Analysis of marketing models in the social network era
Choice of website marketing model
What are the 6 marketing models
Research on Internet Marketing Model
Top 10 popular marketing models
Analysis of new media marketing models
Innovative thinking on marketing models in the context of digitalization
Analysis of enterprise marketing model in e-commerce environment
On the development of marketing models of foreign trade enterprises in the new era
Commercial marketing model in e-commerce environment
Marketing decisions include
marketing decisions
Implementation of marketing aesthetic strategy
Whole life cycle marketing principles (office buildings)
Marketing beyond market segmentation
What are the brand marketing theories
New Developments in Marketing Theory
Internet Marketing Theory Tools and Methods Answers
The contribution of service marketing school to modern marketing theory
An overview of relationship marketing theory
An overview of international marketing theory
Application of marketing theory in higher education services
Summary and reflections on marketing theory
Research on Internet Marketing Theory Based on E-Commerce
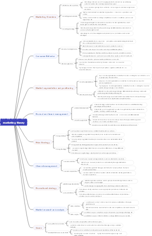
marketing theory
Jing Shen Marketing Theory
Humanistic Marketing Theory
Mainstream marketing theory
From positioning to dual positioning a century-old history of changes in marketing theory
Analysis of the impact of corporate cultural innovation on brand marketing
Supply and marketing cooperative enterprise brand marketing strategy
Implementation of property management brand strategy
How clothing brands expand franchise channels
Brand system planning of social business model
Steps to create your own brand
Overseas brand promotion manager
Business Administration Marketing and Brand Management
citizen brand
Discussion on the communication effect of online advertising brand image
Briefly describe what is brand strategy
A brief discussion on brand marketing of small and medium-sized enterprises
Brand appellation and business model
Marketing Management Brand Management
Strategic brand management knowledge mind map
What is brand promotion
Establish brand image and enhance brand awareness
How to build an image brand through publicity
brand communication theory
Brand management
Reading Summary of Marketing Management by Philip Kotler - Chapter 10 Brand Positioning
brand design
[Business and Industry] Chapter 3 Marketing and Brand Management
Chapter 3 Marketing and Brand Management
Brand Management (Business Management Chapter 17)
Brand Building
Business Administration 3 Marketing and Brand Management Mind Map
Introduction to Brand Science
Brand marketing learning