无数据
Podcast
The Historical Development of Plant Chemistry
The Historical Development of Mass Spectrometry
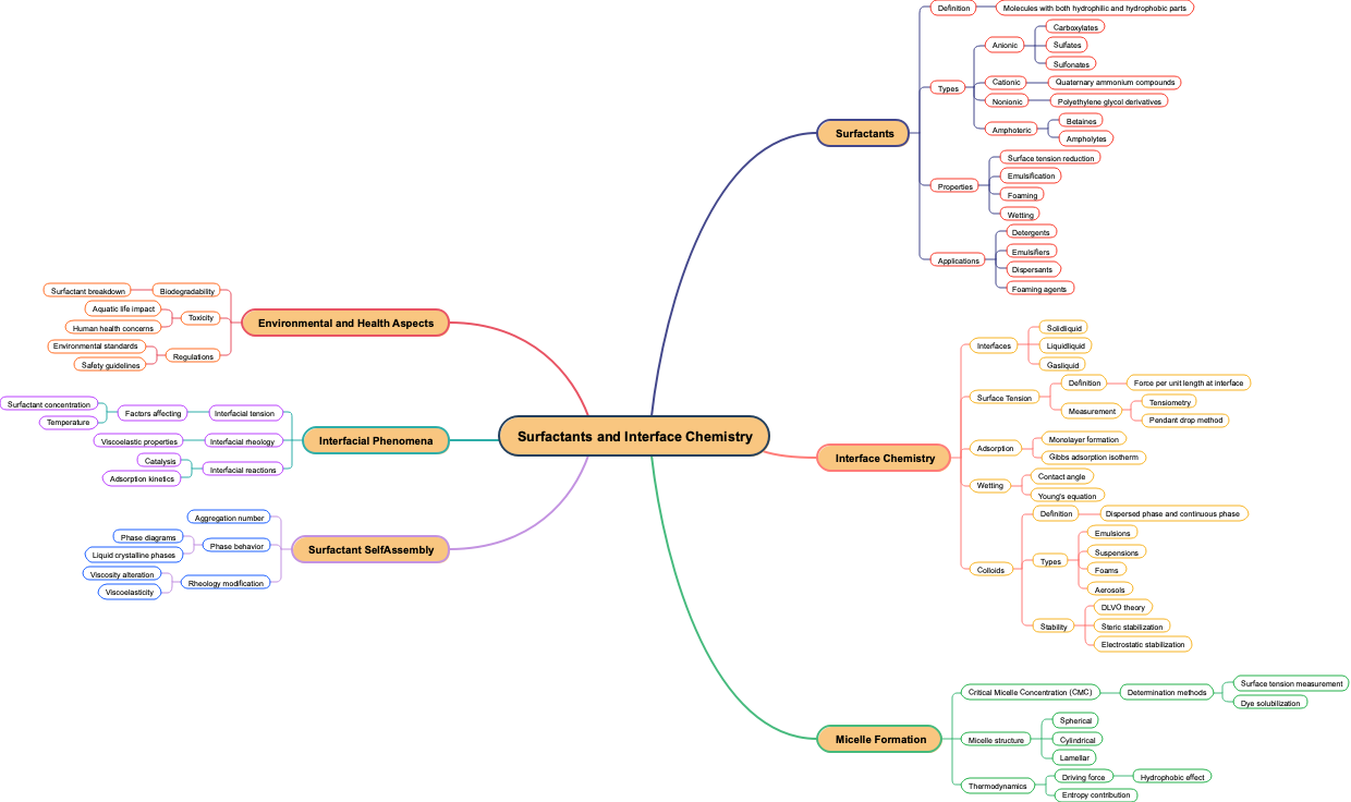
Surfactants and Interface Chemistry
Substitution technology for semiconductor material preparation
Substitution methods for amino acid synthesis
Standard equilibrium constant
Popular Science Knowledge of Plant Chemistry
Popular knowledge of mass spectrometry
Peruvian chemist
Organic electrolytes in batteries
Project Preparation
Optical activity of amino acids
Molecular structure of surfactants
Introduction to Inductively Coupled Plasma Mass Spectrometry (ICP-MS)
Fundamentals of Electron Paramagnetic Resonance (EPR) Spectroscopy
Explosive reaction
Explosive decomposition reaction
Explosive and Propellant Chemistry
Experimental Techniques in Plant Chemistry
Electronic transfer mechanism
Electrochemical reactions and batteries
electrochemical reaction
Electro decomposition reaction
Electricity pair and electrode potential
Egyptian chemist
Drug design strategies in cancer treatment
Displacement in electrochemical reactions
Competitions and Awards in Plant Chemistry
Competition and Awards for Mass Spectrometry
Classification of Surface Chemistry
Classification of Polymer Chemistry
Classification of Plant Chemistry
Classification of Photochemistry
Classification of Materials Chemistry
Classification of Marine Chemistry
Classification of Environmental Chemistry
Classification of Electrochemistry
Classification of Crystalline Chemistry
Classification of Colloids and Interface Chemistry
Classification of Catalytic Chemistry
Classification of Atmospheric Chemistry
Classification of Animal Chemistry
Classification of Analytical Chemistry
Classification of Agricultural Chemistry
Chemists from Pakistan
Chemists from Brazil
Chemical reaction rate of explosives
Basic principles of dynamics
Basic Overview of Plant Chemistry
Basic Overview of Medicinal Chemistry
Basic Overview of Genetics and Chemistry
Argentine chemist
Application of surfactants in displacement reactions
Application of standard electrode potential
The Ecology of Civil Engineering
Information Technologies
Underutilisation of NCD services at PHC
Equações de 1° e 2° Grau
ADVENTURE:(micro-sandbox)