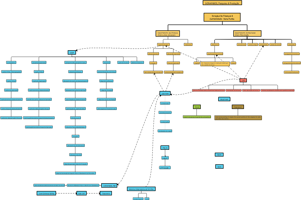
Director of Financial and Accounting department
Direçãos De Finanças & Contabilidade : Nuno Pombo
SONANGOL Pesquisa & Produção