无数据
Top Secrets of intraday strategy
Pumkins
Các trường hợp hoàn thuế tiêu thụ đặc biệt
Exim Tel
CARACTERISTICAS
KHANI COLLECTION Analysis
GEFEN
Chương 1: Khái quát tổ chức kinh doanh, các bên liên quan và môi trường kinh doanh
Bases de Datos
Technologia para aprendizagem
Chương 1: Lịch sử đảng cộng sản Việt Nam ra đời và lĩnh đạo đấu tranh giành chính quyền
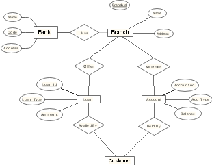
Banking System Entity-Relationship Diagram (ERD)
Swing
Thực Trạng
NLP (Xử Lý Ngôn Ngữ Tự Nhiên) - Các Kỹ Thuật và Ứng Dụng
Concepts Covered
Strategi Pengembangan SIA
ABECCO
Tax enforcement judgment
KB1.RAGAM TEKS dan SATUAN BAHASA PEMBENTUK
Các khái niệm chính và Tạo & Sửa Cấu Trúc Bảng
Apps Mobile
CHƯƠNG 1 TỔNG QUAN VỀ KẾ TOÁN
SỐ ĐỘ TỰ DUY CHƯƠNG I: TỔNG QUAN KẾ TOÁN
Kế hoạch tiếp thị cho Mee Trendy
Khởi Nghiệp Vì Bé Yêu
Quality Team 组织结构与职责
Estrategia de Marketing para Spa Ô Tô
Phân tích giá cả phiếu
OTT
Địa vị pháp lí HC của CQHCNN
Kinh Tế Học
Luật Hình Sự
Gustsantamaria
ConversaoVendas
Logistic Regression: Mô Hình Hàm Mất Mát
Hệ Sinh Thái Sản Phẩm
Loja fisica R$2000
POD
SnakkujCA
Thông tin cổ phiếu
Mind Map: Thời Cơ trong Kinh Doanh và Xuất Hiện
PENGURUSAN KEWANGAN
Webpack4
Kế Hoạch Tuyển Dụng và Quản Lý Nhân Sự
HỢP GIẢM TÓC
Các Khía Cạnh Cốt Lõi của Thương Mại Điện Tử
pembinaan & pengurusan database
manual prosedur pensijilan halal malaysia 2019
Xử Lí Thông Tin (Information Processing)
Maximizing Your Mobile Experience
Khái niệm và chức năng kế toán
societal impact
The Project
FOM ECOSYSTEM
Splitting of Work Objectives
MEIBC-shedules
IDE
IDE Workload
Redes trópicas