无数据
Chương 2: Cơ Cấu Tổ Chức Kinh Doanh, Chức Năng và Quản Trị
Modern Science and Technology
Các Vướng Mắc Trong Thực Tiễn Ân Phi Đản Sữa
Chuột máy tính
slicsoft
Cadena de Custodia y Medios de Impugnación
sistem informasi jasa lab
Medición y Control de Riesgos Financieros
Địa vị PLHC của cán bộ, công chức, viên chức NN
Dịch Vụ Doanh Nghiệp
Tòa án nhân dân
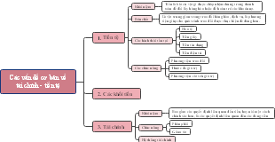
Các Vấn Đề Cơ Bản Về Tài Chính - Tiền Tệ
Cung Cầu Tiền Tệ
Guatemala's environmental agency reviews its legislation, policies, and strategies
Giám Đốc Trung Tâm (Merkez Müdürü) - Organizasyon Şeması
Quyền Lợi Bảo Hiểm - Mind Map Özeti
Help Desk
Các công cụ trực tuyến gặp tăng trưởng số bán hàng
GOETHE-INSTITUT BULGARIEN
VISITOR
How a Small Business Consulting Firm Can Transform Your Company
Learn Flutter development from very beginner to advanced (Pro Max) level
the vernacular press act
سير عملية معالجة الطلبات القضائية
Places to reference for open showroom
PERIZINAN MENDIRIKAN RS
Sơ đồ tư duy: Vụ án 'Tranh chấp thừa kế'
Marketing Campaign and Lead Management Process
Throttl – AI-driven marketing success without the overhead
विधायी संबंध (Legislative Relations)
CĐ 2: Mạng máy tính và Internet (Computer Networks and Internet)
Systeem
How to make a paperclip picker elctromagnet
Homepage
Jala Braja Mobile Apps
CN User Flow
Director General
Sistem monitoring tiga fasa
Benefits of Exterior House Painting for Your Home
Business Requirements Document4
DST Visit
Errors Not Revealed by Trial Balance
DATAFRAMES
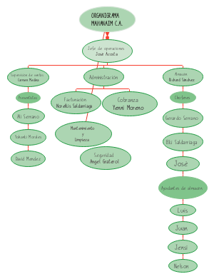
ORGANIGRAMA MAHANAIM C.A
337-sitemap-template
Cost Estimation and Allocation
assets
market dynamics
rhz33v profile curve4 angle
HT GROUP
genel sekreter
Greenland's Geopolitical and Strategic Overview
Chronology of Major Events in the Development of Civil Rights
Realme GT Neo 5 240W 智能手机规格
Kiểm Tiền
Meeting 20.03.2023 - Team Quản Lý Spa
Ley orgánica de discapacidades
Top Secrets of intraday strategy
Pumkins
Các trường hợp hoàn thuế tiêu thụ đặc biệt