无数据
Improve business efficiency
Knowledge concpet map
Analyze the entire process of e-commerce copywriting
Maximize Comfort and Storage with Divan Beds
Ancient Argentine military strategists
PMO School
SAi Global Community
Target Audience
SocialBoost Sitemap (Features
Brand Awareness
Association of ARCs in India
Une AG réussie
Definition der Requirements um eine Buchhaltungssoftware zu kreieren
DỰ ÁN
Aircraft Data Transfer process
bases legales, derechos y situación actual de los indígenas.
Sunshine Investment Group Organizational Structure
Organizational Structure of Majed Andary
E-commerce Business Models and Strategies
Conceptos Básicos de la Demanda
Sơ đồ tư duy: Vụ án 'Tranh chấp thừa kế'
5 Business Ideas Using AI
Risiko Solu dalam Pengembangan Software
Sector Analysis
BASIC BUSINESS TRAINING MODULE 1
Sentiment Analysis in Natural Language Processing (NLP)
Động lực của người dùng trong sử dụng AI hỏi thoại tạo sinh
KN, đặc điểm & VAT
STEP 1: A Critique of Knowledge in Politics
Các học thuyết quản trị
Nukissorfit
Phân loại khách hàng
Các hoạt động tài chính trung gian trong nền kinh tế thị trường Việt Nam
Lnreview Video
La République Romaine
Sơ đồ tư duy về Nhà nước
Giải Pháp
MKT (Marketing)
CƠ CẤU TỔ CHỨC KINH DOANH, CHỨC NĂNG VÀ QUAN TRỊ
THE SERVICE DELIVERY PROCESS
Para que Me llama
SEO PLAN
Sales Leads
TÀI SẢN
Pháp Luật
แผนภูมิการทำงาน: การจัดการโครงการและทีม
SEO Content
Hệ Điều Hành
"תכנון אסטרטגיית מדיה חברתית"
"Chương 1: Giới thiệu về Marketing dịch vụ"
《金钱心理学》书籍内容与价值解析
Science, technology, and ICT contribute to the development of today's society
Cơ cấu tổ chức nhân sự
Campanha R$1500
Kế Toán Vật Tư
apostol
single-area OSPFv2 configuration
PP ôn tập
Môi trường Marketing
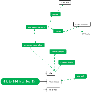
Đầu tư BĐS Mua Sửa Bán