无数据
Legal Process Mind Map
structure of atom
Introduction to Quantum computing
Mind map of swinging springs
Electric Motors Overview
Science Forces Mind Map
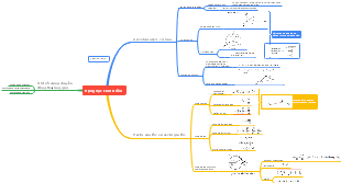
ĐỒNG ĐIỆN XOAY CHIỀU - Khái Niệm và Ứng Dụng
Dao động cơ
Chemistry Lesson 37 Content
Exploring the Spectrum of Energy
Band Theory of Solids
conduction
Energy Origin
Heat mind map
LIGHT AND OPTIC
Lực Ma Sát
Termodinamika Gas
UNIT 1 – QUANTUM PHYSICS
Calorimetry with All Details
optik
Chương 1: Định Luật và Sự Phụ Thuộc trong Điện
Spectroscopy
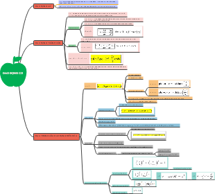
Dao Động Cơ: Tổng Quan và Đặc Trưng
vector analysis
Apparato visivo
Gerak Lurus
atomic structure
The solar system
Sóng Dừng
Cơ Học
metals
The Application of Molecular Simulation in Materials Science
nuclear fission and nuclear reactor
electricity
The physical properties of alcohols
Các Khái Niệm Và Ứng Dụng Trong Điện Tích Và Điện Trường
Web de fisica
THUYẾT ELECTRON - ĐỊNH LUẬT BẢO TOÀN ĐIỆN TÍCH
Chương I - Điện Học
Gerak Parabola
Sóng Ánh Sáng
work,force and energy
Peta Minda: Aerospace Engineering
Peta Minda: Lực & Chuyển Động
Chương: Điện Tích & Điện Trường
半导体产业
Chương III: Cân bằng và chuyển động của vật rắn
Cahaya: Pengertian, Sifat, dan Manfaat
Công, năng lượng, công suất
Stress
atom and nuclei
Mind Map: Encapsulation of MgO on Micron Size Hydroxyapatite Powder by Orange Peel Green Method
Mind Map of Crossed Velocity Filters and Bethe's Law
Chương II - Động Điện Không Đổi
Chương I - Điện Tích, Điện Trường
model model atom
Charaterstics of stimulated emission
Giao Thao Sóng