无数据
Customer Churn Management Plan
User Education Plan for New Feature Launch
Daily Handling of Complaints and Emergencies
Quarterly User Growth System Optimization
Weekly User Feedback Management Process
Daily Community Interaction and Topic Guide
Weekly Service Plan for VIP Users
User Engagement Lifecycle Strategy
Weekly High-Value Customer Check-in and Needs Discovery Plan
User Operations Daily Checklist
Dificultades en la Convivencia Escolar y Baja Participación en Estudiantes de Primer Grado de Secundaria
Webinars and Their Importance in Coaching Journey
Tesla Supercharger Network Organizational Structure
2026 Event Countdown Calendar - Christmas Focus
2026 Holiday Planning Calendar
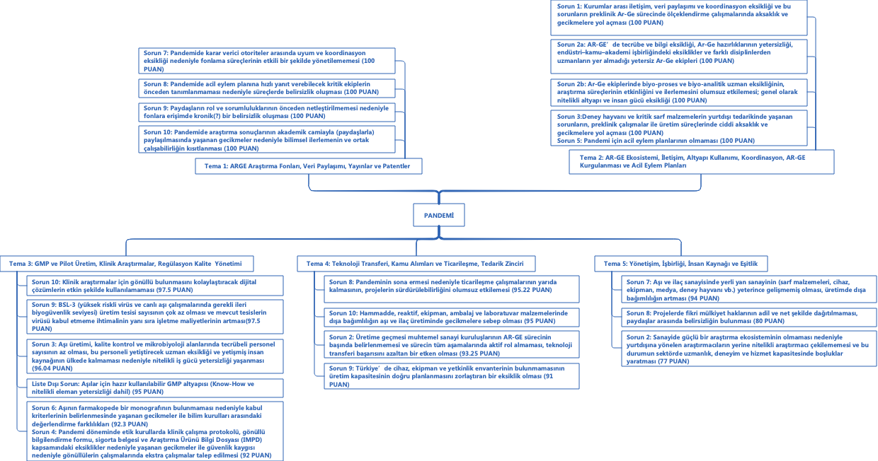
Pandemi Sürecinde AR-GE ve İnovasyon Yönetimi
Communications Plan Timeline
CISO Mind Map: Cybersecurity Framework
Yer Kürəsinin İqlimi (Earth's Climate) Mind Map
Afrika Qıtası Hakkında Detaylı Bilgi Haritası
HED yang Efisien ve OKR HED İlişkisi
2026 Annual Marketing Calendar
2026 Fiscal Year Calendar
Calendrier Annuel
2026 Quarterly Calendar Overview
Weekly Calendar 2026
Yearly Calendar 2026
Comprehensive Applications of Scripting Languages
SC Coordinators Briefing Semester 1 (Secondary and Pre-U) Detaylı Özet
Ecological Concept Map: Types of Species in Vermont
Sơ đồ số hóa về các yếu tố và tác động liên quan đến sơ chế
Mind Map of Shawarma
Mind Map of Isaac's Project Management (Likely Construction-Related)
Mind Map for Gimbap Qqindo
2026_Q1 Priority
Organization Structure and Responsibilities of EXCOM in DPRICT/HESLB Projects
ACT Preparation Core Strategy: The 8-Step Guide to Success
Path to Becoming a Men's Fashion Brand Owner
Modal and Auxiliary Verbs: A Complete Guide
ACT Exam Syllabus & Pattern Analysis
Pharmacology Based on Drug Source
Nổi thương mình (Truyện Kiều) - Giới thiệu chung, Tác phẩm, Nội dung, Nghệ thuật
Prehistoria: Definición y Divisiones (史前:定义和划分)
Transitive and Intransitive Verbs
Passive Voice
Types of Nouns
DSAT Preparation Guide
Valentine's Day marketing campaign
30 Creative Ideas for Valentine's Day
Greenland's Geopolitical and Strategic Overview
Milano Cortina 2026 Ice Hockey Schedule
DKRH: Kế Hoạch 2026 – Hiện Trạng và Mục Tiêu
Các Chất Vô Cơ Trong Tế Bào
2026 Personal Annual Planning Handbook
Snowboarding schedule for the 2026 Milan-Cortina Winter Olympics
Milano Cortina 2026 Freestyle Skiing Schedule
Milano Cortina 2026 Figure Skating Schedule
2026 Valentine's Day Calendar
Litosferă (Earth's Lithosphere)
Basic Concept of ICT