无数据
Basic methods of market research
Typography
Queso
PRUEBAS DE EVALUACION MASIVAS
The basic process of market research
Identifying capital
The significance of improving market competitiveness
Alibaba Cloud Cloud Computing and Artificial Intelligence Layout
Chapter 8 Human Resource Planning and Salary Management
Things to note about online market research
PMP agile management model knowledge points
Cop Cloud Native
Contaminacion del agua
Describing Data Mind Map
CTY SẢN XUẤT TÚI GIẤY
Book The Courage to Be Disliked Reading Notes Outline Mind Map Thoughts after Reading
Ask for efficiency from OKR
Dina Fandialan
Responsiblefor
Enterprise market competitiveness
People's Data Mapping Mind Map
Lançamento AirTag
HAI ĐỨA TRẺ
MK8 AC 645062
Turmeric Flat Ramen
Rest API Testing
THƯƠNG VỐ
Mahad al-Zahra PR Book: Organizational Outreach and Vision
Comprehensive Business Plan Mind Map
Que distingue al human de demax animales
PMP knowledge system framework
Consciousness
A mind map about fs
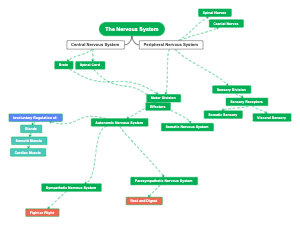
The Nervous System
SEO (Search Engine Optimization)
PESTLE Analysis
Národné dejiny 1848-1914
Things to note about market research
SWOT analysis
Vegan
MKT (Marketing)
행동주의 학습 이론
Tire Shop Collection Web Application Android Application
MKN
Traditional Learning vs. On the Job Learning
Điều luật an ninh mạng
Trung Quốc
Jaime Medina
methodologies de la investigacion
Typography in Design: Essential Uses and Principles
History and Trends in health Care
Nanotechnology Explaination Mind Map
Lifelong Growth Reading Notes
Manin Leda
CACBOHIDRAT
Should I take Chemisstry lol AP instead of Physics I K
menganalisis jenisjenis layananBK