无数据
Art Making People Human (Part 3 Humanities Theme 4-Love)
Art Making People Human (Part 3 Humanities Theme 5-The Affirmation of Life)
Art Making People Human (Part 3 Humanities Topic 6-Nature)
Art Making People Human (Part 3 Humanities Theme 7-Freedom)
Art Make people human
breathe
Chapter 5 Central Processing Unit
Chapter 4 Command System
Chapter 3 Storage System
Chapter 7 Input and Output System
Do I need to install ordinary brackets when installing anti-seismic brackets
Application of BIM technology in supervision projects
Functional architecture diagram of human resources information system
Cross-border e-commerce Amazon’s practical manual from zero to annual sales of tens of millions (Introductory Chapters 1-4)
middle East
Diarrhea丨Traditional Chinese Medicine Practitioner Examination
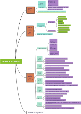
Enterprise problem diagnosis flow chart
Online store category
Cement classification and process technology
Small company team management
furnish
High math
WLAN knowledge summary
Abdominal pain丨Traditional Chinese Medicine Practitioner Examination
Multi-level BOM
World History 19 - Kievan Rus and the Creation of the United Russian State
Chapter 2 Construction Bidding and Contract Management Construction Bidding Methods and Procedures and Contract Pricing Methods
Alibaba Cloud Encryption Service
Alibaba Cloud Digital Certificate Management Service
Douyin operation ideas
Alibaba Cloud Office Security Platform
Alibaba Cloud Operation and Maintenance Security Center (Bastion Host)
Thermal power plant equipment structure diagram
Smart City
Electric shock accidents and first aid
Motivation for learning and growth Practical information
Physiology Chapter 2 Basic Functions of Cells
fluid mechanics
triangle
Administrative work
how to read a book
Pathophysiology—Hypoxia
Cultural Neurosis 2
Pathophysiology—acid-base balance and acid-base disorders
Educational Psychology Mind Map(1)(1)
Positioning upgrade reading notes
Principles of Statistics Time Series Analysis and Forecasting
Pathophysiology—Potassium metabolism disorders
Meeting Your Dreams Come True Reading Notes
James Clear - Atomic Habits
Multi-store beauty industry marketing
IT golden ideas method
Treatise on Febrile Diseases Taiyang Disease
Pathophysiology—Water and electrolyte metabolism disorders
Introduction tutorial for new anchors
Computer component identification and brand awareness
World History 18-Byzantine Empire
Lesson 14 Epidemics and Medical Achievements in History
environmental science physics pollution
Environmental Science Solid Waste