无数据
Business Card
Competencias y estandaresTic
Estratégias de Marketing no Facebook e Google Ads
PROMOSI PRODUK WIRAUSAHA MARTABAK TELOR
reclutamiento y seleccion
Phân Loại Chi Phí
Giá Trị Nội Tại (Intrinsic Value) trong Đầu Tư
Media Pembelajaran
Ley ISSSTE (20 de Mayo de 2021)
Các Khái Niệm Cơ Bản Về Hệ Cơ Sở Dữ Liệu
Marketing and Sale Tạ Hải Cường
Mục Tiêu Tiếp Cận Khách Hàng Mục Tiêu
Piano - Customer Persona
Lập Trình Mobile Hoàng Long (PH25471)
Phân tích SWOT trong Marketing
Văn hoá doanh nghiệp nhân
Tổng Quan Về Kế Toán
engenharia de software
Dificultadores de Conversão em Marketing Digital
Giải pháp nâng cao hiệu quả đầu tư tư tưởng, lí luận hiện nay
Digital Marketing: Công Cụ Tối Thành Công
BAN GIÁM ĐỐC
Nu Nest Marketing Plan
Análisis de la Cadena de Custodia y Medios de Impugnación
Bộ máy nhà nước và các nguyên tắc hoạt động của hệ thống nhà nước
Những Ứng Dụng Của Tin Học
Nhập Môn Ngành Marketing
Ứng dụng CNTT
Hình thức và PP QLHCNN
DBus Architecture and Flow
Chương 7: Tóm tắt các lý do tại sao trường TC hành vi chọn ràng, giá thuyết trường hiệu quả thế không đúng
Explore Braavos Data
SENARYO #1
Tìm hiểu thông tin khách hàng
NGÂN HÀNG CHÍNH SÁCH
Dinamika Perwujudan Pancasila sebagai Dasar Negara dan Pandangan Hidup Bangsa
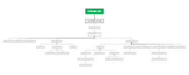
Cơ cấu tổ chức của ZAFAGO JSC
Unidad 1: Introducción a la Programación
Structure of Marketing Department
Chương II: Sự mệnh lịch sử của giai cấp công nhân
Chương 7: Văn bế giả định trong thời kỳ quá độ lên chủ nghĩa xã hội
SMART CITY DATA PLATFORM
Khái quát về chức kinh doanh, các bên liên quan và môi trường kinh doanh
Menu bar
股票估值与分析方法
الحوسبة السحابية
Nghiên cứu tiến sáng tạo
Kế toán
Cấu Trúc Hệ Thống HRM030
Chủ Tịch HĐQT - Tổng Giám Đốc
"Cafe Social Enterprise Structure(咖啡社交企业结构)"
"PERLEMBAGAAN SEBAGAI TAPAK INTEGRASI DAN WAHANA ETIKA DAN PERADABAN(宪法作为整合基础及伦理与文明的平台)"
What is Testing - Khái niệm và tầm quan trọng
Sơ đồ Quy trình Tiếp thị và Quản lý Khách hàng
Điều luật an ninh mạng
Định Vị Thương Hiệu Onip Paint
单表操作
advil content
Module 1: Các Chủ Đề Cơ Bản trong Lập Trình Web
Clube do Take: Estratégia de Conversão e Retenção de Clientes