无数据
Memory skills mind map
Whole learning and partial learning
Self-study group extroverted learning method
100LS Language Learning Method
Deliberate practice How to go from novice to master
Feynman learning method
efficient memory method
How to truly layer the teaching in layers
Characteristics of flipped classroom teaching method
Learning method for high scores in mathematics
Types of group teaching
What is action learning method
Application of Feynman's Law
Feynman's Law
What is Feynman's Law
What is the Cornell Note-taking System
Deliberate Practice-Reading Notes Series
forget borrow learning method
Cornell Note-taking System Steps
Assumptions of the Forgetting and Borrowing Learning Architecture
Limitations and Disadvantages of the Forget-Borrow Learning Method
Advantages of forgetting and borrowing learning method
Forget, Borrow, Learn Architecture Principles Elements
The application of forgetting and borrowing learning method
The origin and evolution of forget-borrow learning theory
What is the explanation of forgetting and borrowing learning method
Feynman Learning Method ~ Output Forces Input
Key points for implementing the expo-based learning method
Specific operations of the expo-style learning method
Key points to note when implementing action learning methods
Reasons for implementing action learning
General steps of action learning method
Characteristics of action learning method
The core points and essence of action learning method
Key points of adventure learning method
Scope of application of adventure learning method
Specific operations of planned learning method
Background explanation of planned learning method
The purpose of holistic learning method
Key points for implementing optimal learning methods
Background explanation of optimal learning methods
Analysis of Demonstration Teaching Method
Key points of application of action learning in business management
Components of action learning
What is action learning
Basic method of paired association method
What is paired association method
Quantitative study of Ebbinghaus memory curve
The conclusion of Ebbinghaus's memory forgetting curve
Overview of the Ebbinghaus Memory Forgetting Curve
Four steps of Feynman learning method
Proponent of Feynman learning method
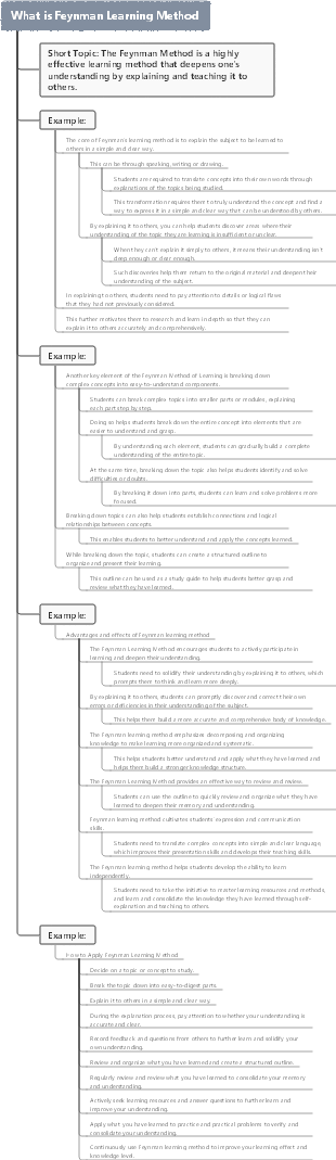
What is Feynman Learning Method
Practical elements and functions of action learning method