无数据
Economic Downturn: Understanding the Cascade from Recession to Depression
Aprendentes
The product has no market competitiveness
Beyond Performance Management Scheme
HTML basics
Digital Marketing
What is market research
In-depth Guide to Job Analysis and Design
Sự hấp thụ nước, vận chuyển và thoát hơi nước trong cây
market strategy
First Class Metals Exploration and Management
What are the types of market positioning
Suitability
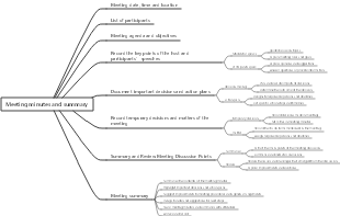
Meeting minutes and summary
CONJUNTOS
Văn hoá
Big Data Data Algorithm Engineer Job Competency Requirements
Types of corporate expansion strategies for international markets
Linking Lung Cancer Pathways to Cytokine Storms and COVID-19 Symptoms
Strategic Framework for Viewer Engagement and Administration on Solarys Platform
Gravity measurements
Project management startup phase 6W2H management
Family education for infants and young children 0-6 months old
data structure
Present Perfect Progressive
High-Order Thinking of Workplace Elites 08 Continuous Growth Thinking
High-level Thinking of Workplace Elites 05 Planning Thinking
High-level Thinking of Workplace Elites 01 Strong Thinking
Can't find stuff
Psychitric History of Child
What are the principles of market segmentation
Supply of
Software engineering
Ch Imran Akhtar Adv
Water food energy and climate
Moments 2 Memories Process Gaps
Ag+
Accounting Information System
market research
Renewable Energy
Pbs
National Defense Forensics
Analytics impact
MA YUANYUAN
Schizophrenia
Support Guidance
Sistema Nervoso
Factors influencing the five forces analysis model
Project delivery process
What market competitiveness
プリセールス
Glandulas endocrinas
Leyes de Circulacion
What are the methods for market positioning of products
Project scope change requests may come from
Ciencia
Corporate market research
Product international market forecast
Product project goals
TUÂN HOÀN