无数据
Cho Vay KH Doanh Nghiệp
Cơ khí
Phòng Thiết Kế Tiếp Nhận Đơn Hàng Từ BGĐ, Kinh Doanh
penganggaran persuhaan
สภาวะถ่วง (Deadlock) ในระบบคอมพิวเตอร์
Tem Nhãn Túi Hộp IN ẤN
revolucion
XÂY DỰNG THƯƠNG HIỆU
Mô Hình Kinh Doanh Tuyen Le Beauty
Hợp Tác Kinh Doanh FOL (Cộ Phần)
Enfoque de Diseño de Puestos de Trabajo
CITE Financial Sustainability
Opção de Teste A/B do Site/Home
Quan hệ PL
Chu trình tiền lương
An Khang Hành Phúc - Quyền Lợi Bảo Vệ và Đặc Điểm Sản Phẩm
Công tác tổ chức hội hợp của Tập đoàn FLC
Özel Geçekleşen Öğrencilerin Yönlendirme ve Veri Setleri Süreci
Bajet Tahun 2022: Fokus Utama dan Strategi
Nguồn của LHS
Quyết định hành chính
La computadora
Processus documentaires
Chợ Đầu Mối - Hệ Thống Thông Tin và Liên Kết
Cleopatra Ink: Chiến lược quảng cáo trên Instagram và Google Ads
Danos en la computadors
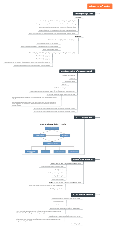
Công Ty Cổ Phần
Programas Estadisticos
Hệ thống thông tin và nghiên cứu Marketing
Phân Tích Chiến Lược Video TikTok Ads
Chương III: Chủ nghĩa xã hội
Giá trị tiền tệ theo thời gian
Group nhà sàn
Group nhà sản
Các loại thư tín dụng
Kích Bản Mess Ads
ĐIỆN FORM
Hành Trình Trải Nghiệm Ứng Viên
Java Web Application Development Guide
SEO WEB - NEVERLAND TRAVEL
Datos
Kế Hoạch Tối Ưu Hóa Website VuiApp.vn
CARTERA DE CREDITO
Hỗ trợ shinhan finance
Khái Niệm Cơ Bản Về Công Việc Thuộc Gặp Xử Lý
Linh Kiện Bán Dẫn và IC
Lĩnh Kiện Bán Dẫn và IC
Marketing - Giá Trị Sự Hài Lòng
Partes del PC
Kinh Doanh BDS
Hàng Hóa - Tiền Tệ - Thị Trường
Lịch Sử Báo Chí
Một Số Kiểu Dữ Liệu Chuẩn Khai Báo Biến
Cơ Cấu Tổ Chức Kinh Doanh, Chức Năng Và Quản Trị (Business Organization Structure, Functions, and Governance)
Sales Promotion (Khuyến mãi)
Маркетинг
Có 3 loại hình DN chính
Nghiên Cứu Thị Trường
CHƯƠNG 3
แนวคิด 4 การวิเคราะห์และการสร้าง นวัตกรรม