无数据
"BIBABO_PHẦN TÍCH(BIBABO分析)"
"NỐI THẤT TP - Quy Trình Quy Trình(连接TP - 流程程序)"
"Cung cấp công nghệ tương tác điện thoại và PC(提供手机和PC交互技术)"
"Care SNSFather - სტრატეგიული გეგმა SP კამპანიებისთვის"
"თბილისის ბიზნეს გეგმა_2023 - სტრუქტურული მიმოხილვა"
Bảo hiểm nhân thọ - Sự bảo vệ tài chính toàn diện
"Organisational Structure of a Company"
"โครงการ 'กิจรดุนยาชุบ' (การวิเคราะห์โครงสร้างทางการเงิน)"
QUỸ PHI ĐƯỢNG
Product Review Guidelines
ATA 28 FUEL
PERSONA/AVATAR
Quy Trình Chạy Ads Spotify Trên FB
Mô Hình IDIC Trong CRM
Diseño Web: Conceptos y Elementos Claves
Formation ESG: Finance Durable et Analyse ESG
IMC Target Groups
Augmenter le CA
Relación entre el trabajo y las personas con discapacidad
SDM (Service Desk Management) - Procesy i Zarządzanie
Vai trò của truyền thống đoàn kết
BASES DE DATOS
Quy trình xử lý sự cố trong game
Chương 2: Cấu trúc kinh doanh, chức năng và quản trị
Hệ thống kế toán và báo cáo, kiểm soát và tuân thủ
ads THU DATA MANY CHAT
RAKUTEN
Một tập thể/đội nhóm
Ads Shopee - Tối ưu hóa quảng cáo và kế hoạch chi phí
Ứng dụng Bim - Khách hàng tiềm năng
HÀNH VI NTD
CHAPTER 13-15
Soul Lash
METODO FENOMENOLOGICO
Nguyên tắc 20 triệu - Học 3 tháng ko kiếm dc 20tr
Quy Định Trên Thị Trường Tài Chính
Chiến Lược Tiếp Thị Sản Phẩm Điểm Bán
Nhà Nước: Chức Năng và Cơ Cấu
Bài 11: Những Vấn Đề Cơ Bản Về An Ninh Quốc Gia và Bảo Vệ An Ninh Quốc Gia, Bảo Đảm Trật Tự, An Toàn Xã Hội
INNOVACIÓN: Factores y Transformación
Tổ Khai Thác GTGT: Hướng Dẫn Lên Từng Chi Tiểu
Cia das Cordas
Phân Tích Vụ Kiện "Demir and Baykara vs. Turkey" và Phạm Vi Áp Dụng của CEDAW
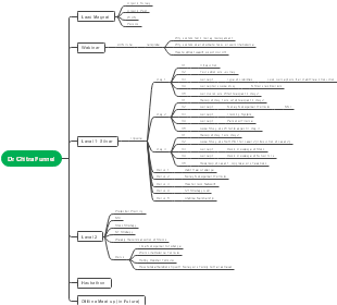
Kế Hoạch Tạo Dẫn Đường (Lead Magnet) và Chương Trình Đào Tạo của Dr Chitra Funnel
Cơ cấu tổ chức kinh doanh, chức năng và quan trị
Session Planning Mind Map
جهازِ: مراجعة شاملة لهياكل البيانات والخوارزميات
แผนผังความคิดจริยธรรมวิชาชีพสถาปนิก
แผนที่ความรู้ด้านการบริหารทรัพยากรบุคคล
Căn Cứ Pháp Lý Dịch Vụ GSTC
Hak Cipta
Hình thức nhà nước
Phân tích 5 giá trị quan
Homepage
Project Preparation
Unidad 1 Anuncio publicitario
Marketing Mix
National Security and Counterterrosism (The Patriot Act)
Pemberdayaan Pertanian Kopi & Coklat Berkelanjutan