无数据
An outline for improving your IELTS score;
IELTS Adventure
IELTS Speaking-Underlying Logic
IELTS Reading Scripture
Simon IELTS Writing Structure
IELTS listening all-in-one
IELTS Reading Test Methodology
TOEFL root affixes 20000
TOEFL check-in camp operation logic
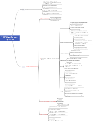
TOEFL speaking test task 2 key points
What is the difference between IELTS and TOEFL Which one is more difficult, IELTS or TOEFL
TOEFL Reading Notes
TOEFL comprehensive writing template
ETS official news TOEFL test in April is confirmed to be cancelled!
TOEFL listening
TOEFL speaking task 1 common ideas
Seven ways to memorize TOEFL words
TOEFL starting with A
toefl listeningTOEFL
TOEFL Listening TPO (3)
Tally.ERP9 to TallyPrime Skit
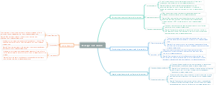
TOEFL lecture mind map template
Strategic cost driver analysis
Contents of strategic cost driver analysis
strategic cost drivers
Strategic Cost Driver Analysis Overview
What is cost driver analysis
Contents of cost driver analysis
strategic alignment model
Factor analysis of three-dimensional competitive strategy model
Three-dimensional competitive strategy model
profit pool analysis
value pool analysis
Application and problems of value pool analysis method
Enterprise Four Forces Analysis
Summary of strategic selection knowledge points
Strategic Choice
Strategic Choice (Chapter 3) Section 1
Strategic Choice (Chapter 3) Section 2 1
CPA Strategy Chapter 3 Strategic Choices
Corporate strategic choices
Chapter 3 Strategic Choice
2020CPA Corporate Strategy and Risk Management-Strategic Choice-Business Unit Strategy
2020CPA Corporate Strategy and Risk Management-Strategic Choice-Competitive Strategy for Small and Medium-sized Enterprises, Blue Ocean Strategy
2020CPA Corporate Strategy and Risk Management-Strategic Choice-International Business Strategy
2020CPA Corporate Strategy and Risk Management-Strategic Choice-Overall Strategy-Development Strategy
2020CPA Corporate Strategy and Risk Management-Strategic Choice-Overall Strategy-Ways to Develop Strategy
CPA Corporate Strategy and Risk Management-Strategic Choice-Overall Strategy-Stability Strategy and Contraction Strategy
Strategy Chapter 3 Strategic Choice
Chapter 4 Strategic Choice
Chapter 3_Strategic Choice
CPA Corporate Strategy and Risk Management-Chapter 3 Strategic Choice
Strategic Choice-Overall Strategy (Development Strategy)
Strategic choice - overall strategy (stability strategy, contraction strategy)
Strategic Choices for the 2022 Notes on Corporate Strategy and Risk Management
Company strategy selection method plan