无数据
Company OKR assessment implementation plan
Notes on knowledge point framework of common algorithms for arrays
Enterprise team management team building method training program
PERCETION&INDIVIDUAL DECISION MAKING
What are the basic principles of hemodialysis
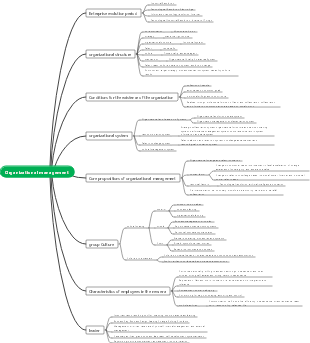
Organizational management
Website Wireframes
Composition and functions of blood
Elaborated Construction Tolerances Mind Map
Thesis Design
Physiology-blood circulation (Part 2)
blood
Types of Psychology Mind Map
CLEFT LIP&PALATE
Efficient learning method
CHINA
FAQs About Weight Loss Mind Map
Ireland 1912-1949
Overall project management summary
Con Người và Sức Khỏe
Analysis and summary of through train promotion quality scoring algorithm
Summary of HTML tag exam knowledge points
Redis data structure knowledge framework learning
PMP Series - Scope Management
Summary of efficient learning knowledge methods and experience skills
Summary of career planning methods in the workplace
Study Notes on Knowledge Points for Strategic Choice Examination
Vật Chất và Y Thức
Study Break Ideas
LEED Certification Process and Impact Categories
Chính Trị 12
VN-UK Medical room
Air Fryer DZ201 Full box
Material market forecast
分級制度2.0
Incrementar el número de usuarios que utilicen UPCCard
Sumbangan Tamadun China berdasarkan filem The Great Wall
古代对人的称谓
Estrutura do lancamento
게임 기획 구조
Card Note Writing Method Reading Notes
La pollution
Urban alleyway
Operations Management Mind Map
The significance of construction project delivery utilization audit
Application of Spectral Analysis in Organic Chemistry
Epidemiology of plague
Media Misdirection Mind Map
-Transmembrane potential of cardiomyocytes and its formation mechanism
Understand Robinson Crusoe with one picture
Must read classic books
Pháp Luật
Market research and forecasting
File Handling Mind Map
Quy Định Trên Thị Trường Tài Chính
Intracerebral Hemorrhage: Diagnosis and Nursing Interventions
Chương I: Nhập môn chủ nghĩa xã hội khoa học
Skin Burn Types And Treatment Mind Map
Cell Biology Exams Concept Map