无数据
Business Development Plan
Leadership
Domain-Driven Design in Flutter with Dependency Injection
Chapter 1 Overview of Strategic Management
Principles of project goal design
Hóa Học Hữu Cơ: Các Phản Ứng và Khái Niệm
What is Project Objective Evaluation
Natural Resources and Social Sciences Program
Five Years Strategic Plan for Community Department
Life of an ACE LIC Advisor
Administrasi Peserta Didik
Characteristics of action learning method
Internet project delivery efficiency improvement
Salon Booking App
DBMS Course
Minimalist Learning Method The Most Complete Reading Notes
Event Planning-musical show
Vitamins and trace elements
Tender document mind map
Contract signing process
E-commerce mind map
NT thực tiễn
Timeline of events
optimal learning method
Algebra and functions
Towards inclusive education
What is logistics market forecast
Phonology and Morphology
Comprehensive Project Lifecycle Flowchart
A brief history of the future
Conical hat making village
WHAT IS TECHNOLOGY
The first seeds of economic science
What are team values
Exposition learning method
The role of discount companies
Health and well being
Educators and Educators Occupations
Movers and Packers
ಭಾರತದ ಪ್ರಕೃತಿಕ ವಿಭಾಗಗಳು
Marriage and family affairs
The core points and essence of action learning method
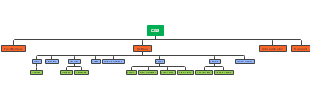
CGS System Architecture
Evolution of Technology
개인 취향 마인드 맵
Logistics market forecasting steps
Contact center customer service department mind map
Who am I mind map
Map3
Protein Synthesis
ا
1.6 Artificial intelligence and its applications
electrical potential activity of cells
Bạch Thái Bưởi (1874-1932)
The significance of application of channel management method
Các bên tham gia thị trường
Practical elements and functions of action learning method
Strategy and Strategic Management
Cold Box Leakage Analysis
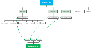
FutureLife Data Flow and Sorting