无数据
Future Life Data Processing
C sharp operator and data type
How to write market positioning
Game mind map
Herbal Products Act 2019
ความรู้เบื้องต้นเกี่ยวกับสัตว์กึ่งสุดท้าย (Hemichordata)
สายสกุล เฉาเอียด
Essential Components of Population Genetics
Project target design content
Reading method
브랜드 브레인스토밍
Chemical analysis mind map
Highest Paying Jobs for Accounting Majors
GRAS Strategy
Marketing beyond market segmentation
Understanding The Self
Task 1
Top Secrets of intraday strategy
Basic Principles of Project Objective Evaluation
Steps in project goal design
DHTI Program Structure
Ambientales Virtuales
Electricity, water safety and organic chemistry experiment safety knowledge
Documenting the examination
Platform economy
Turbo Field Services Organizational Structure
Digital Services
Workshop Flow
CDC way forward
Chapter 5 Project Scope Management
Vineri16.09.2022
Directives Mindmap
DOM Manipulations in Angular
Angular Forms
Modern Literature Curriculum
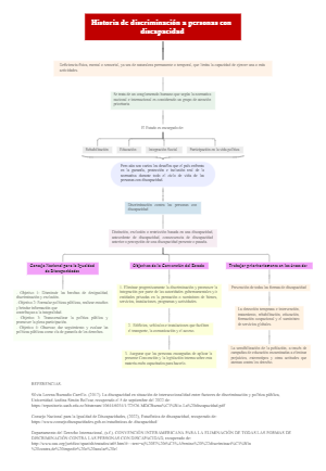
Historia de discriminación a personas con discapacidad
Product purchasing channel selection strategy
Comprehensive Flutter Development
holistic learning method
Principles of warehousing cost management
Strategic Planning
3.Construction project progress control
Работа по Кейти Байрон
Tech Speaking Engagement Strategy
Contexte Sociopolitique, Littéraire, et Artistique du XIXème Siècle
New Oriental IELTS Grammar
Structure of Marketing Department
Research content of personnel management
Valorant Agents Overview
The Five Abilities of Love (Emotional Intelligence Lesson in Love and Marriage)
Info about "The Data Path Less Traveled"
A project decision-making
Strategic cost driver analysis
Information Systems Project Manager (3rd Edition) Scope Management
Information Systems Manager (Third Edition) Holistic Management
Découverte du Monde du Transport
Main Idea: De 7 Behoeftes
Bimbingan dan Konseling
Cahaya: Pengertian, Sifat, dan Manfaat
Principios Rectores de los Derechos Humanos