无数据
chronic bronchitis, chronic obstructive pulmonary disease
Theoretical Basis of Educational Technology
Care for women during pregnancy
Effective fare statistics
Quantum Mechanics Chapter 2 Wave Function and Schrödinger Equation
Cross-border e-commerce mind map
Deep thinking (continuously approaching the essence of the problem)
Butterfly
The evolution of the industrial revolution
Github uses error-prone point analysis
mathematical logic
Protein function and structure
set theory
Functions and Limits
logic
Value Assessment and Investment Decision (3)
Challenges and cracking of information by algorithmic black boxes—focusing on the right to interpret algorithms
Evolution of primitive echinoderms
Industrial Internet System Architecture
computer running mind map
BOM
autonomous play
anorexia
logistics management - packing and materials handling
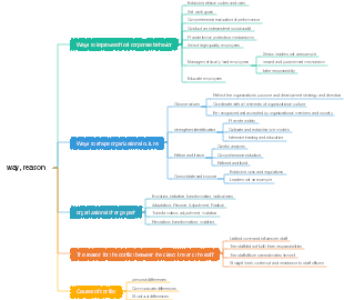
100 classic management laws that influence the world
Pharmacokinetic
quadratic radical
Single person CPR operation process
Investment system construction
cost management
Five Strategies of Effective Management (New Revised Edition)-Chapter 2 Theory of Enterprise Development Stages
PathologyLocal blood circulation disorder
Supply chain management-production operation strategy (applicable to machinery and equipment)
Classification of common mental symptoms
Diagnostics Electrocardiogram (2)
from 0 to 1
Mind map of other drugs (8)
5. Drugs that act on the visceral system
6. Drugs that act on the endocrine system
7. Chemotherapy drugs
Pharmacy1Introduction
Pharmacy 6 semi-solid preparation
Pharmacy 4Powders, granules and capsules
Materials Science and Engineering Outline
Basic techniques of oral local anesthesia
Internal Medicine - Endocrinology - Hypothalamic and Pituitary Diseases
Ophthalmology—Uveal diseases
Surgery - Movement System - Introduction to Fractures
General Rheumatism
Engineering Project Management Overview
Logic and Thinking Unit 1 Mind Map
Forrest Gump reading notes mind map
Psychiatry introduction mind map
Dune movie
respiratory system
Robinson Crusoe mind map
cardiopulmonary resuscitation(1)
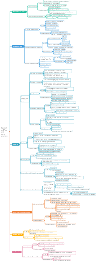
Hospital development and refined management
Leek’s self-cultivation Li Xiaolai