无数据
Medical breast disease mind map
Analytical Chemistry Chapter 2 Collection and Processing of Analytical Samples
Plant water metabolism
Review - self-guided rules for solving life problems
General Introduction to Medical Imaging Diagnostics
Outline of Materials Science and Engineering(1)(1)
The power of movement assembles skeletal muscles mind map
Marketing strategy
Introduction to Physiology-Section 1234
Respiratory system pathology
symptomatology of mental disorders
Internal Medicine
Medical Psychology Chapter 4 Main Theoretical Schools (1)
IT help desk
The ten major fields of software examination for advanced information system project managers
Alkali and alkaline earth metals
Pathology Chapter 3 Local Blood Circulation Disorders
immune organ, tissue
Cytochemical staining methods and techniques
4-Human resources management-04 Performance management-001 Nine steps of performance interview (strategy)
Music Theory Basics 1
Monographs on Pharmacology
Procurement data support
How to read a book (different reading methods)
How to read a book (general theory)
8-Reading Notes-08 Cognitive Awakening Restarts the Life System-008 Book Analysis
9-Reading notes-09 Cognitive drive-009 Book analysis
Urethral obstruction stones
Hyperthyroidism
The ten most important positions in a company
2-Operation Management-02 Operation Control and Strategic Review-007
chest wall pleural disease
infection process
Medicine Chapter 5 Blood (Peripheral Blood)
mood cycle
Mechanics of materials twist
diabetes
medical immune antigen
Five basic sentence patterns in English
Clause structure and basic sentence patterns
mysql core operations
Focus The amazing power of flow
Introduction to Design Chapter 1
Fuzhou cross-border exhibition of rhetoric
Diagnostic Imaging Pleural Lesions
logical framework of expression
biochemical nucleic acids
mind map template
Organizing and describing data
Derivative
Critical thinking beyond feelings
CIA mind map
Krita mind map
Mind map of diphenyl, a compulsory course in high school chemistry
Greedy Dopamine Reading Notes
CMECore
Cost of production
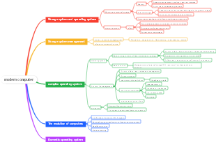
cloud computing
Technical application of BIM in the design stage