无数据
Master Parents·How to Develop Children’s Self-Esteem
Primary liver cancer (hepatocellular carcinoma)
Chest and thoracic organ examination
Botany Chapter 4 The morphology of vegetative organs of angiosperms
1.1.1 Advanced Mathematics Knowledge Framework—Function Limits, Continuity, and Derivatives
Glucose (biochemistry)
Education and Pedagogy
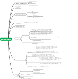
Orthodontics 7th edition—Chapter 3 Causes of malocclusion
Part 3 Understanding Customer Needs
Main process parameters of fermentation process
Chapter 2 Managers
Chapter 3 Management System
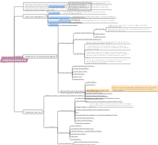
respiratory emergency
Cardiac Arrest and Cardiopulmonary and Cerebral Resuscitation
Medicine - Care of patients with heart failure
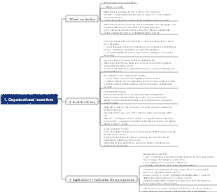
1. Organizational incentives
Primary aldosteronism (PA)
Chapter 5 - Digitization of Analog Signals
What is LangChain ——Powerful and easy-to-use large language model programming framework
Fundamentals of Education
revit architectural ideas
Learn about microorganisms
The Book of Navarre
educational psychology
The Origin and Evolution of Tea
Chest examination
Mall management terminal
Positive Discipline Wrong Behavior Analysis
Thyroid hormones and antithyroid drugs
Glycosides
carbohydrate
Directional control valve
Protein digestion and absorption and amino acid metabolism
Alkenes
Autumn Physics in the third grade of junior high school Thermal Science-Internal Energy Basics Strengthening
chemical reaction rate
Chapter 6 Bronchial Asthma
Chapter 17 Hypertension
Chapter 18 Coronary Atherosclerotic Heart Disease
Chapter 19 Heart Valvular Disease
Chapter 24 Peptic ulcer
Chapter 25 Gastric Cancer
Chapter 27 Ulcerative colitis✓
Chapter 28 Cirrhosis ✓
Chapter 31 Acute Pancreatitis
Chapter 30 Primary liver cancer
Chapter 33 Introduction to urinary system diseases
Chapter 34 Primary glomerular diseases
Chapter 35 Urinary Tract Infection
Chapter 37 Chronic Renal Failure
Chapter 40 Leukemia✓
Chapter 39 Anemia✓
Physiology of bacteria
Chapter 45 Introduction to Endocrine and Metabolic Diseases✓
Chapter 46 Hyperthyroidism
Chapter 47 Hypothyroidism
Chapter 49 Diabetes including key points
Chapter 52 Hyperuricemia and Gout✓
lens
Causes of malocclusion